小度生活
首页
美食营养
手工爱好
生活家居
返回
小度生活
首页
美食营养
游戏数码
手工爱好
生活家居
健康养生
运动户外
职场理财
情感交际
母婴教育
时尚美容
知识问答
生活知识
生活百科
搜索
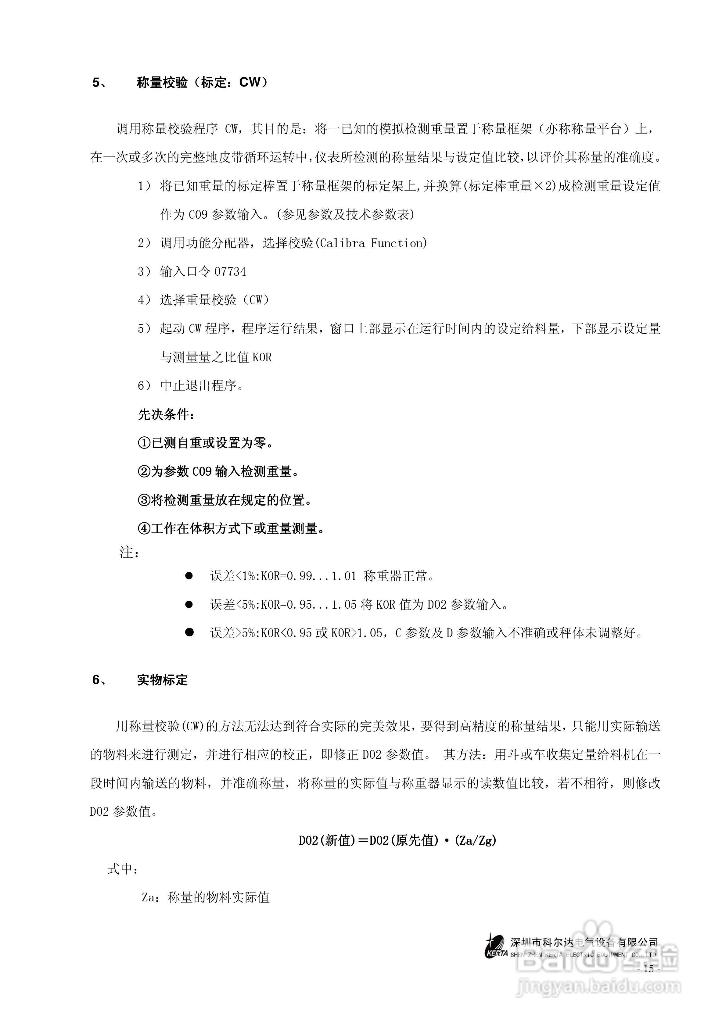
FP403智能测控仪说明书:[2]
2026-05-10 17:28:34
本篇为《FP403智能测控仪说明书》,主要介绍该产品的使用方法以及常见故障解决方案。
(共篇)
上一篇:
|
下一篇:
声明:
本网站引用、摘录或转载内容仅供网站访问者交流或参考,不代表本站立场,如存在版权或非法内容,请联系站长删除,联系邮箱:site.kefu@qq.com。
相关推荐
FP403智能测控仪说明书:[3]
阅读量:77
FP403智能测控仪说明书:[1]
阅读量:137
派诺PMAC720标准电量测控仪说明书:[2]
阅读量:69
拓普TOP700G系列智能电力测控仪说明书:[2]
阅读量:26
派诺PMAC720标准电量测控仪说明书:[4]
阅读量:48
猜你喜欢
甲状腺炎怎么治疗
孩子成绩差怎么办
苹果手机怎么分屏
脸上有斑点怎么治疗
特朗普为什么叫川普
怎么进入路由器设置界面
八宝饭怎么做
子宫内膜薄怎么办
我的世界附魔台怎么用
做灯笼手工视频简单做法
猜你喜欢
汤圆怎么做
parents怎么读
肚子里咕噜咕噜响是怎么回事
嘌呤怎么读
酸辣汤的做法视频
白薯的做法
自我鉴定怎么写
大虾怎么做好吃
宝宝湿疹怎么办
苹果手机怎么通话录音