小度生活
首页
美食营养
手工爱好
生活家居
返回
小度生活
首页
美食营养
游戏数码
手工爱好
生活家居
健康养生
运动户外
职场理财
情感交际
母婴教育
时尚美容
知识问答
生活知识
生活百科
搜索
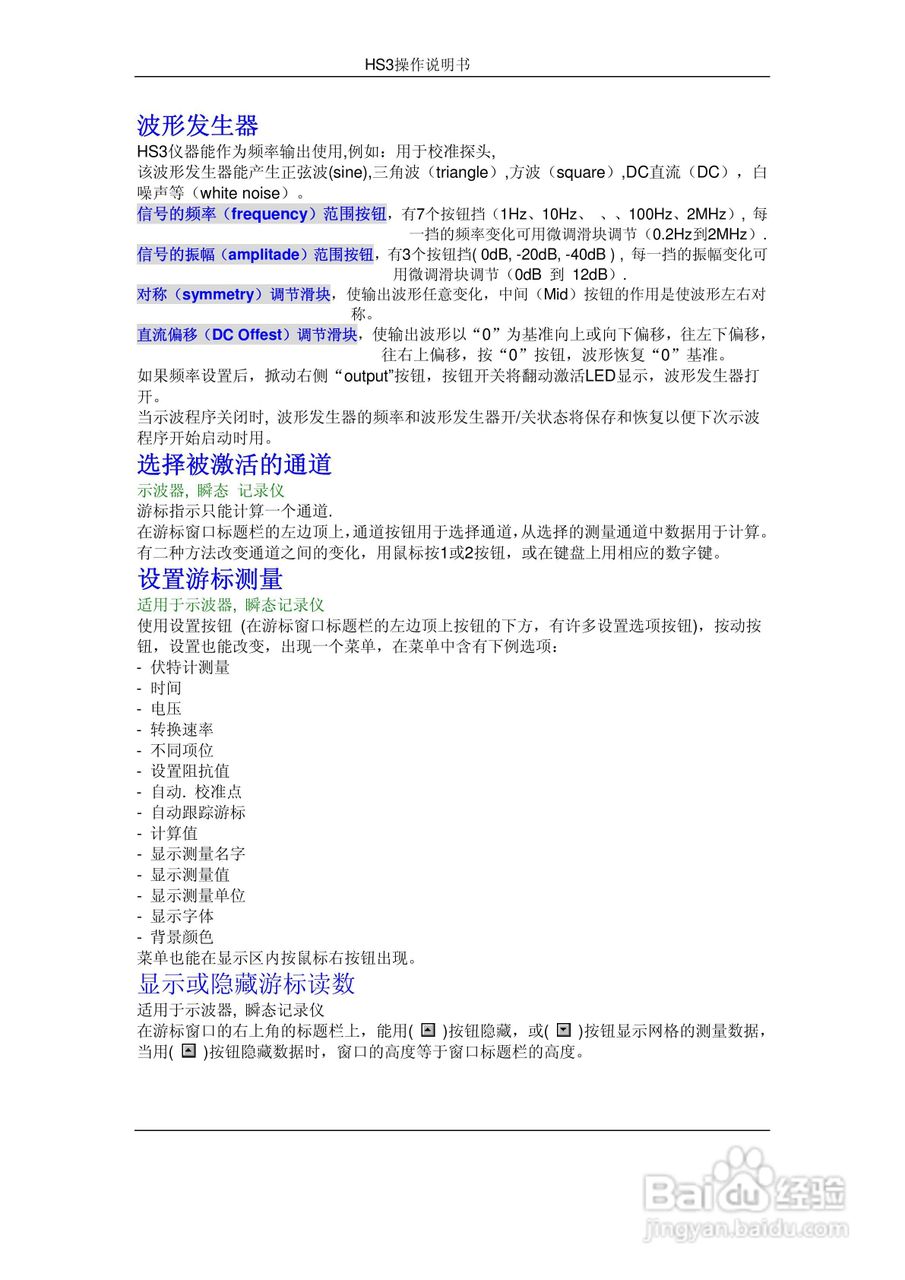
HS3组合仪器使用手册:[4]
2026-05-16 18:00:44
本篇为《HS3组合仪器使用手册》,主要介绍该产品的使用方法以及常见故障解决方案。
(共篇)
上一篇:
|
下一篇:
声明:
本网站引用、摘录或转载内容仅供网站访问者交流或参考,不代表本站立场,如存在版权或非法内容,请联系站长删除,联系邮箱:site.kefu@qq.com。
相关推荐
HS3组合仪器使用手册:[5]
阅读量:48
HP 66000A仪器用户使用手册:[4]
阅读量:43
如何清理仪器仪表
阅读量:53
组合螺丝的使用方法和装配须知
阅读量:145
检测化验的方法和仪器
阅读量:167
猜你喜欢
电脑如何设置密码开机
tp-link无线路由器怎么设置
避孕套怎么使用才正确
脸上痘坑怎么办
旅游天气预报
打印机如何双面打印
痘痘是怎么形成的
处女座怎么了
可可西里在哪里
蝴蝶精哪里多
猜你喜欢
重庆市旅游景点大全
股票如何买入卖出
红枣泡水喝有什么好处
潘达利亚怎么去
理财顾问怎么找客户
如何爱一个人
微信朋友圈怎么发文字
怎么制作游戏软件
三亚哪里好玩
暗夜猎手怎么玩