小度生活
首页
美食营养
手工爱好
生活家居
返回
小度生活
首页
美食营养
游戏数码
手工爱好
生活家居
健康养生
运动户外
职场理财
情感交际
母婴教育
时尚美容
知识问答
生活知识
搜索
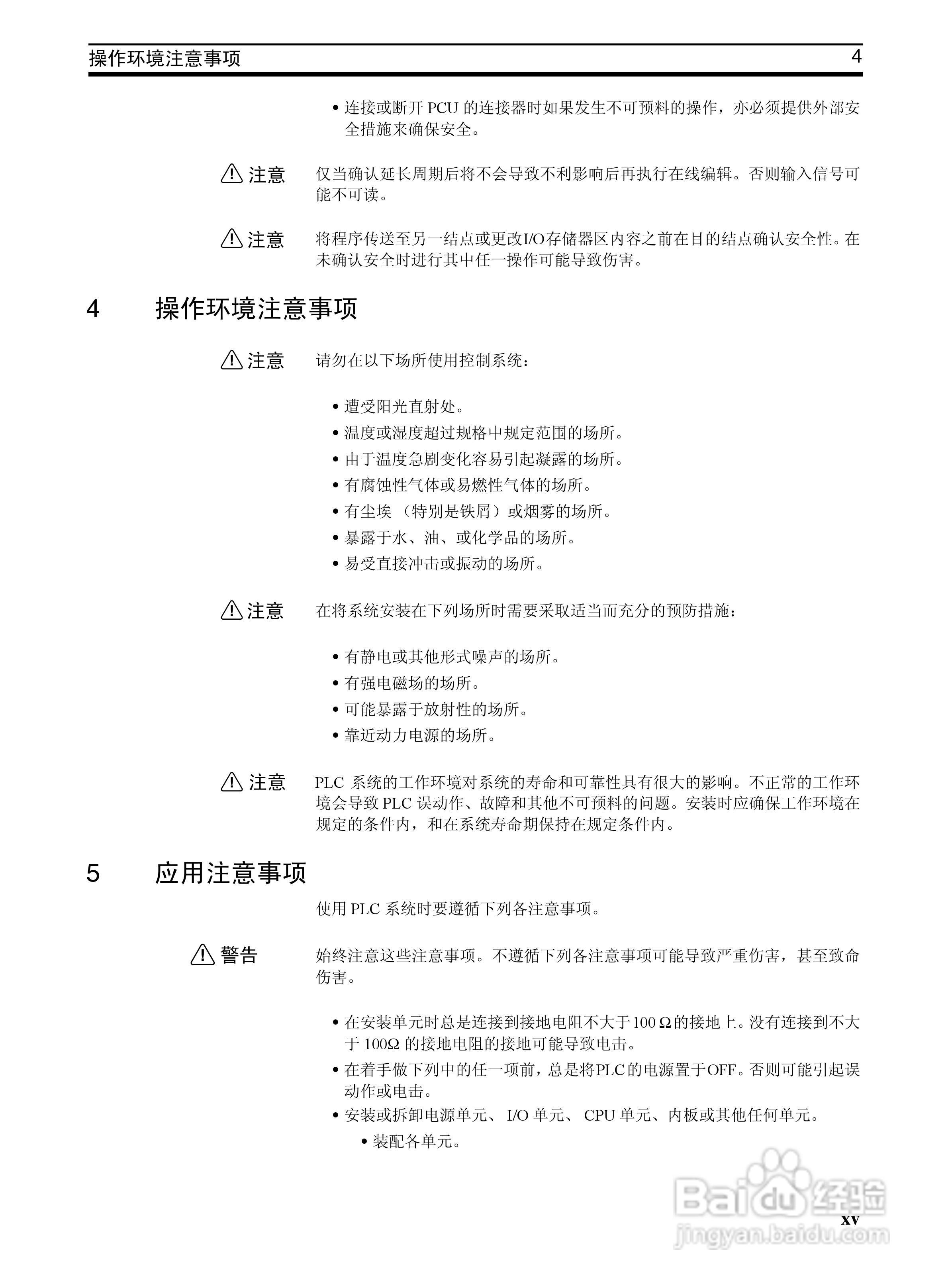
OMRON SYSMAC CJ1W-NCF71位置控制单元操作手册:[2]
2025-10-23 04:54:07
本篇为《OMRON SYSMAC CJ1W-NCF71位置控制单元操作手册》,主要介绍该产品的使用方法以及常见故障解决方案。
(共篇)
上一篇:
|
下一篇:
声明:
本网站引用、摘录或转载内容仅供网站访问者交流或参考,不代表本站立场,如存在版权或非法内容,请联系站长删除,联系邮箱:site.kefu@qq.com。
相关推荐
OMRON SYSMAC CJ1W-NCF71位置控制单元操作手册:[21]
阅读量:151
OMRON SYSMAC CJ1W-NCF71位置控制单元操作手册:[33]
阅读量:121
OMRON SYSMAC CJ1W-NCF71位置控制单元操作手册:[46]
阅读量:75
OMRON SYSMAC CJ1W-NCF71位置控制单元操作手册:[30]
阅读量:196
OMRON SYSMAC CJ1W-NCF71位置控制单元操作手册:[32]
阅读量:81
猜你喜欢
1314520是什么意思
prepare是什么意思
序幕的意思
新春祝福
compare是什么意思
轻工辅料都包括什么
列车停运什么意思
买盘卖盘是什么意思
风和日丽是什么意思
什么网页游戏好玩啊
猜你喜欢
上环是什么意思
1300元买什么手机好
路演是什么意思
压力mpa是什么意思
奠基的意思
新年祝福成语
according是什么意思
堰塞湖什么意思
外包公司是什么意思
primary是什么意思