小度生活
首页
美食营养
手工爱好
生活家居
返回
小度生活
首页
美食营养
游戏数码
手工爱好
生活家居
健康养生
运动户外
职场理财
情感交际
母婴教育
时尚美容
知识问答
生活知识
搜索
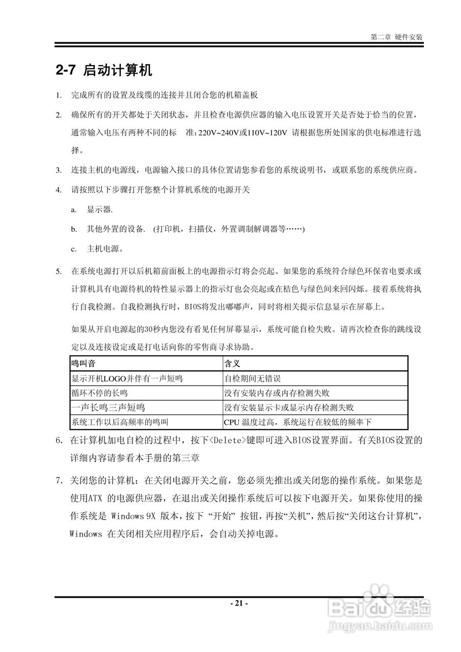
捷波 K8F8G主板说明书:[3]
2025-10-29 05:49:58
本篇为《捷波 K8F8G主板说明书》,主要介绍该产品的使用方法以及常见故障解决方案。
(共篇)
下一篇:
声明:
本网站引用、摘录或转载内容仅供网站访问者交流或参考,不代表本站立场,如存在版权或非法内容,请联系站长删除,联系邮箱:site.kefu@qq.com。
相关推荐
捷波 K8F8G主板说明书:[9]
阅读量:149
捷波 K8F8G主板说明书:[12]
阅读量:152
捷波 P5A7P主板说明书:[3]
阅读量:38
捷波 P5V8G主板主板说明书:[4]
阅读量:187
捷波 P5V8G主板主板说明书:[5]
阅读量:166
猜你喜欢
东方为什么红
流鼻血怎么办
饺子馅的做法大全
o型腿怎么矫正
变色龙为什么会变色
sarah怎么读
怎么长头发
沙宣洗发水怎么样
密码箱的密码忘记了怎么打开
牙龈肿痛怎么快速消肿
猜你喜欢
萎了怎么恢复
怎么查电脑ip地址
请帖怎么写
女朋友生气了怎么哄
早射怎么办
已经绑定了未成年怎么改
牛肉丸子的家常做法
京酱肉丝怎么做
蒸面包怎么做家庭做法
新生儿黄疸怎么处理比较快