小度生活
首页
美食营养
手工爱好
生活家居
返回
小度生活
首页
美食营养
游戏数码
手工爱好
生活家居
健康养生
运动户外
职场理财
情感交际
母婴教育
时尚美容
知识问答
生活知识
生活百科
搜索
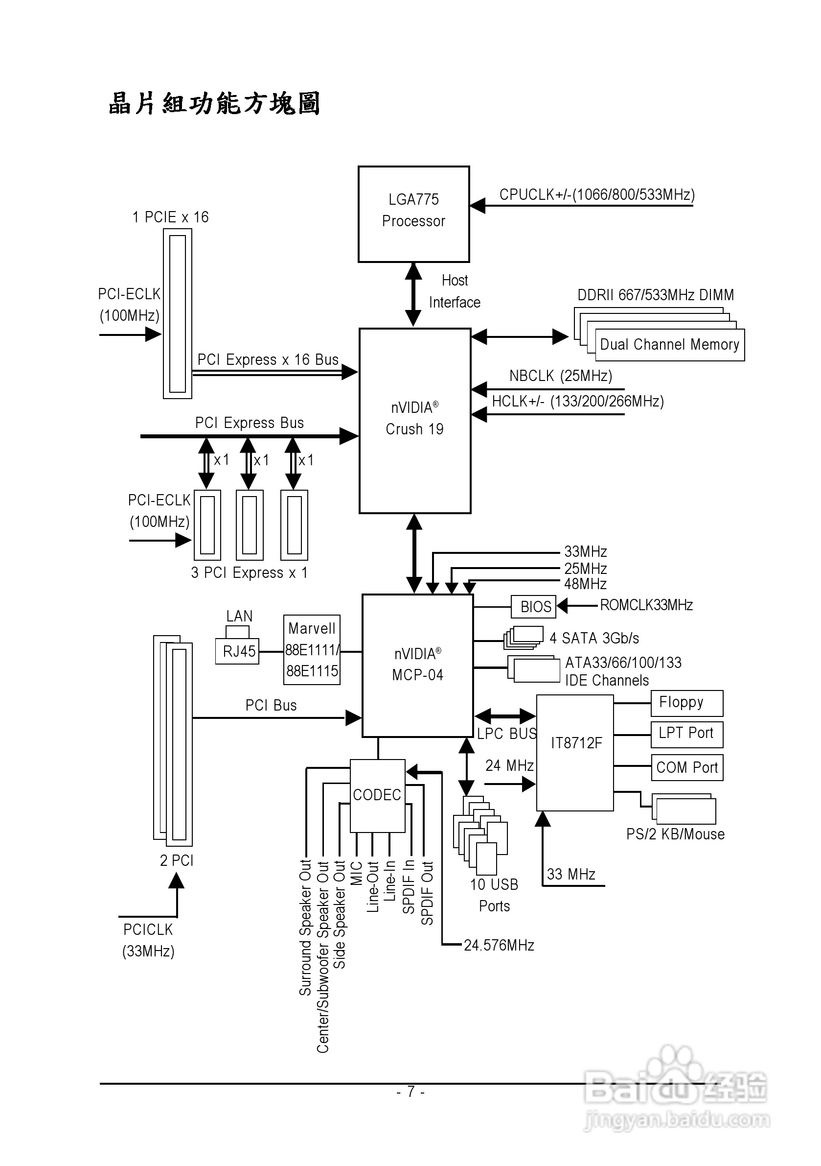
技嘉GA-8N775型主板说明书:[1]
2026-04-19 05:13:41
本篇为《技嘉GA-8N775型主板说明书》,主要介绍该产品的使用方法以及常见故障解决方案。
(共篇)
下一篇:
声明:
本网站引用、摘录或转载内容仅供网站访问者交流或参考,不代表本站立场,如存在版权或非法内容,请联系站长删除,联系邮箱:site.kefu@qq.com。
相关推荐
技嘉GA-8N775型主板说明书:[9]
阅读量:60
技嘉GA-8IP775型主板说明书:[1]
阅读量:130
技嘉GA-8IP775-G型主板说明书:[1]
阅读量:21
技嘉主板怎么进bios
阅读量:146
技嘉主板如何设置内存频率
阅读量:72
猜你喜欢
我学会了什么
什么好像什么造句
想你爱你留不住你是什么歌
驱动器是什么
舆论是什么意思
仔细的近义词是什么
人为什么要活着
魁拔4什么时候上映
三去一降一补具体指什么
and是什么意思
猜你喜欢
商务局是做什么的
意义是什么意思
牵引力控制是什么意思
青春是什么
洗黑钱是什么意思
孕妇脚抽筋是什么原因
空调内机漏水是什么原因造成的
送男人什么礼物最难忘
sj是什么意思
人为什么会长智齿