小度生活
首页
美食营养
手工爱好
生活家居
返回
小度生活
首页
美食营养
游戏数码
手工爱好
生活家居
健康养生
运动户外
职场理财
情感交际
母婴教育
时尚美容
知识问答
生活知识
生活百科
搜索
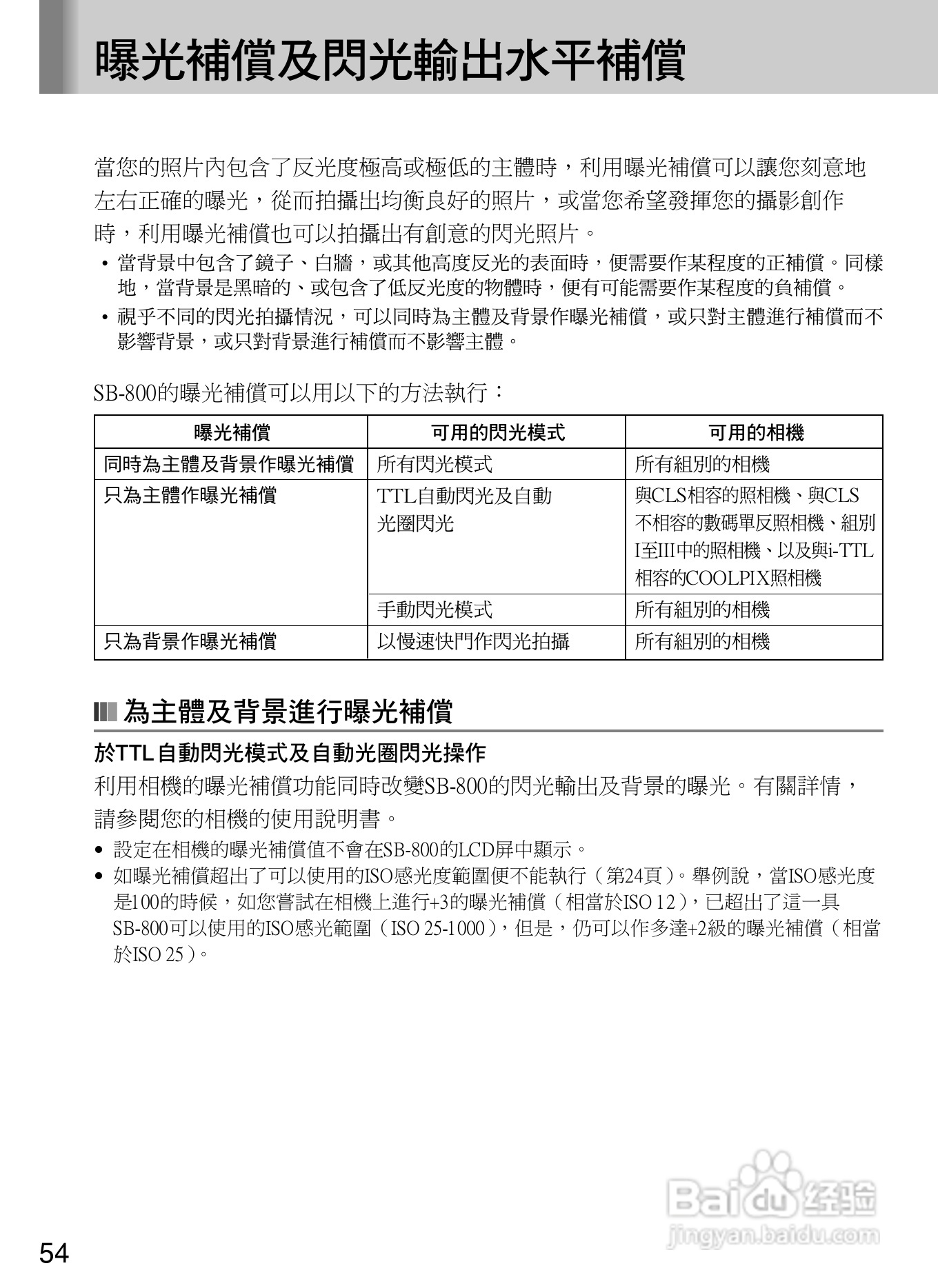
Nikon SB800自动对焦闪光灯使用说明书:[6]
2026-05-11 10:46:04
本篇为《Nikon SB800自动对焦闪光灯使用说明书》,主要介绍该产品的使用方法以及常见故障解决方案。
(共篇)
上一篇:
|
下一篇:
声明:
本网站引用、摘录或转载内容仅供网站访问者交流或参考,不代表本站立场,如存在版权或非法内容,请联系站长删除,联系邮箱:site.kefu@qq.com。
相关推荐
Nikon SB800自动对焦闪光灯使用说明书:[12]
阅读量:81
nikon 拍静物如何设置
阅读量:33
NIKON scan使用教程
阅读量:73
使用说明书封面怎么做
阅读量:124
Nikon D5300完全摄影指南
阅读量:136
猜你喜欢
什么是有效数字
精斑是什么
谁的苦酒敬月光是什么歌
junior是什么意思
打印到文件是什么意思
311什么意思
屁多是什么病的前兆
甲烷是什么
ox是什么意思
鹏程万里是什么意思
猜你喜欢
source是什么意思
白色情人节是什么意思
什么是太岁
平邮是什么
天王盖地虎的下一句是什么
a是什么单位
宫颈活检是什么
桀骜不驯什么意思
跑龙套是什么意思
陈数是鹿晗的什么人