小度生活
首页
美食营养
手工爱好
生活家居
返回
小度生活
首页
美食营养
游戏数码
手工爱好
生活家居
健康养生
运动户外
职场理财
情感交际
母婴教育
时尚美容
知识问答
生活知识
生活百科
搜索
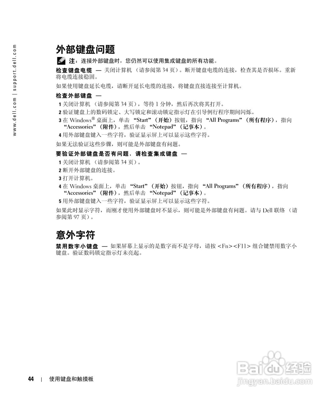
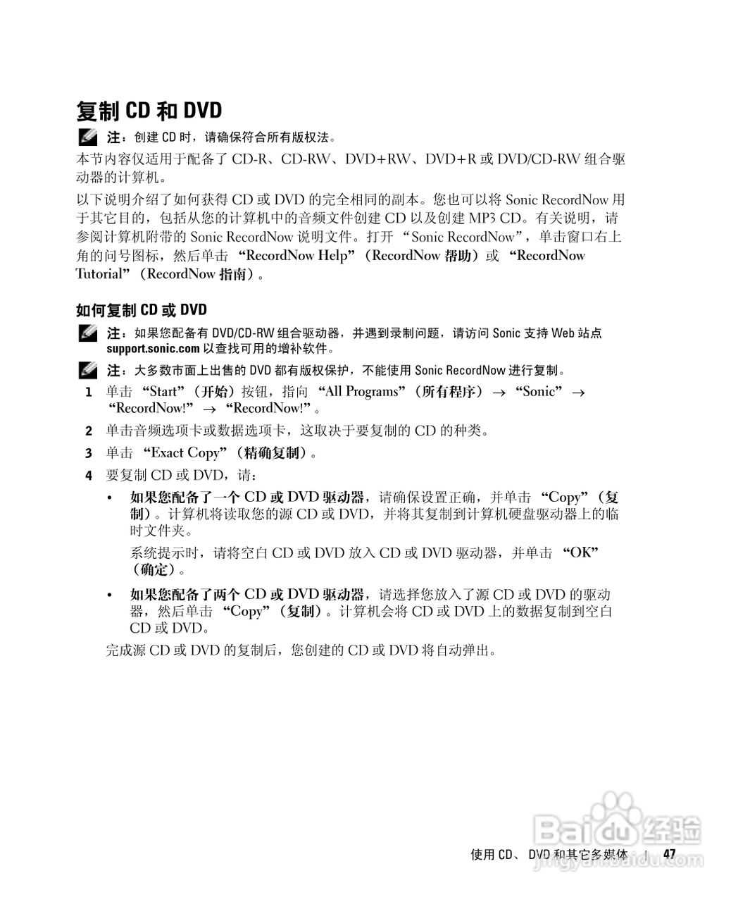
戴尔Inspiron 1150笔记本使用说明书:[5]
2026-04-17 08:54:22
本篇为《戴尔Inspiron 1150笔记本使用说明书》,主要介绍该产品的使用方法以及常见故障解决方案。
(共篇)
上一篇:
|
下一篇:
声明:
本网站引用、摘录或转载内容仅供网站访问者交流或参考,不代表本站立场,如存在版权或非法内容,请联系站长删除,联系邮箱:site.kefu@qq.com。
相关推荐
戴尔Inspiron 1150笔记本使用说明书:[4]
阅读量:85
戴尔Inspiron 1150笔记本使用说明书:[11]
阅读量:159
戴尔 Inspiron 14怎么重装win7系统
阅读量:107
戴尔Inspiron 1150笔记本使用说明书:[12]
阅读量:73
戴尔Inspiron 1150笔记本使用说明书:[9]
阅读量:133
猜你喜欢
梦见小孩是什么意思
奶粉一段二段什么意思
什么平板电脑性价比高
笑里藏刀的意思
actress是什么意思
段友是什么意思
god是什么意思
佳能6d配什么镜头
微卡什么牌子好
kl是什么意思
猜你喜欢
一级建造师证书什么时候领取
朝朝暮暮的意思
休将白发唱黄鸡的意思
wine是什么意思
什么鱼会爬树
cscd是什么意思
春天什么花开
什么浏览器速度快
股票做t是什么意思
什么保温杯牌子好