小度生活
首页
美食营养
手工爱好
生活家居
返回
小度生活
首页
美食营养
游戏数码
手工爱好
生活家居
健康养生
运动户外
职场理财
情感交际
母婴教育
时尚美容
知识问答
生活知识
生活百科
搜索
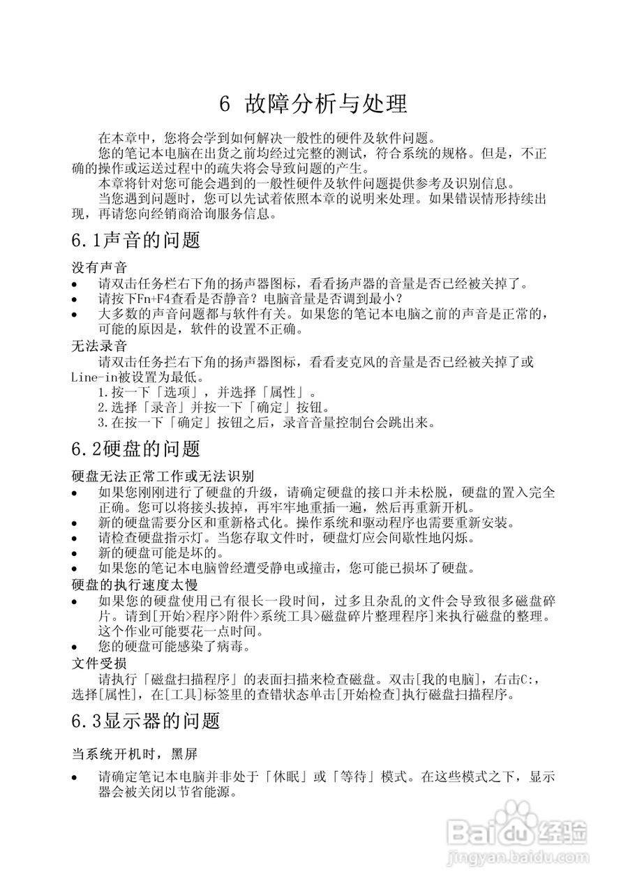
Founder方正颐和T500笔记本电脑使用说明书:[3]
2026-05-23 09:42:44
本篇为《Founder方正颐和T500笔记本电脑使用说明书》,主要介绍该产品的使用方法以及常见故障解决方案。
(共篇)
上一篇:
|
下一篇:
声明:
本网站引用、摘录或转载内容仅供网站访问者交流或参考,不代表本站立场,如存在版权或非法内容,请联系站长删除,联系邮箱:site.kefu@qq.com。
相关推荐
Founder方正颐和A760笔记本电脑使用说明书:[3]
阅读量:165
Founder方正颐和E4000笔记本电脑使用说明书:[3]
阅读量:131
Founder方正颐和A530笔记本电脑使用说明书:[3]
阅读量:56
Founder方正颐和E400笔记本电脑使用说明书:[2]
阅读量:158
笔记本电脑摄像头如何打开
阅读量:99
猜你喜欢
什么路人类绝对不能走
树欲静而风不止的意思
什么是工作流
现在什么网游最赚钱
polyester是什么意思
充电热水袋什么牌子好
诟病是什么意思
雅正是什么意思
明艳的意思
赠刘景文的意思
猜你喜欢
朋友生日快乐祝福语
tomato是什么意思
admire是什么意思
什么叫碰瓷
进士相当于现在的什么
祝老师的祝福语
洋溢是什么意思
身临其境的临的意思
西八是什么意思
什么是阿拉伯之春