小度生活
首页
美食营养
手工爱好
生活家居
返回
小度生活
首页
美食营养
游戏数码
手工爱好
生活家居
健康养生
运动户外
职场理财
情感交际
母婴教育
时尚美容
知识问答
生活知识
生活百科
搜索
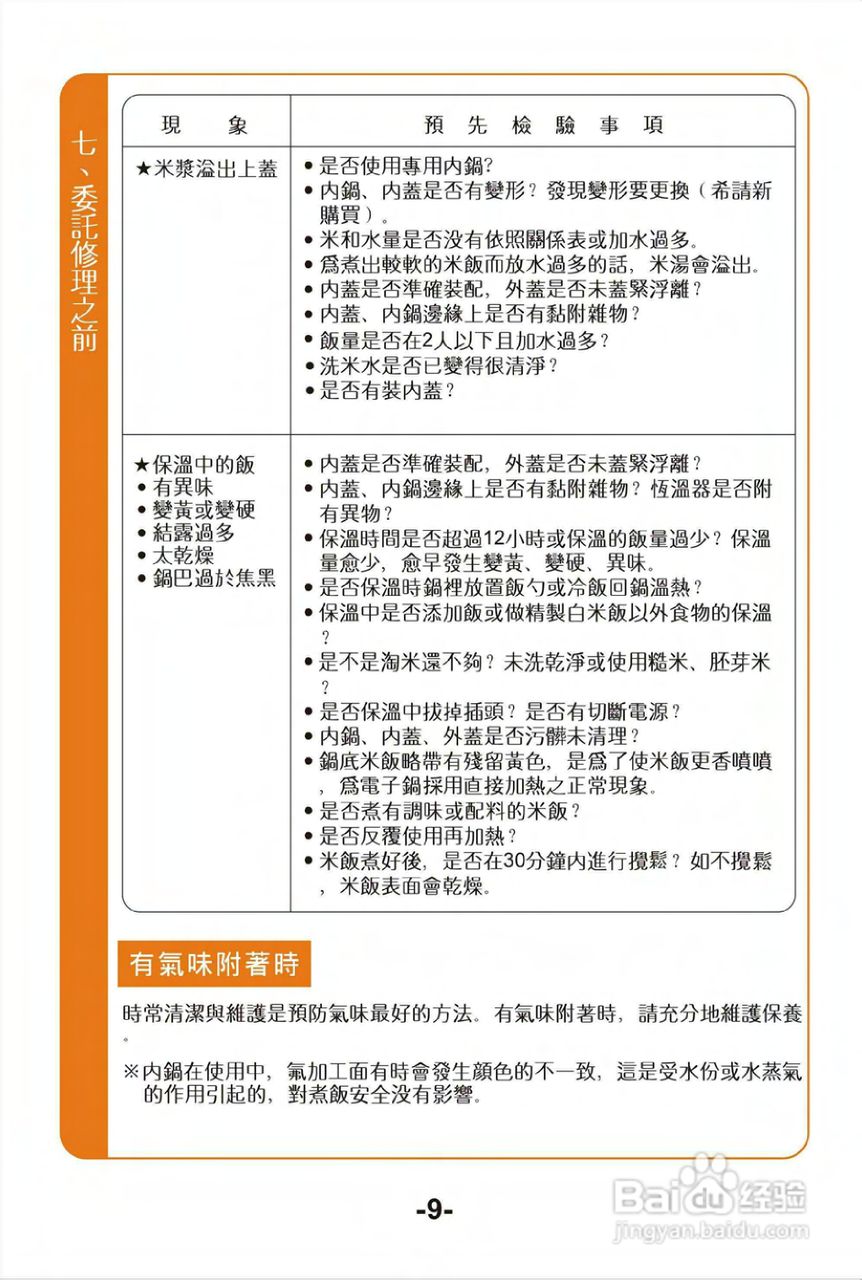
歌林NJ-S187型电子锅使用说明书
2026-03-31 02:52:05
/>
/>
/>
/>
声明:
本网站引用、摘录或转载内容仅供网站访问者交流或参考,不代表本站立场,如存在版权或非法内容,请联系站长删除,联系邮箱:site.kefu@qq.com。
相关推荐
歌林NJ-MF10型电子锅使用说明书.
阅读量:169
歌林NJ-L03M型电子锅使用说明书
阅读量:49
三菱NJ-ED18型电子锅使用说明书:[1]
阅读量:92
三菱NJ-EM18型电子锅使用说明书:[3]
阅读量:133
三菱NJ-SB180型电子锅使用说明书
阅读量:195
猜你喜欢
遗孀什么意思
作用机制
死党是什么意思
色彩斑斓的意思
北柴胡功效与作用
地方专项是什么意思
梦见火是什么意思
lunch是什么意思
乌龙球是什么意思
矗立的意思
猜你喜欢
竞相开放的意思
雾化器用什么药
ppm是什么意思
可歌可泣的意思
空调除湿是什么意思
眷恋的意思
钢化膜什么牌子好
生日粗卡什么意思
bully什么意思
ui设计用什么软件