小度生活
首页
美食营养
手工爱好
生活家居
返回
小度生活
首页
美食营养
游戏数码
手工爱好
生活家居
健康养生
运动户外
职场理财
情感交际
母婴教育
时尚美容
知识问答
生活知识
生活百科
搜索
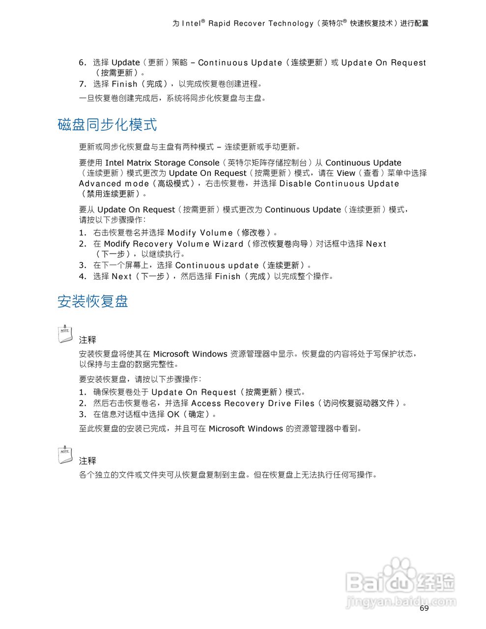
Intel DG45ID型主板说明书:[7]
2026-03-26 05:29:18
本篇为《Intel DG45ID型主板说明书》,主要介绍该产品的使用方法以及常见故障解决方案。
(共篇)
上一篇:
|
下一篇:
声明:
本网站引用、摘录或转载内容仅供网站访问者交流或参考,不代表本站立场,如存在版权或非法内容,请联系站长删除,联系邮箱:site.kefu@qq.com。
相关推荐
Intel DG45ID型主板说明书:[6]
阅读量:173
intellij idea 怎么全局搜索
阅读量:80
Intel DG45ID型主板说明书:[5]
阅读量:71
Intel DG45ID型主板说明书:[3]
阅读量:138
Intel DG45ID型主板说明书:[9]
阅读量:64
猜你喜欢
怎么表白最浪漫
研究方法怎么写
英雄联盟劫怎么玩
对不起英文怎么写
醪糟怎么吃
西门子洗衣机怎么样
路由器怎么连接电脑
社会实践报告怎么写
眼睛长了麦粒肿怎么办
学习经历怎么写
猜你喜欢
掉头发很厉害怎么办
老醋花生的汁怎么调
会怎么读
防火墙怎么关
必利劲怎么样
怎么打开注册表
电脑屏幕倒过来了怎么办
快门速度怎么调
妆前乳怎么用
死亡游戏怎么玩