小度生活
首页
美食营养
手工爱好
生活家居
返回
小度生活
首页
美食营养
游戏数码
手工爱好
生活家居
健康养生
运动户外
职场理财
情感交际
母婴教育
时尚美容
知识问答
生活知识
生活百科
搜索
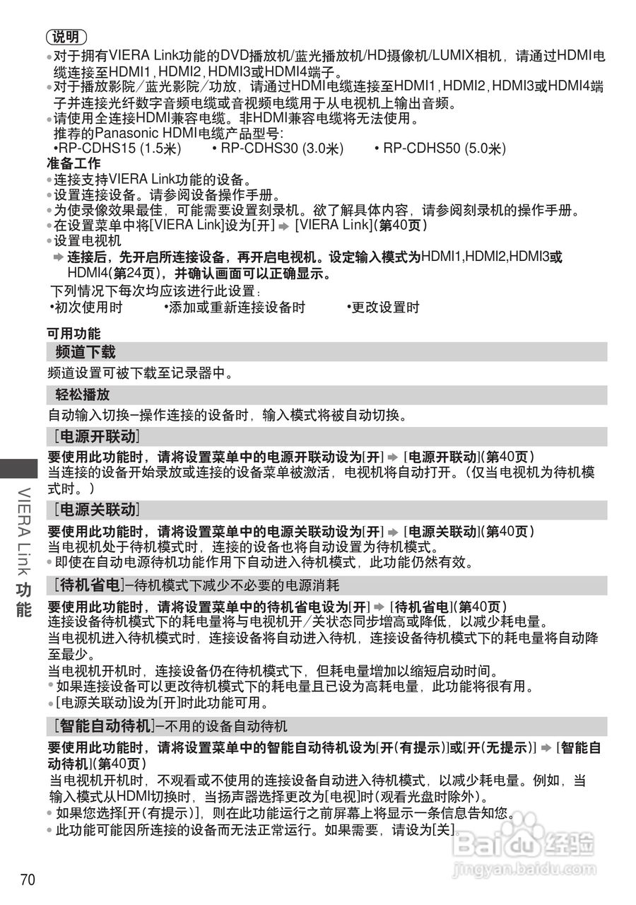
松下TH-P46ST32C等离子彩电使用说明书:[7]
2026-03-28 20:37:40
(共篇)
上一篇:
|
下一篇:
声明:
本网站引用、摘录或转载内容仅供网站访问者交流或参考,不代表本站立场,如存在版权或非法内容,请联系站长删除,联系邮箱:site.kefu@qq.com。
相关推荐
松下TH-P46U30C等离子彩电使用说明书:[7]
阅读量:113
松下TH-P46U30C等离子彩电使用说明书:[6]
阅读量:129
松下TH-P46GT31C等离子彩电使用说明书:[7]
阅读量:25
松下TH-P46GT31C等离子彩电使用说明书:[6]
阅读量:60
松下TH-P46GT31C等离子彩电使用说明书:[5]
阅读量:47
猜你喜欢
唇亡齿寒的意思
用什么洗头发长得快
苹果id是什么意思
years是什么意思
cycle是什么意思
蘑菇头适合什么脸型
佳能6d配什么镜头
本命年要佩戴什么
眼花缭乱的意思是什么
culture是什么意思
猜你喜欢
什么是共同基金
追逐的意思
有什么好看的动作电影
送行祝福语
桃花运是什么意思
查水表是什么意思
直辖市有什么好处
给母亲的祝福语
什么是松糕鞋
agony什么意思