小度生活
首页
美食营养
手工爱好
生活家居
返回
小度生活
首页
美食营养
游戏数码
手工爱好
生活家居
健康养生
运动户外
职场理财
情感交际
母婴教育
时尚美容
知识问答
生活知识
搜索
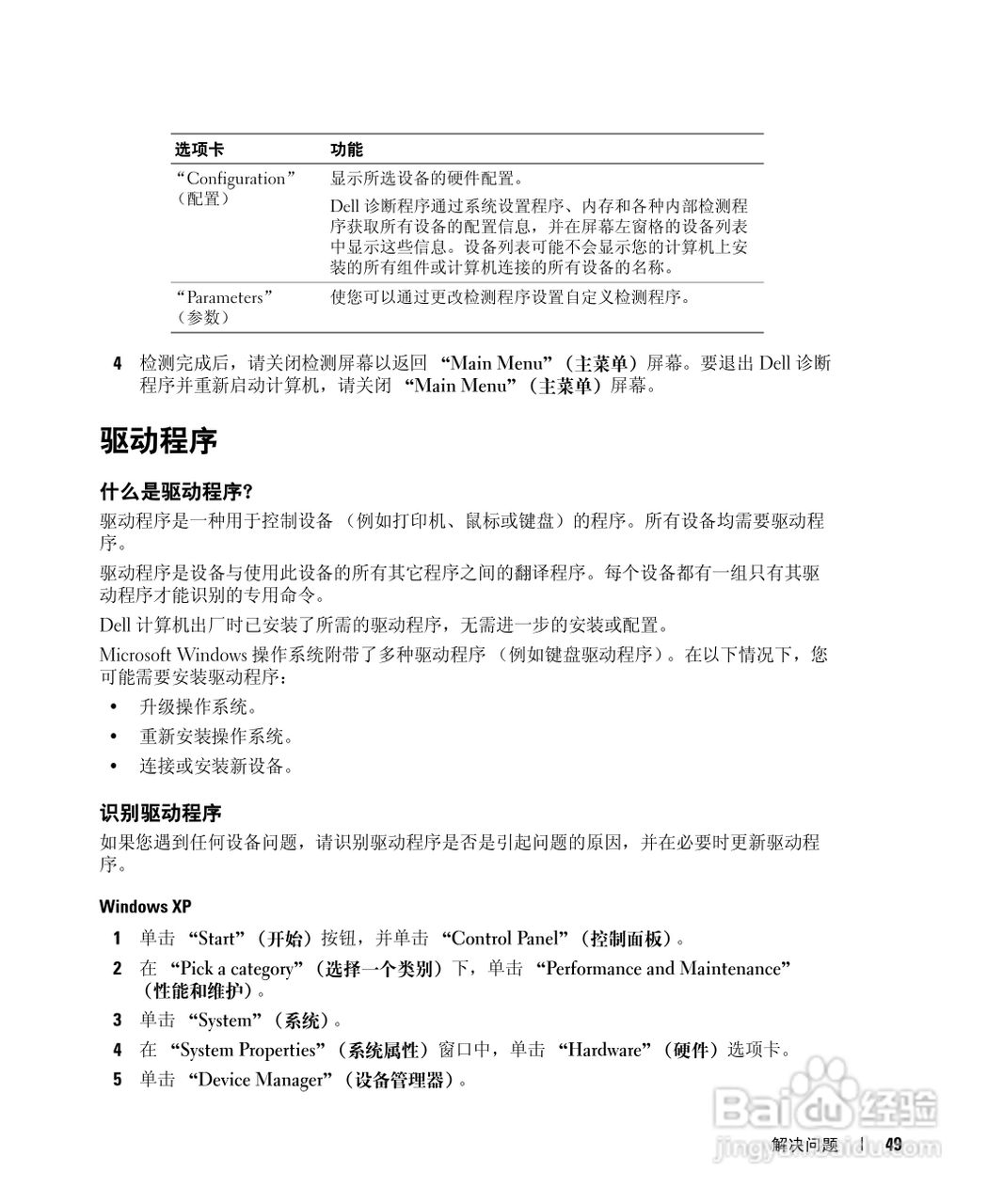
戴尔Inspiron 700M笔记本电脑使用说明书:[5]
2025-10-26 05:27:07
本篇为《戴尔Inspiron 700M笔记本电脑使用说明书》,主要介绍该产品的使用方法以及常见故障解决方案。
(共篇)
上一篇:
|
下一篇:
声明:
本网站引用、摘录或转载内容仅供网站访问者交流或参考,不代表本站立场,如存在版权或非法内容,请联系站长删除,联系邮箱:site.kefu@qq.com。
相关推荐
戴尔Inspiron 700M笔记本电脑使用说明书:[10]
阅读量:192
DELL戴尔Inspiron 500m笔记本电脑使用说明书:[5]
阅读量:24
DELL戴尔Inspiron 600m笔记本电脑使用说明书:[5]
阅读量:97
DELL戴尔Inspiron 500m笔记本电脑使用说明书:[6]
阅读量:186
DELL戴尔Inspiron 500m笔记本电脑使用说明书:[8]
阅读量:43
猜你喜欢
hope什么意思
信用卡是什么意思
honest是什么意思
区块链是什么意思
特别出演是什么意思
血管瘤是什么
藜麦是什么
pork是什么意思
sad什么意思
什么是生态文明
猜你喜欢
什么是辩证法
tj是什么意思
moment什么意思
cam是什么意思
icp备案是什么意思
emm什么意思
skr是什么意思
adobe是什么意思
张国荣什么时候走的
finish什么意思