小度生活
首页
美食营养
手工爱好
生活家居
返回
小度生活
首页
美食营养
游戏数码
手工爱好
生活家居
健康养生
运动户外
职场理财
情感交际
母婴教育
时尚美容
知识问答
生活知识
生活百科
搜索
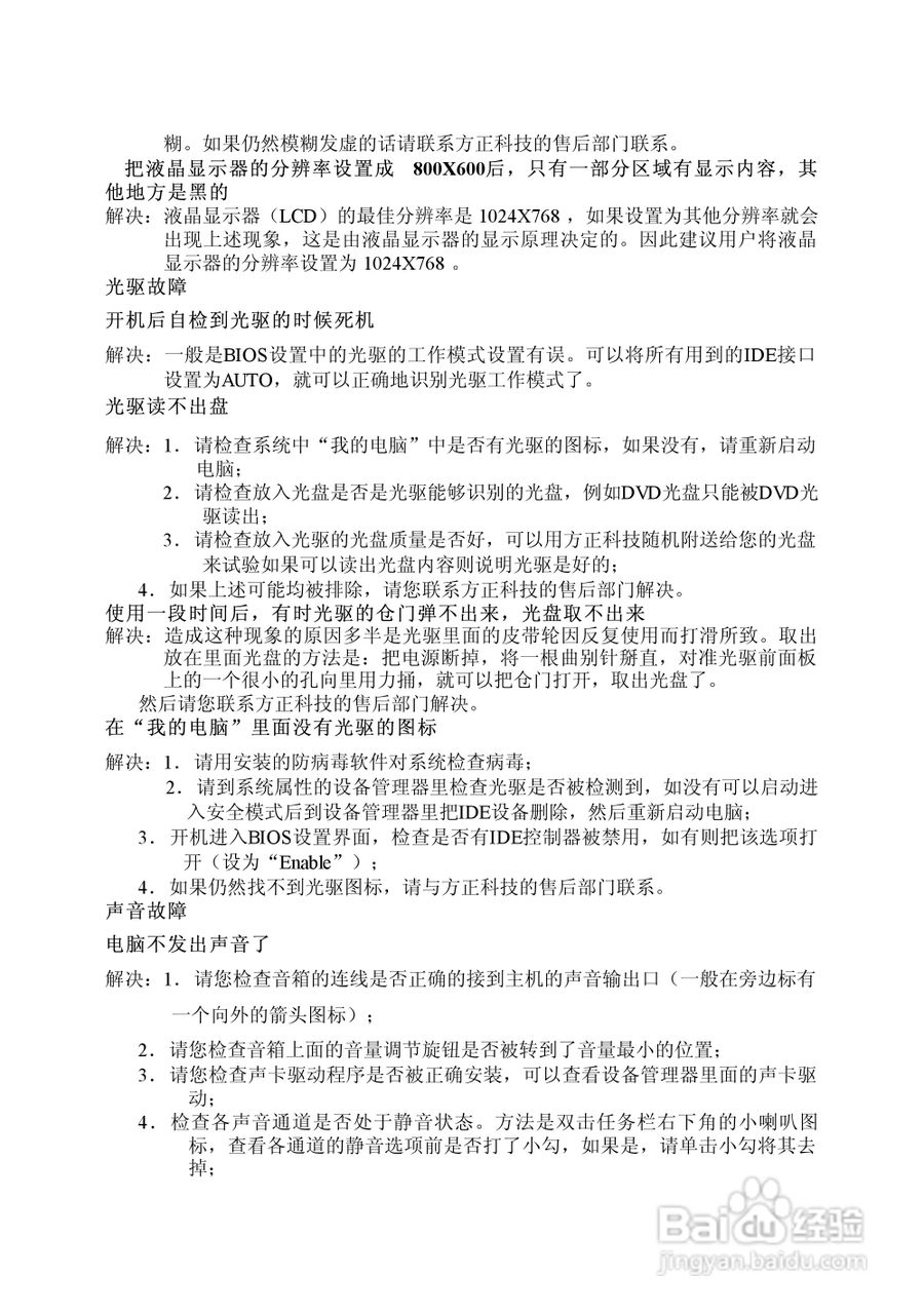
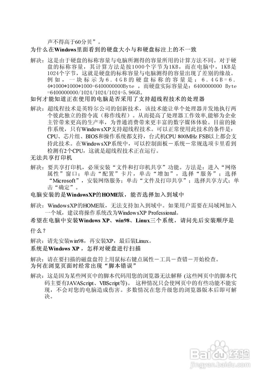
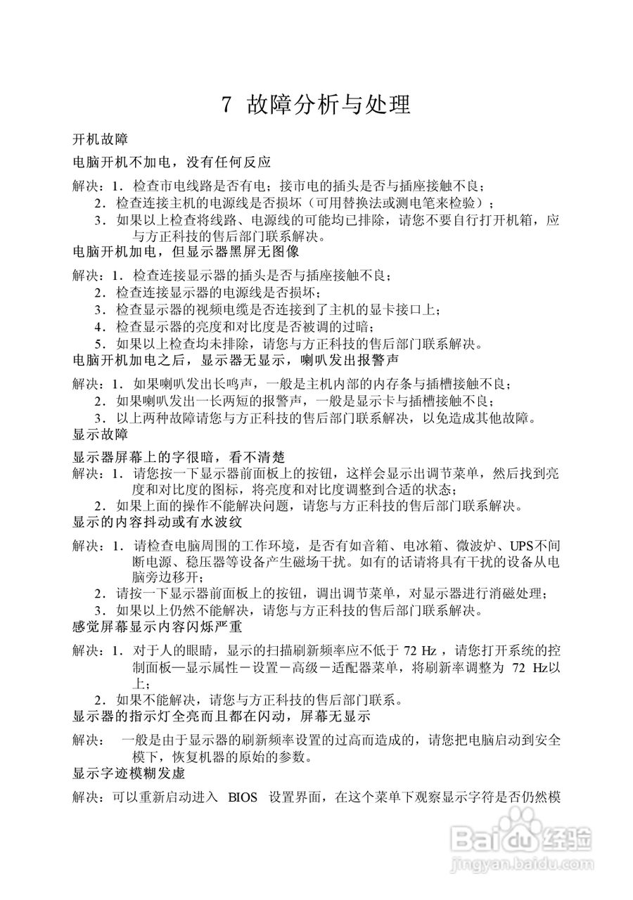
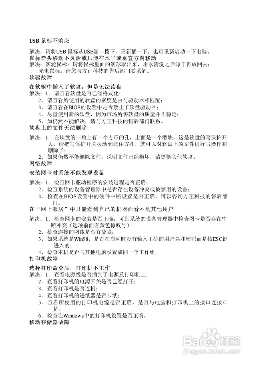
方正电脑文博系列610机型说明书:[5]
2026-04-24 23:13:19
本篇为《方正电脑文博系列610机型说明书》,主要介绍该产品的使用方法以及常见故障解决方案。
(共篇)
上一篇:
声明:
本网站引用、摘录或转载内容仅供网站访问者交流或参考,不代表本站立场,如存在版权或非法内容,请联系站长删除,联系邮箱:site.kefu@qq.com。
相关推荐
方正电脑文博系列610机型说明书:[3]
阅读量:135
方正电脑文博系列310机型说明书:[3]
阅读量:148
方正电脑飞越6000A系列机型说明书:[5]
阅读量:131
方正电脑飞越V510系列机型说明书:[5]
阅读量:141
方正电脑天瀑T200系列机型说明书:[5]
阅读量:184
猜你喜欢
怎么断奶
高中会考不过怎么办
喝酒头疼怎么缓解
拟人句怎么写
咽炎怎么治疗
咖喱饭怎么做
摩托车电瓶怎么充电
电脑怎么看配置
微信怎么设置主题皮肤
乳腺增生怎么办
猜你喜欢
假发怎么洗
腮腺炎怎么治疗
宝宝脸上长湿疹怎么办
wifi电视怎么看电视台
怎么消除静电
生日贺卡怎么做
监控摄像头怎么安装
尿痛怎么办
信怎么写
怎么共享打印机