小度生活
首页
美食营养
手工爱好
生活家居
返回
小度生活
首页
美食营养
游戏数码
手工爱好
生活家居
健康养生
运动户外
职场理财
情感交际
母婴教育
时尚美容
知识问答
生活知识
搜索
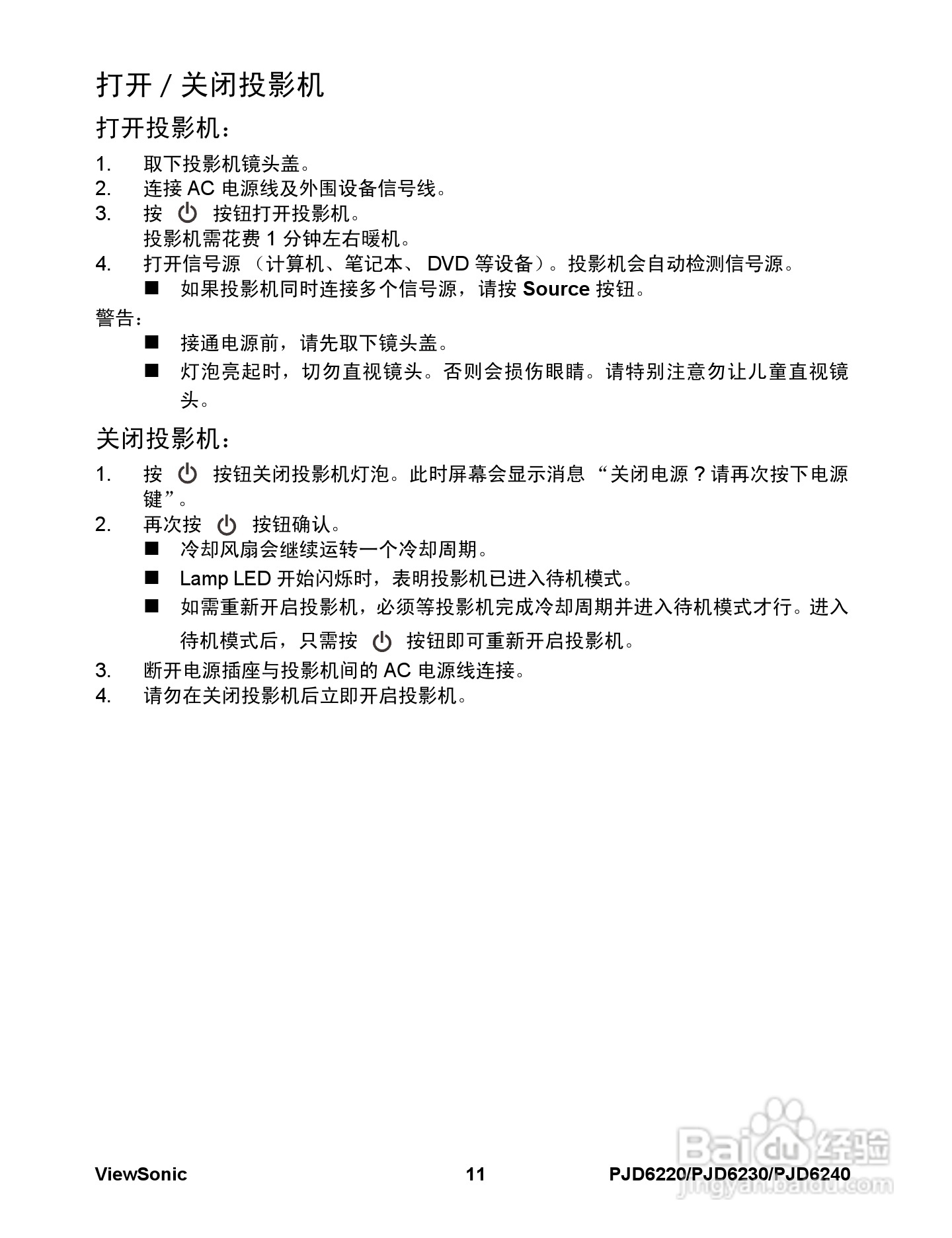
优派PJD6240投影机使用说明书:[2]
2026-02-18 01:04:22
本篇为《优派PJD6240投影机使用说明书》,主要介绍该产品的使用方法以及常见故障解决方案。
(共篇)
上一篇:
|
下一篇:
声明:
本网站引用、摘录或转载内容仅供网站访问者交流或参考,不代表本站立场,如存在版权或非法内容,请联系站长删除,联系邮箱:site.kefu@qq.com。
相关推荐
优派PJD7400投影机使用说明书:[2]
阅读量:185
优派PJD6212投影机使用说明书:[2]
阅读量:146
优派PJD6211投影机使用说明书:[2]
阅读量:121
优派PJD6211P投影机使用说明书:[2]
阅读量:117
使用说明书封面怎么做
阅读量:128
猜你喜欢
angel什么意思
运动吧少年
党组织讨论决定问题必须执行什么原则
equipment是什么意思
什么是组织机构代码
买运动鞋
白萝卜的腌制方法
缩阴运动
怅然是什么意思
爱是什么作文
猜你喜欢
维生素c的美白方法
氯芬黄敏片主治什么
cny什么意思
用什么泡脚好
什么是劣药
降压药什么时候吃
弱受是什么意思
芥菜丝的腌制方法大全
黑木耳是什么
exhibition是什么意思