小度生活
首页
美食营养
手工爱好
生活家居
返回
小度生活
首页
美食营养
游戏数码
手工爱好
生活家居
健康养生
运动户外
职场理财
情感交际
母婴教育
时尚美容
知识问答
生活知识
搜索
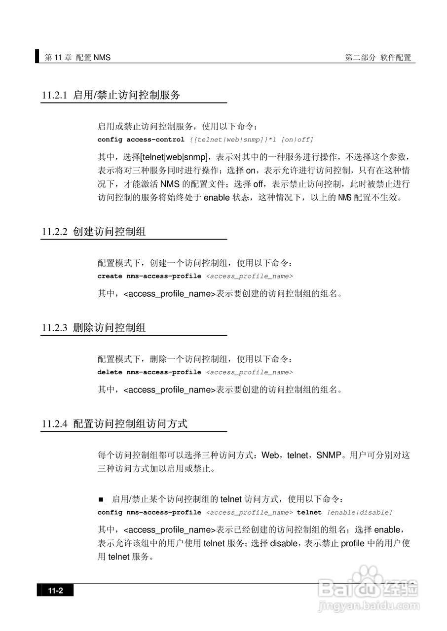
港湾网络交换机Hammer2E型说明书:[14]
2026-02-19 19:13:09
本篇为《港湾网络交换机Hammer2E型说明书》,主要介绍该产品的使用方法以及常见故障解决方案。
(共篇)
上一篇:
|
下一篇:
声明:
本网站引用、摘录或转载内容仅供网站访问者交流或参考,不代表本站立场,如存在版权或非法内容,请联系站长删除,联系邮箱:site.kefu@qq.com。
相关推荐
港湾网络交换机Hammer2E型说明书:[12]
阅读量:50
港湾网络交换机Hammer2E型说明书:[13]
阅读量:77
港湾网络交换机Hammer2E型说明书:[19]
阅读量:185
交换机怎么使用
阅读量:52
交换机的基本配置与管理
阅读量:71
猜你喜欢
我的世界怎么圈地
怎么做汤圆
我的世界雪人怎么做
艾滋病是怎么产生的
狗咬了没破皮没出血怎么办
电脑开机密码忘记了怎么办
一平方怎么算
jayjun面膜怎么用
黑眼圈怎么消除
发动机故障灯亮了应该怎么办
猜你喜欢
怎么屏蔽微信群消息
鼻子流血怎么回事
怎么用ps抠图
pdf怎么合并
怎么切换输入法
腾达路由器怎么设置
就业意向怎么填
中短发怎么扎好看
来月经肚子疼怎么办
汉堡包英语怎么说