小度生活
首页
美食营养
手工爱好
生活家居
返回
小度生活
首页
美食营养
游戏数码
手工爱好
生活家居
健康养生
运动户外
职场理财
情感交际
母婴教育
时尚美容
知识问答
生活知识
生活百科
搜索
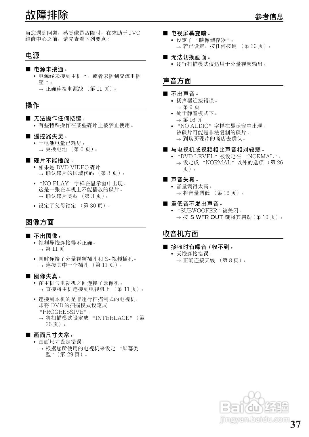
胜利者迷你音响FS-Y3型使用说明书:[3]
2026-05-08 01:50:37
(共篇)
上一篇:
声明:
本网站引用、摘录或转载内容仅供网站访问者交流或参考,不代表本站立场,如存在版权或非法内容,请联系站长删除,联系邮箱:site.kefu@qq.com。
相关推荐
胜利者迷你音响FS-Y3型使用说明书:[2]
阅读量:80
凯迪拉克XTS变速箱,不加速,顿挫,问题维修
阅读量:46
怎么做蒜蓉粉丝蒸北极贝
阅读量:83
2022年怎么申报2021年年终奖
阅读量:126
家常蒜泥小龙虾的做法
阅读量:190
猜你喜欢
干海参泡发的正确方法
标致301怎么样
flash怎么下载
减肥的方法
过敏性皮炎怎么治疗
类风湿的治疗方法
西米的做法大全
谜语大全儿童3到6岁
开网店怎么开
鸡脯肉怎么做好吃
猜你喜欢
penang怎么读
说明方法有哪些及作用
花生米的做法大全
貔貅手链的佩戴方法
好吃的家常菜做法
箭牌卫浴怎么样
肉丸子怎么做好吃
齐刘海怎么剪
半丸子头怎么扎
鸭翅膀怎么做好吃