小度生活
首页
美食营养
手工爱好
生活家居
返回
小度生活
首页
美食营养
游戏数码
手工爱好
生活家居
健康养生
运动户外
职场理财
情感交际
母婴教育
时尚美容
知识问答
生活知识
搜索
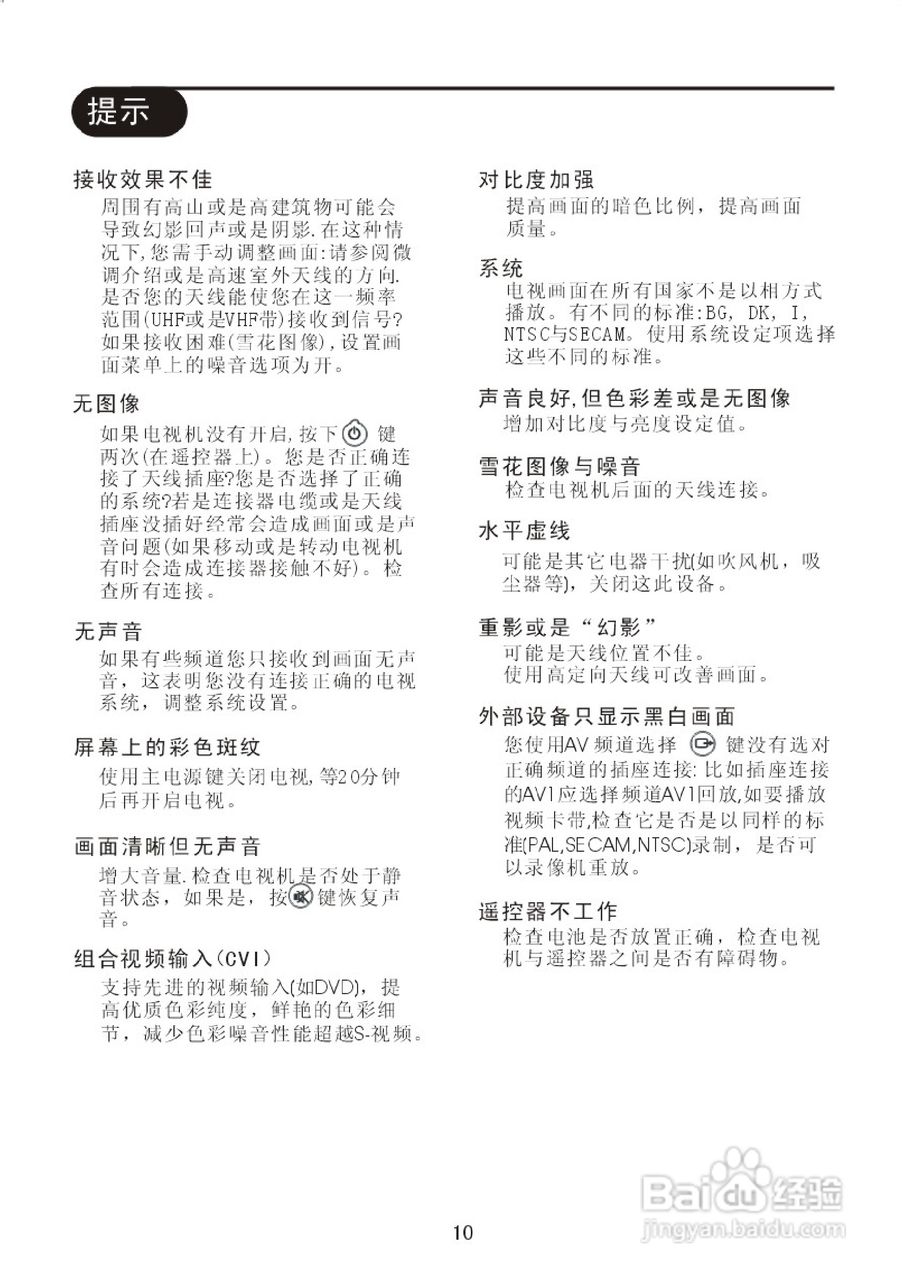
飞利浦21PT8857/93彩电使用说明书
2026-02-07 13:04:11
声明:
本网站引用、摘录或转载内容仅供网站访问者交流或参考,不代表本站立场,如存在版权或非法内容,请联系站长删除,联系邮箱:site.kefu@qq.com。
相关推荐
飞利浦29PT8857/93彩电使用说明书
阅读量:192
飞利浦21PT8667/93彩电使用说明书
阅读量:80
飞利浦29PT8667/93彩电使用说明书
阅读量:112
LG 21FG1RK彩电使用说明书:[3]
阅读量:158
飞利浦29PT8867/93彩电使用说明书
阅读量:159
猜你喜欢
minus怎么读
阚清子怎么读音
应交增值税怎么算
荨麻疹是怎么引起的
见习报告怎么写
毛囊炎是怎么引起的
怎么治疗打呼噜
醉驾怎么处理
头晕恶心想吐是怎么回事
豆泡怎么做好吃
猜你喜欢
怎么说我不爱你
营运证怎么办理
月经量多怎么办
noodles怎么读
南方医科大学怎么样
霉菌性阴炎怎么引起的原因
头发少怎么办
怎么赚钱最快
怎么增肥
磁力链接怎么用