小度生活
首页
美食营养
手工爱好
生活家居
返回
小度生活
首页
美食营养
游戏数码
手工爱好
生活家居
健康养生
运动户外
职场理财
情感交际
母婴教育
时尚美容
知识问答
生活知识
生活百科
搜索
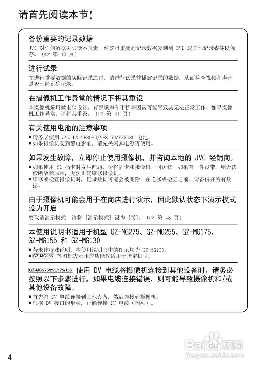
JVC GZ-MG255ACGZ硬盘摄像机使用说明书:[1]
2026-03-28 06:10:08
本篇为《JVC GZ-MG255ACGZ硬盘摄像机使用说明书》,主要介绍该产品的使用方法以及常见故障解决方案。
(共篇)
下一篇:
声明:
本网站引用、摘录或转载内容仅供网站访问者交流或参考,不代表本站立场,如存在版权或非法内容,请联系站长删除,联系邮箱:site.kefu@qq.com。
相关推荐
JVC GZ-MG255ACGZ硬盘摄像机使用说明书:[6]
阅读量:75
JVC GZ-MG155AC硬盘摄像机使用说明书:[5]
阅读量:191
JVC GZ-MG67AC硬盘摄像机使用说明书:[5]
阅读量:184
使用说明书封面怎么做
阅读量:151
使用说明书wf2651使用指南
阅读量:86
猜你喜欢
基金知识
芹菜的功效与作用
什么牌子的电视机好
莲子的作用与功效
天麻的功效与作用
川穹的功效与作用
雅诗兰黛适合什么年龄
去痘印用什么好
欧米伽3的作用
什么是辛亥革命
猜你喜欢
火龙果的功效与作用
凡士林的作用与用途
东陵玉的功效与作用
运动会接力赛加油稿
蜂王胎的作用与功效
仙人掌的作用
president什么意思
莲子的功效与作用
维生素b2的作用和功效
什么是免漆门