KTY199单相可控硅调压器说明书:[1]
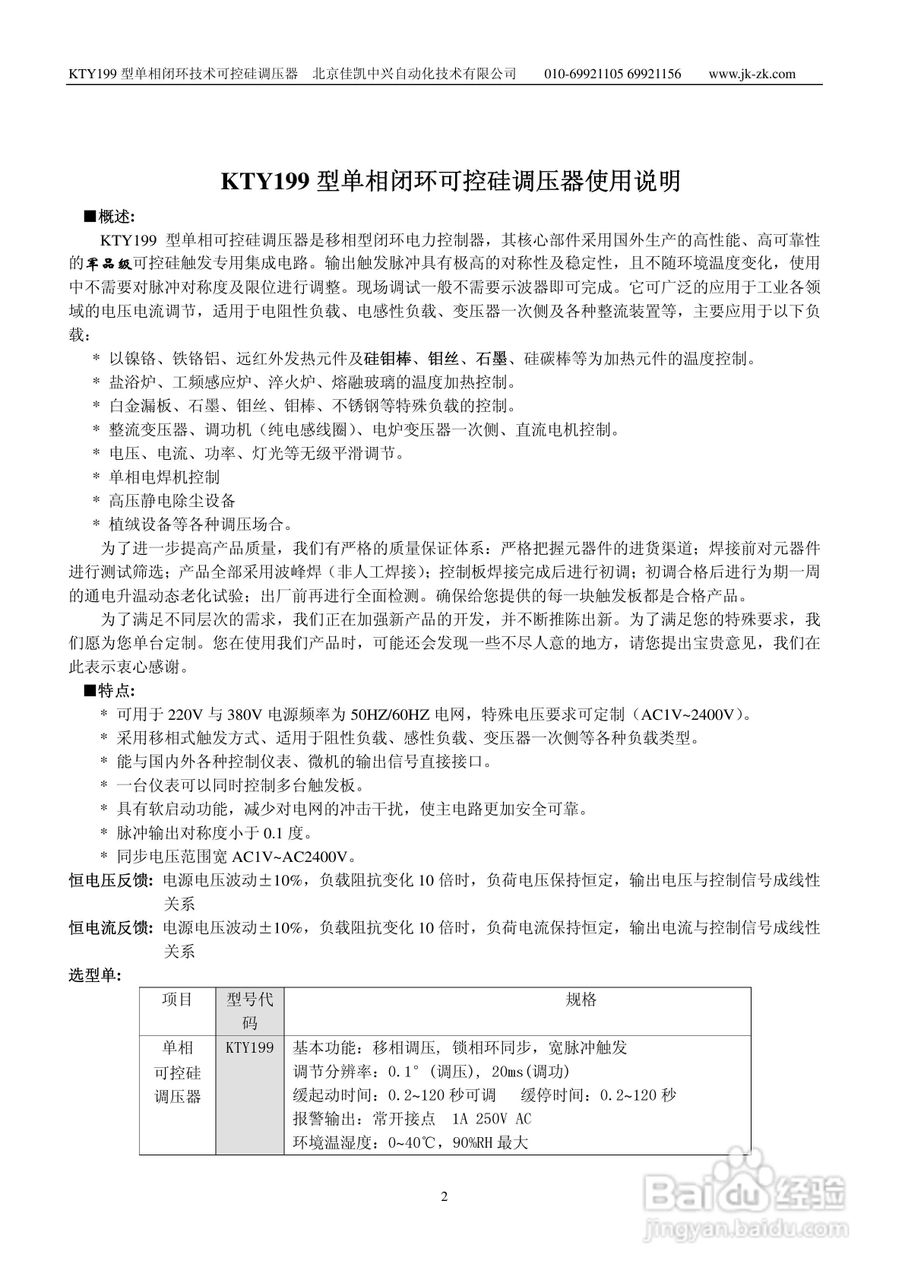
本篇为《KTY199单相可控硅调压器说明书》,主要介绍该产品的使用方法以及常见故障解决方案。
![KTY199单相可控硅调压器说明书:[1]](https://exp-picture.cdn.bcebos.com/4a594f2c8cf1d8a7b1d6703146e34b2c57ee477e.jpg)
![KTY199单相可控硅调压器说明书:[1]](https://exp-picture.cdn.bcebos.com/7a3e980e7c75e5f45c10d6b8b1ceaad7736bbc7e.jpg)
![KTY199单相可控硅调压器说明书:[1]](https://exp-picture.cdn.bcebos.com/732a12e265e7340fcc9d2c9635b9763e20c2b47e.jpg)
![KTY199单相可控硅调压器说明书:[1]](https://exp-picture.cdn.bcebos.com/ba97ffd06de89a6137c0792645e8b004551bad7e.jpg)
![KTY199单相可控硅调压器说明书:[1]](https://exp-picture.cdn.bcebos.com/555acf0ff2260d9a88eb2f2c622abab84340a57e.jpg)
![KTY199单相可控硅调压器说明书:[1]](https://exp-picture.cdn.bcebos.com/16d8f72abab84240d41bfba17ac595ee40c19e7e.jpg)
![KTY199单相可控硅调压器说明书:[1]](https://exp-picture.cdn.bcebos.com/6bbfdd14f1c595ee83248f9227530688902c9a7e.jpg)
![KTY199单相可控硅调压器说明书:[1]](https://exp-picture.cdn.bcebos.com/ad121888912ca5ca140da8fd8bfc77f7990e947e.jpg)
![KTY199单相可控硅调压器说明书:[1]](https://exp-picture.cdn.bcebos.com/994f412043715fdbe6c5818f468920c5270f8c7e.jpg)
![KTY199单相可控硅调压器说明书:[1]](https://exp-picture.cdn.bcebos.com/274e9635dd8a59de9de2b0b4b370d5413b8c847e.jpg)
声明:本网站引用、摘录或转载内容仅供网站访问者交流或参考,不代表本站立场,如存在版权或非法内容,请联系站长删除,联系邮箱:site.kefu@qq.com。
阅读量:195
阅读量:108
阅读量:50
阅读量:126
阅读量:154
本篇为《KTY199单相可控硅调压器说明书》,主要介绍该产品的使用方法以及常见故障解决方案。
![KTY199单相可控硅调压器说明书:[1]](https://exp-picture.cdn.bcebos.com/4a594f2c8cf1d8a7b1d6703146e34b2c57ee477e.jpg)
![KTY199单相可控硅调压器说明书:[1]](https://exp-picture.cdn.bcebos.com/7a3e980e7c75e5f45c10d6b8b1ceaad7736bbc7e.jpg)
![KTY199单相可控硅调压器说明书:[1]](https://exp-picture.cdn.bcebos.com/732a12e265e7340fcc9d2c9635b9763e20c2b47e.jpg)
![KTY199单相可控硅调压器说明书:[1]](https://exp-picture.cdn.bcebos.com/ba97ffd06de89a6137c0792645e8b004551bad7e.jpg)
![KTY199单相可控硅调压器说明书:[1]](https://exp-picture.cdn.bcebos.com/555acf0ff2260d9a88eb2f2c622abab84340a57e.jpg)
![KTY199单相可控硅调压器说明书:[1]](https://exp-picture.cdn.bcebos.com/16d8f72abab84240d41bfba17ac595ee40c19e7e.jpg)
![KTY199单相可控硅调压器说明书:[1]](https://exp-picture.cdn.bcebos.com/6bbfdd14f1c595ee83248f9227530688902c9a7e.jpg)
![KTY199单相可控硅调压器说明书:[1]](https://exp-picture.cdn.bcebos.com/ad121888912ca5ca140da8fd8bfc77f7990e947e.jpg)
![KTY199单相可控硅调压器说明书:[1]](https://exp-picture.cdn.bcebos.com/994f412043715fdbe6c5818f468920c5270f8c7e.jpg)
![KTY199单相可控硅调压器说明书:[1]](https://exp-picture.cdn.bcebos.com/274e9635dd8a59de9de2b0b4b370d5413b8c847e.jpg)