小度生活
首页
美食营养
手工爱好
生活家居
返回
小度生活
首页
美食营养
游戏数码
手工爱好
生活家居
健康养生
运动户外
职场理财
情感交际
母婴教育
时尚美容
知识问答
生活知识
搜索
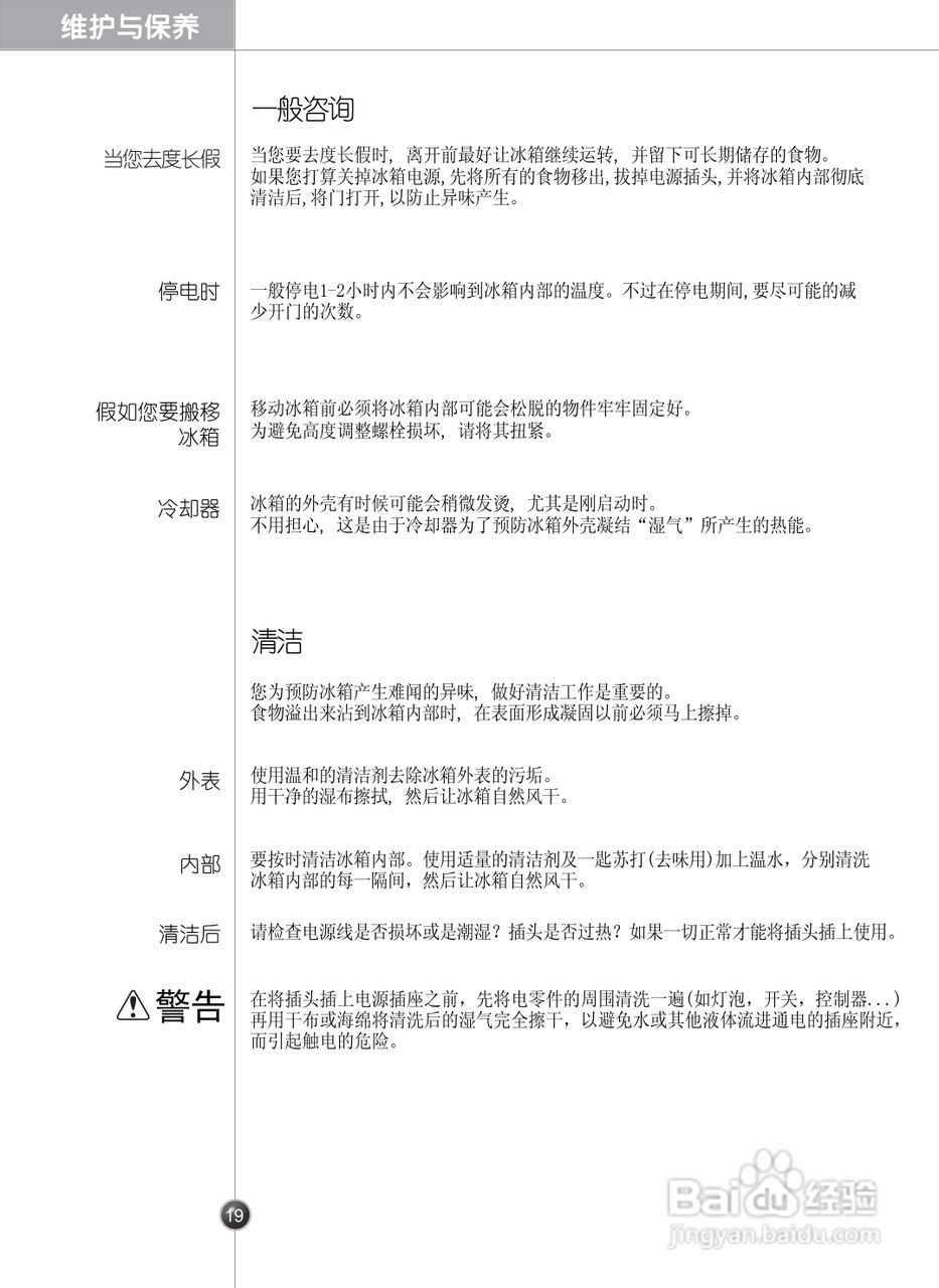
LG GR-B2074FBC电冰箱使用说明书:[2]
2025-12-13 05:57:30
(共篇)
上一篇:
|
下一篇:
声明:
本网站引用、摘录或转载内容仅供网站访问者交流或参考,不代表本站立场,如存在版权或非法内容,请联系站长删除,联系邮箱:site.kefu@qq.com。
相关推荐
“大西洋最后一滴眼泪”一新疆赛里木湖
阅读量:104
龅牙矫正是带牙套好还是做烤瓷牙好
阅读量:156
阴阳师国家队是什么 阴阳师国家队简介
阅读量:165
油菜花晒朋友圈怎么说
阅读量:117
巴黎有什么好玩的地方,法国巴黎热门旅游景点
阅读量:26
猜你喜欢
苹果6怎么清理垃圾
政务信息怎么写
笔记本电脑开机黑屏怎么办
农行k令怎么用
产品介绍怎么写
晚上尿多怎么回事
cpa怎么考
美白针怎么打
蜂蜜怎么做面膜
韩熙贞化妆品怎么样
猜你喜欢
麦本本笔记本怎么样
cad直径符号怎么打
男人早泄怎么办
怎么样才能让皮肤变白
cydia怎么用
婴儿不吃奶粉怎么办
棉衣怎么洗
圣诞节英语怎么说
显卡怎么升级
手机被水泡了怎么办