小度生活
首页
美食营养
手工爱好
生活家居
返回
小度生活
首页
美食营养
游戏数码
手工爱好
生活家居
健康养生
运动户外
职场理财
情感交际
母婴教育
时尚美容
知识问答
生活知识
生活百科
搜索
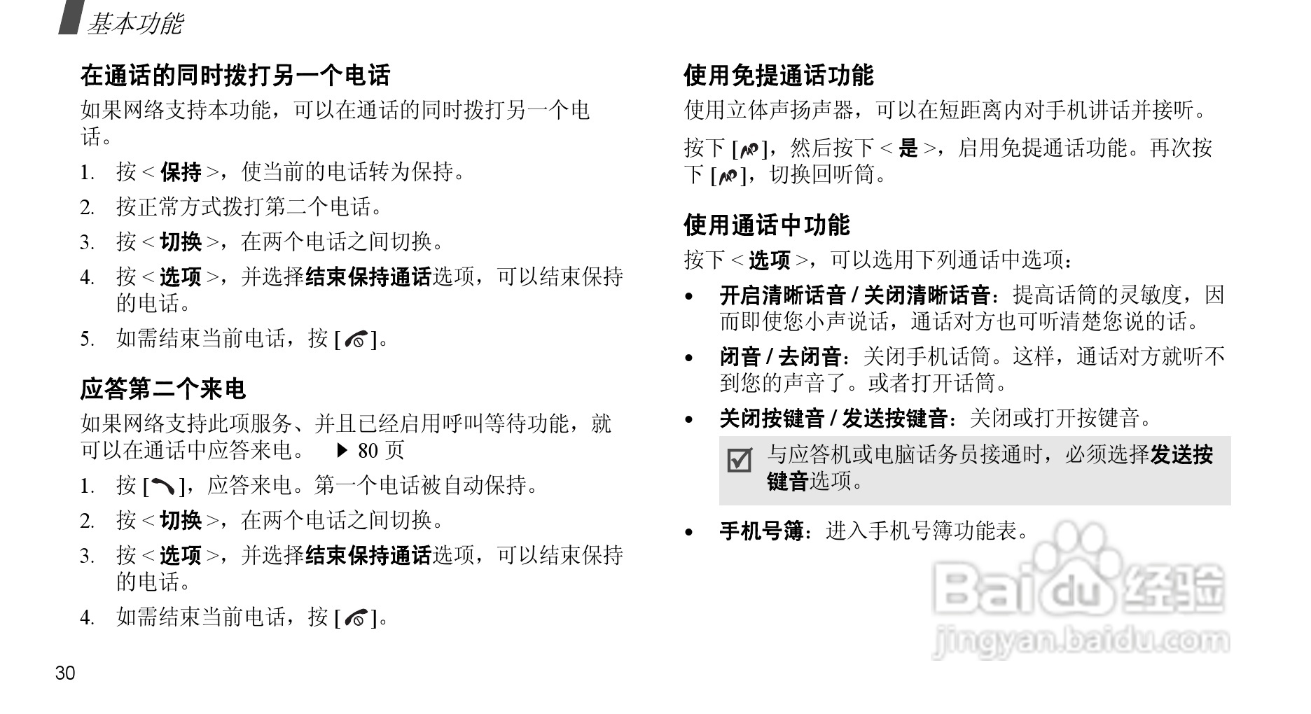
三星SGH-X708手机使用说明书:[4]
2026-05-18 21:36:45
(共篇)
上一篇:
|
下一篇:
声明:
本网站引用、摘录或转载内容仅供网站访问者交流或参考,不代表本站立场,如存在版权或非法内容,请联系站长删除,联系邮箱:site.kefu@qq.com。
相关推荐
三星SGH-X708手机使用说明书:[3]
阅读量:44
三星SGH-X708手机使用说明书:[7]
阅读量:126
手机怎么给视频添加音乐的三种方法
阅读量:39
三星SGH-X708手机使用说明书:[10]
阅读量:88
三星SGH-X708手机使用说明书:[9]
阅读量:35
猜你喜欢
美素力奶粉怎么样
读后感怎么写格式
睡觉打呼噜怎么办
总建筑面积怎么算
duang字怎么写
gta5怎么设置中文
ps图层怎么解锁
键盘驱动怎么重新安装
耳朵进水了怎么办
短裙用英语怎么说
猜你喜欢
阿里斯顿热水器怎么样
怎么检查是否怀孕
朋友借钱不还怎么办
母乳性黄疸怎么办
冻脚怎么办
微星笔记本怎么样
袅怎么读
电脑文件夹怎么加密
零存整取利息怎么算
电视投屏怎么设置