小度生活
首页
美食营养
手工爱好
生活家居
返回
小度生活
首页
美食营养
游戏数码
手工爱好
生活家居
健康养生
运动户外
职场理财
情感交际
母婴教育
时尚美容
知识问答
生活知识
搜索
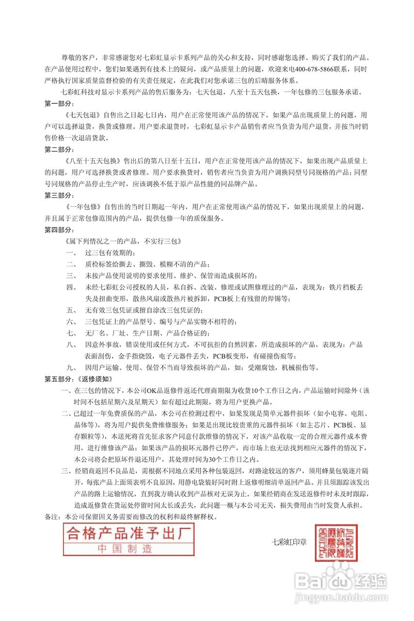
七彩虹:逸彩250-GD3 冰封骑士3F 512M M10说明书:[4]
2025-12-30 19:35:57
本篇为《七彩虹:逸彩250-GD3 冰封骑士3F 512M M10说明书》,主要介绍该产品的使用方法以及常见故障解决方案。
(共篇)
上一篇:
声明:
本网站引用、摘录或转载内容仅供网站访问者交流或参考,不代表本站立场,如存在版权或非法内容,请联系站长删除,联系邮箱:site.kefu@qq.com。
相关推荐
七彩虹:逸彩250-GD3 冰封骑士3F 512M M10说明书:[3]
阅读量:187
七彩虹:逸彩250-GD3 冰封骑士3F 1G M10 说明书:[4]
阅读量:166
七彩虹:逸彩250-GD3 冰封骑士3F 512M F10 H说明书:[4]
阅读量:159
七彩虹:逸彩250-GD3 冰封骑士3F 512M F10 H说明书:[2]
阅读量:146
七彩虹b150刷bios教程
阅读量:142
猜你喜欢
诺氟沙星胶囊的作用与功效
百部的功效与作用
用什么泡脚去脚臭
心什么什么什么
陈皮的功效与作用
分心木的功效与作用
胆南星的功效与作用
男人信什么
什么是b2c
理财知识入门基础知识
猜你喜欢
蜜枣的功效与作用
女性健康知识
人设什么意思
什么是校本研修
生姜的功效与作用
肾的作用
wanna什么意思
催产素的作用
菊苣的功效与作用
滚床单什么意思