小度生活
首页
美食营养
手工爱好
生活家居
返回
小度生活
首页
美食营养
游戏数码
手工爱好
生活家居
健康养生
运动户外
职场理财
情感交际
母婴教育
时尚美容
知识问答
生活知识
搜索
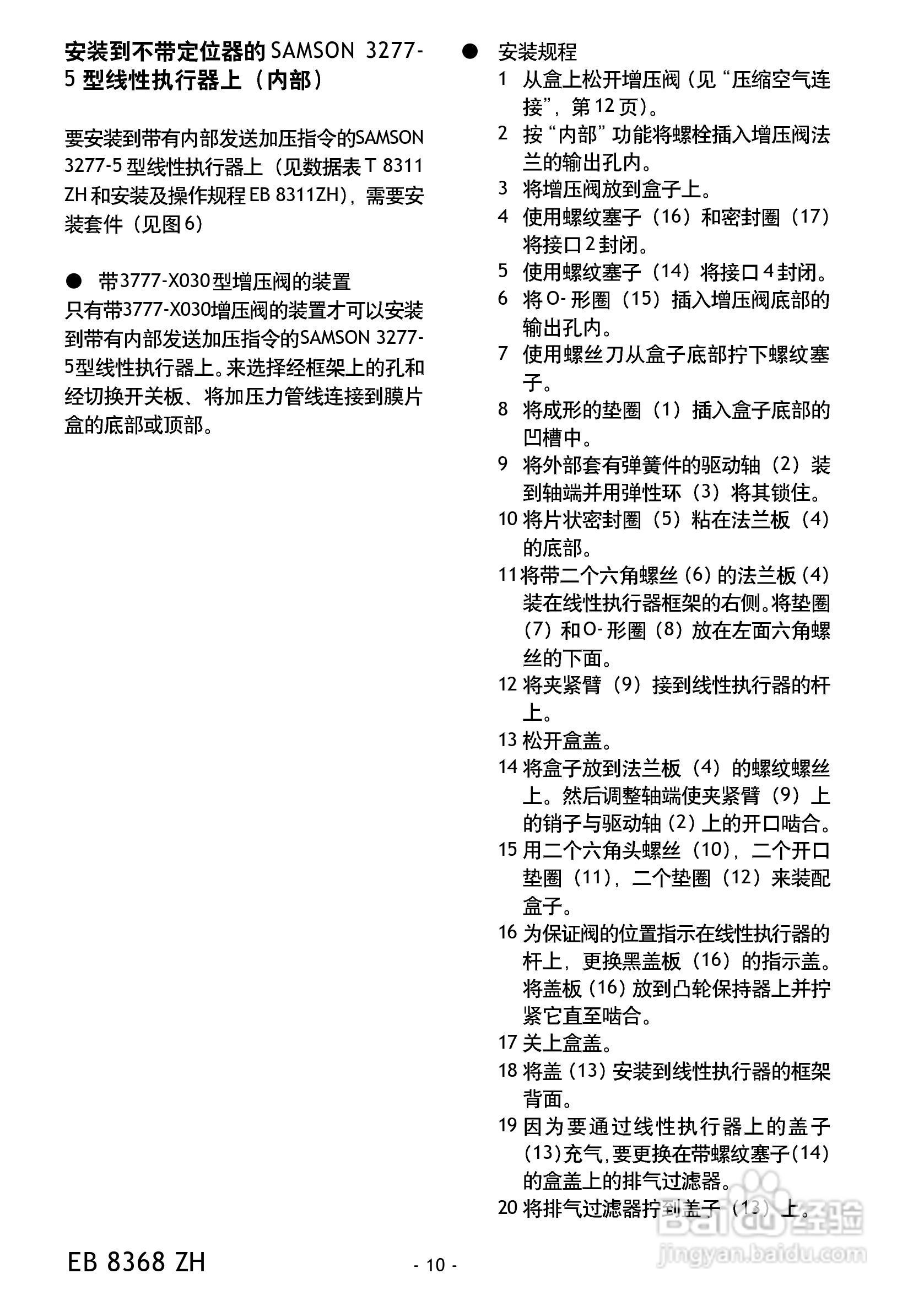
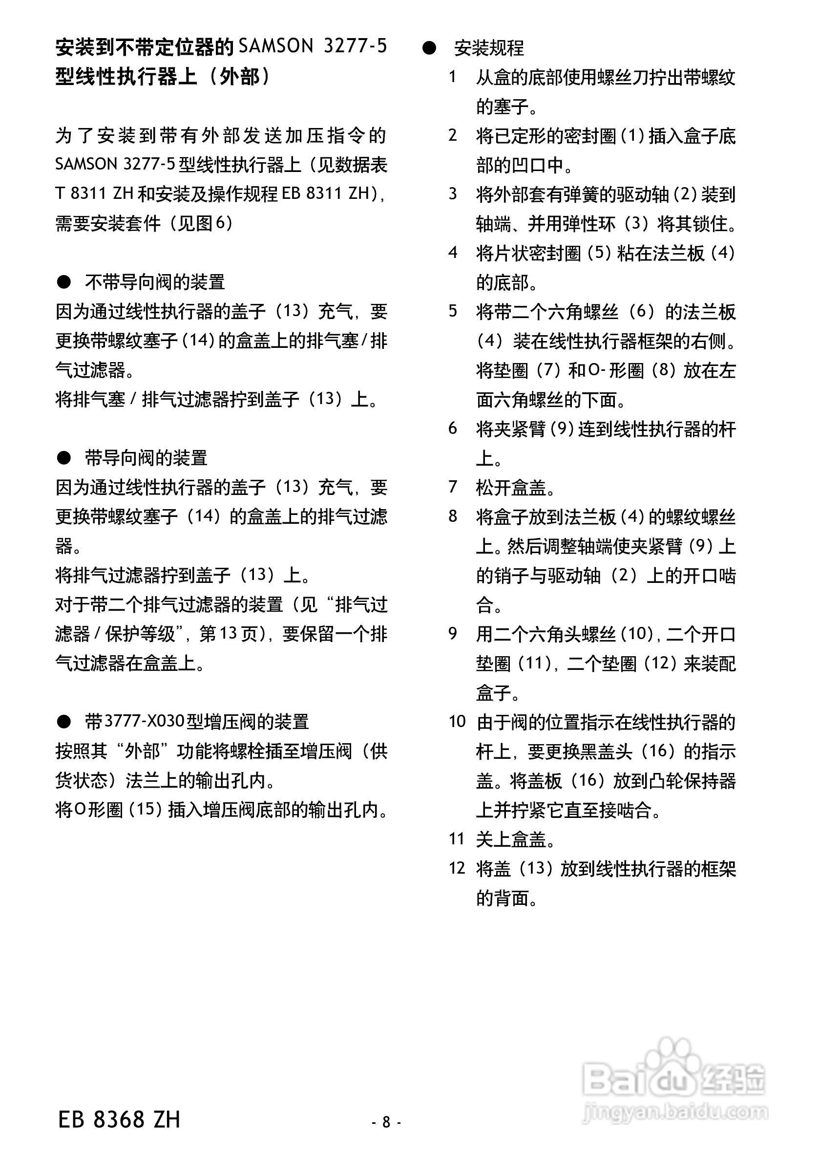
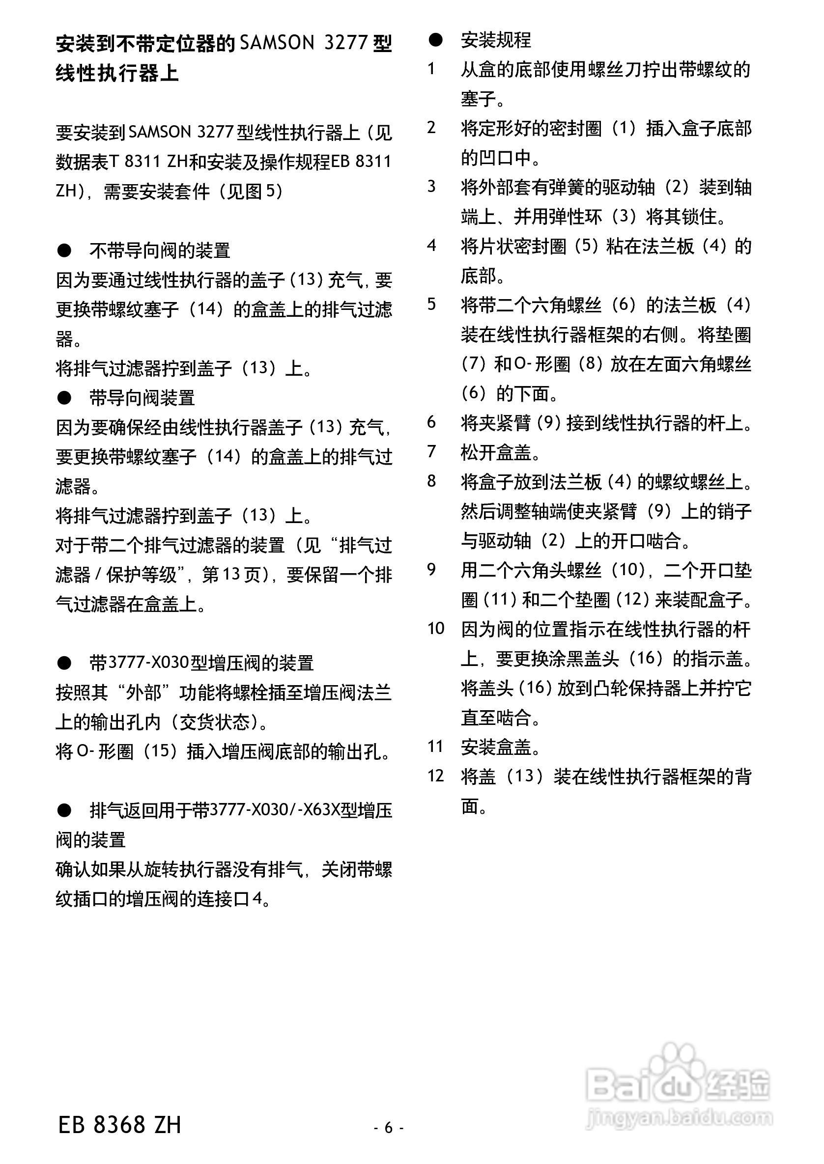
Samson 3776型限位开关中文安装维修手册:[1]
2025-12-29 17:44:59
本篇为《Samson 3776型限位开关中文安装维修手册》,主要介绍该产品的使用方法以及常见故障解决方案。
(共篇)
下一篇:
声明:
本网站引用、摘录或转载内容仅供网站访问者交流或参考,不代表本站立场,如存在版权或非法内容,请联系站长删除,联系邮箱:site.kefu@qq.com。
相关推荐
Samson 3776型限位开关中文安装维修手册:[2]
阅读量:108
Samson 3768型限位开关中文安装维修手册:[1]
阅读量:124
Samson 4746型限位开关中文安装维修手册:[1]
阅读量:117
Samson 963型电磁阀中文安装维修手册:[1]
阅读量:124
Samson 3730型阀门定位器中文安装维修手册:[8]
阅读量:116
猜你喜欢
女人腰疼是什么原因引起的
龙游生活网
箭牌卫浴质量怎么样
怎么从做系统
复盘是什么意思
kk录像机怎么用
hpv检查是什么
qq独立密码怎么设置
如何预防白血病
如何调电脑屏幕亮度
猜你喜欢
如何设置电脑屏保密码
心理学与生活读后感
幼儿园生活活动
如何连接网络打印机
望尘莫及是什么意思
ipod怎么下歌
app密码忘了怎么办
左侧肋骨下方疼痛是什么原因
如何考幼师资格证
生活残骸