小度生活
首页
美食营养
手工爱好
生活家居
返回
小度生活
首页
美食营养
游戏数码
手工爱好
生活家居
健康养生
运动户外
职场理财
情感交际
母婴教育
时尚美容
知识问答
生活知识
生活百科
搜索
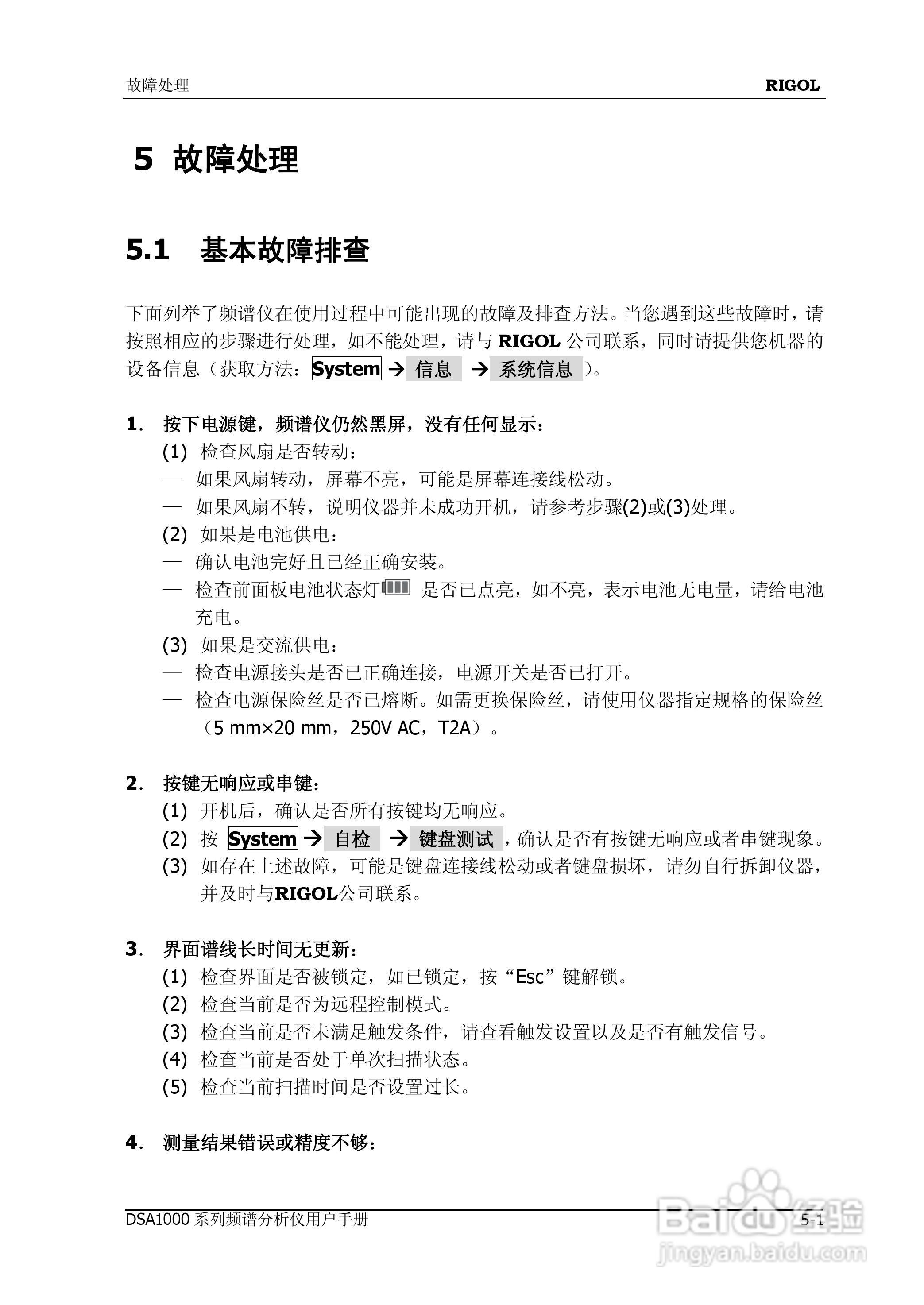
普源DSA1000系列频谱分析仪说明书:[21]
2026-04-23 01:02:01
本篇为《普源DSA1000系列频谱分析仪说明书》,主要介绍该产品的使用方法以及常见故障解决方案。
(共篇)
上一篇:
|
下一篇:
声明:
本网站引用、摘录或转载内容仅供网站访问者交流或参考,不代表本站立场,如存在版权或非法内容,请联系站长删除,联系邮箱:site.kefu@qq.com。
相关推荐
普源DSA1000系列频谱分析仪说明书:[20]
阅读量:163
普源DSA1000系列频谱分析仪说明书:[27]
阅读量:174
频谱分析仪维修维护保养的基本方法
阅读量:125
普源DSA1000系列频谱分析仪说明书:[16]
阅读量:48
普源DSA1000系列频谱分析仪说明书:[26]
阅读量:134
猜你喜欢
如何提高语言表达能力
pet是什么材料
晒伤后如何快速美白
如何做课件
自学钢琴入门怎么学
qq生活服务在哪里
电脑反应慢怎么解决
广州北京路怎么去
lg是什么意思
生活大爆炸第八季
猜你喜欢
如何制作精美的ppt
qq怎么充值q币
如何办理400电话
平安保险待遇怎么样
京东白条是什么
活动策划书怎么写
白名单是什么意思
如何收缩脸部毛孔
怎么修改无线路由器密码
如何减掉双下巴