小度生活
首页
美食营养
手工爱好
生活家居
返回
小度生活
首页
美食营养
游戏数码
手工爱好
生活家居
健康养生
运动户外
职场理财
情感交际
母婴教育
时尚美容
知识问答
生活知识
生活百科
搜索
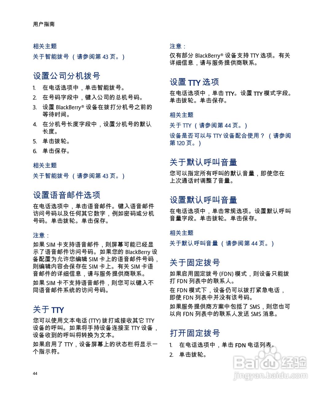
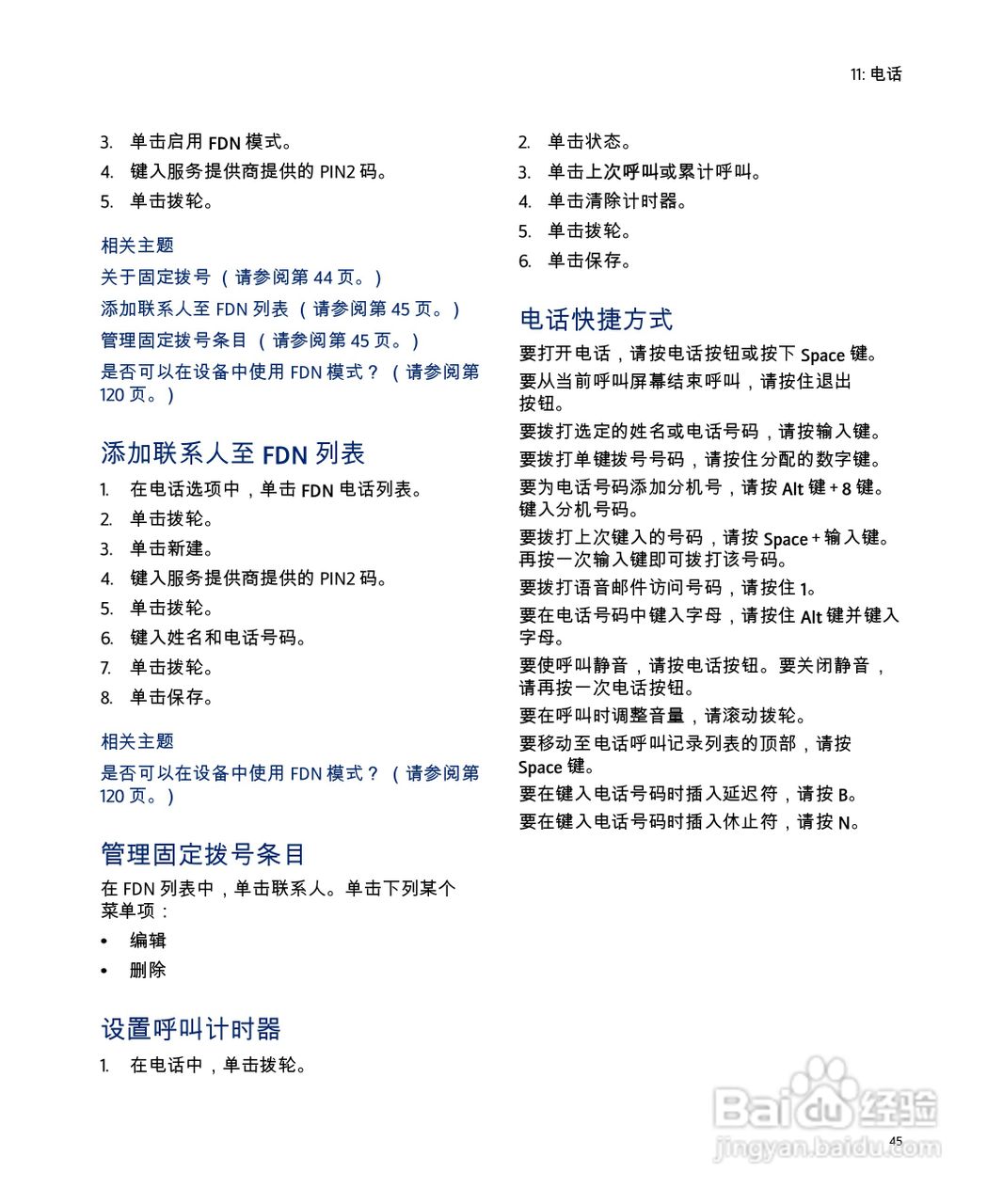
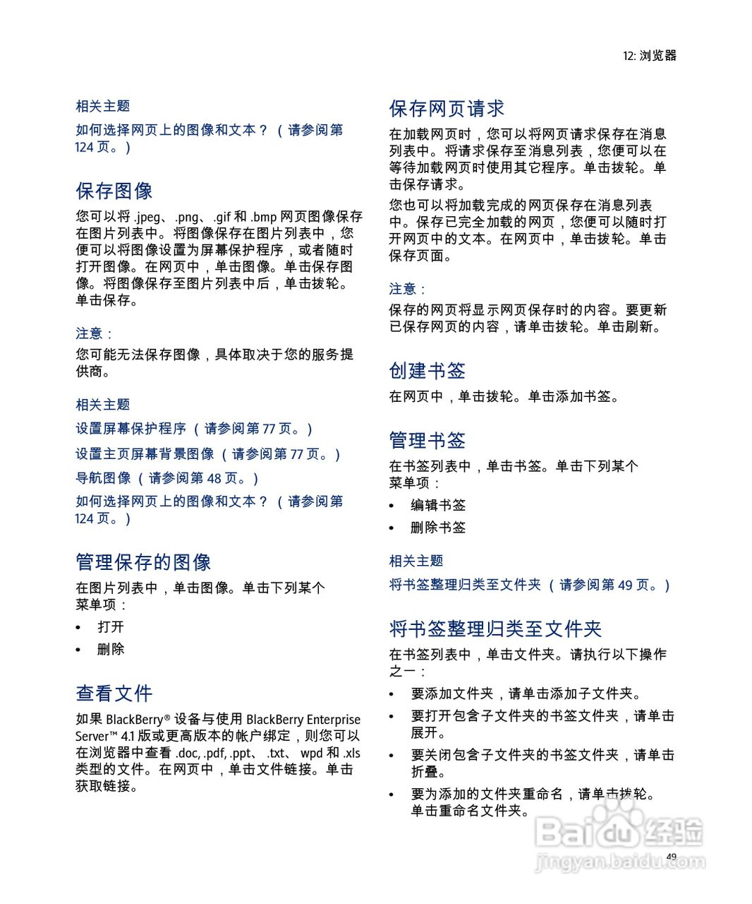
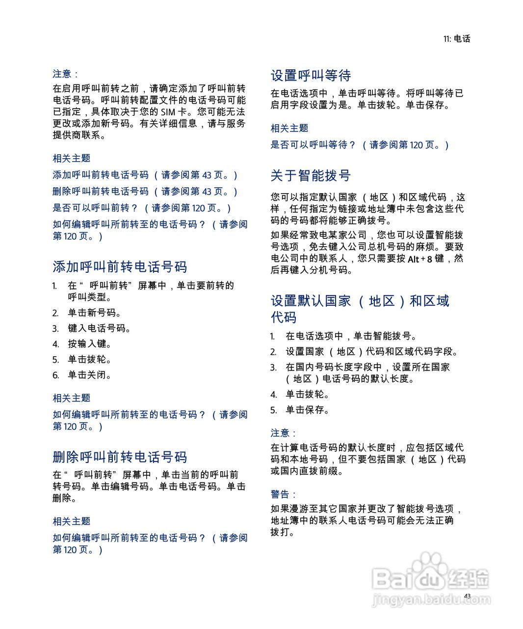
黑莓手机7285型使用说明书:[5]
2026-05-09 16:50:25
(共篇)
上一篇:
|
下一篇:
声明:
本网站引用、摘录或转载内容仅供网站访问者交流或参考,不代表本站立场,如存在版权或非法内容,请联系站长删除,联系邮箱:site.kefu@qq.com。
相关推荐
黑莓手机7285型使用说明书:[15]
阅读量:146
黑莓手机6750型使用说明书:[5]
阅读量:140
黑莓手机6220型使用说明书:[5]
阅读量:174
黑莓手机5810型使用说明书:[5]
阅读量:40
黑莓手机中如何恢复歌曲的
阅读量:48
猜你喜欢
尼古丁的作用
手写板什么牌子好
真的什么假的
冬虫夏草功效与作用
梦见拉屎什么意思
梦到鬼是什么意思
墨梅的意思
share是什么意思
鸦雀无声的意思
潮汐车道是什么意思
猜你喜欢
香港什么时候回归祖国
小心翼翼的意思
欣赏的意思
雪梅古诗的意思
什么是吉芬商品
高考200分能上什么学校
什么牌子奶粉最好
什么食物含维生素d多
人们根据什么发明了什么
im是什么意思