小度生活
首页
美食营养
手工爱好
生活家居
返回
小度生活
首页
美食营养
游戏数码
手工爱好
生活家居
健康养生
运动户外
职场理财
情感交际
母婴教育
时尚美容
知识问答
生活知识
搜索
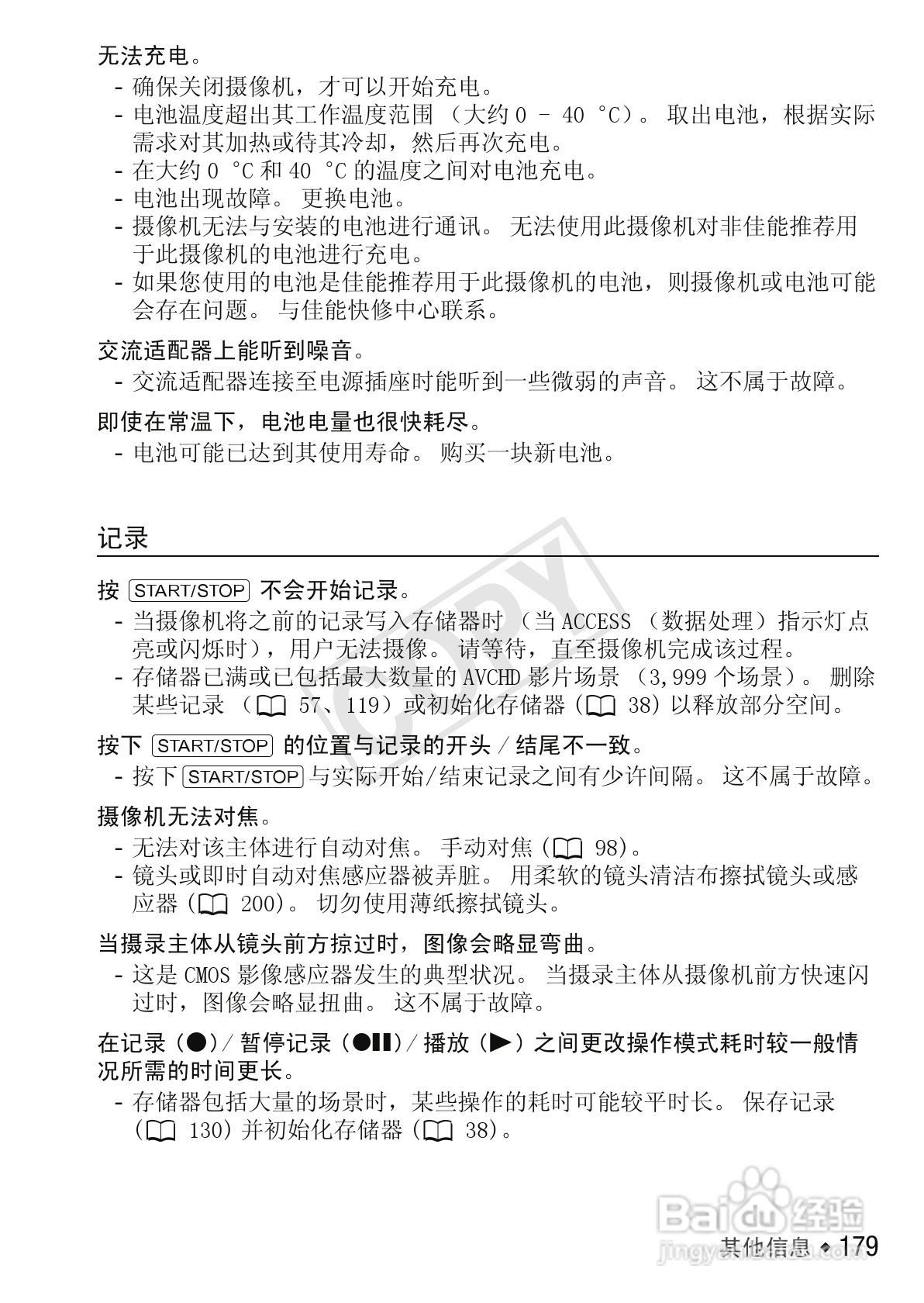
佳能LEGRIA HF M56数码摄像机使用说明书:[18]
2026-02-06 04:39:24
本篇为《佳能LEGRIA HF M56数码摄像机使用说明书》,主要介绍该产品的使用方法以及常见故障解决方案。
(共篇)
上一篇:
|
下一篇:
声明:
本网站引用、摘录或转载内容仅供网站访问者交流或参考,不代表本站立场,如存在版权或非法内容,请联系站长删除,联系邮箱:site.kefu@qq.com。
相关推荐
佳能LEGRIA HF M56数码摄像机使用说明书:[20]
阅读量:20
佳能相机5d单机如何使用
阅读量:127
佳能相机怎么传照片到手机
阅读量:62
佳能无线打印机怎么连接手机
阅读量:150
佳能原装墨盒怎么加墨
阅读量:46
猜你喜欢
什么是抗生素
听天由命什么意思
10月4日是什么星座
有容乃大是什么意思
备注是什么意思
换驾驶证需要什么材料
洋具是什么
vc是什么意思
moncler是什么牌子
花痴是什么意思
猜你喜欢
什么头什么气
什么是上升星座
无需合约版是什么意思
黄体期是什么意思
小孩子流鼻血是什么原因
盲盒是什么
综合基础知识考什么
fight是什么意思
世态炎凉是什么意思
cap是什么意思