小度生活
首页
美食营养
手工爱好
生活家居
返回
小度生活
首页
美食营养
游戏数码
手工爱好
生活家居
健康养生
运动户外
职场理财
情感交际
母婴教育
时尚美容
知识问答
生活知识
搜索
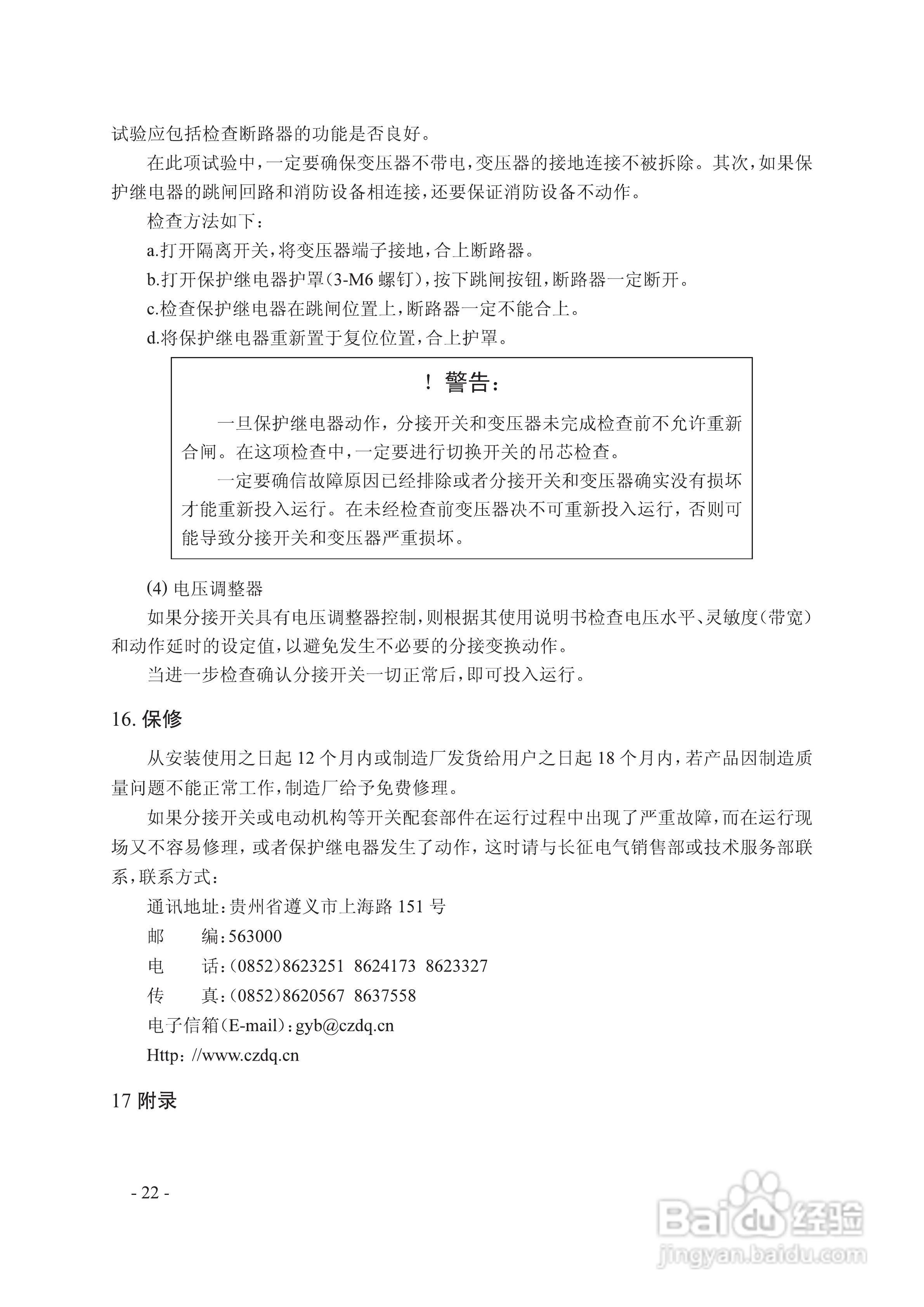
长征电力MT有载分接开关说明:[3]
2025-11-08 07:32:34
本篇为《长征电力MT有载分接开关说明》,主要介绍该产品的使用方法以及常见故障解决方案。
(共篇)
上一篇:
声明:
本网站引用、摘录或转载内容仅供网站访问者交流或参考,不代表本站立场,如存在版权或非法内容,请联系站长删除,联系邮箱:site.kefu@qq.com。
相关推荐
长征电力MD有载分接开关说明书:[3]
阅读量:69
长征电力MD有载分接开关说明书:[2]
阅读量:124
长征电力VMM油浸式真空有载分接开关说明书:[3]
阅读量:87
长征电力VM油浸式真空有载分接开关说明书:[2]
阅读量:85
长征电力VMM油浸式真空有载分接开关说明书:[2]
阅读量:24
猜你喜欢
心旷神怡的意思是什么
斡旋是什么意思
咸鸭蛋的腌制方法
彩超检查什么
内衣什么牌子好
咸鸭蛋怎么腌制才出油好吃
button是什么意思
马赛克是什么
怀孕初期应注意什么
电脑声音大是什么原因
猜你喜欢
缺乏维生素c
一言九鼎的鼎是什么意思
散粉有什么用
自行车码表什么牌子好
5211314是什么意思
studio是什么意思
44岁属什么
镂空是什么意思
什么是幸福感
张冠李戴是什么意思