小度生活
首页
美食营养
手工爱好
生活家居
返回
小度生活
首页
美食营养
游戏数码
手工爱好
生活家居
健康养生
运动户外
职场理财
情感交际
母婴教育
时尚美容
知识问答
生活知识
搜索
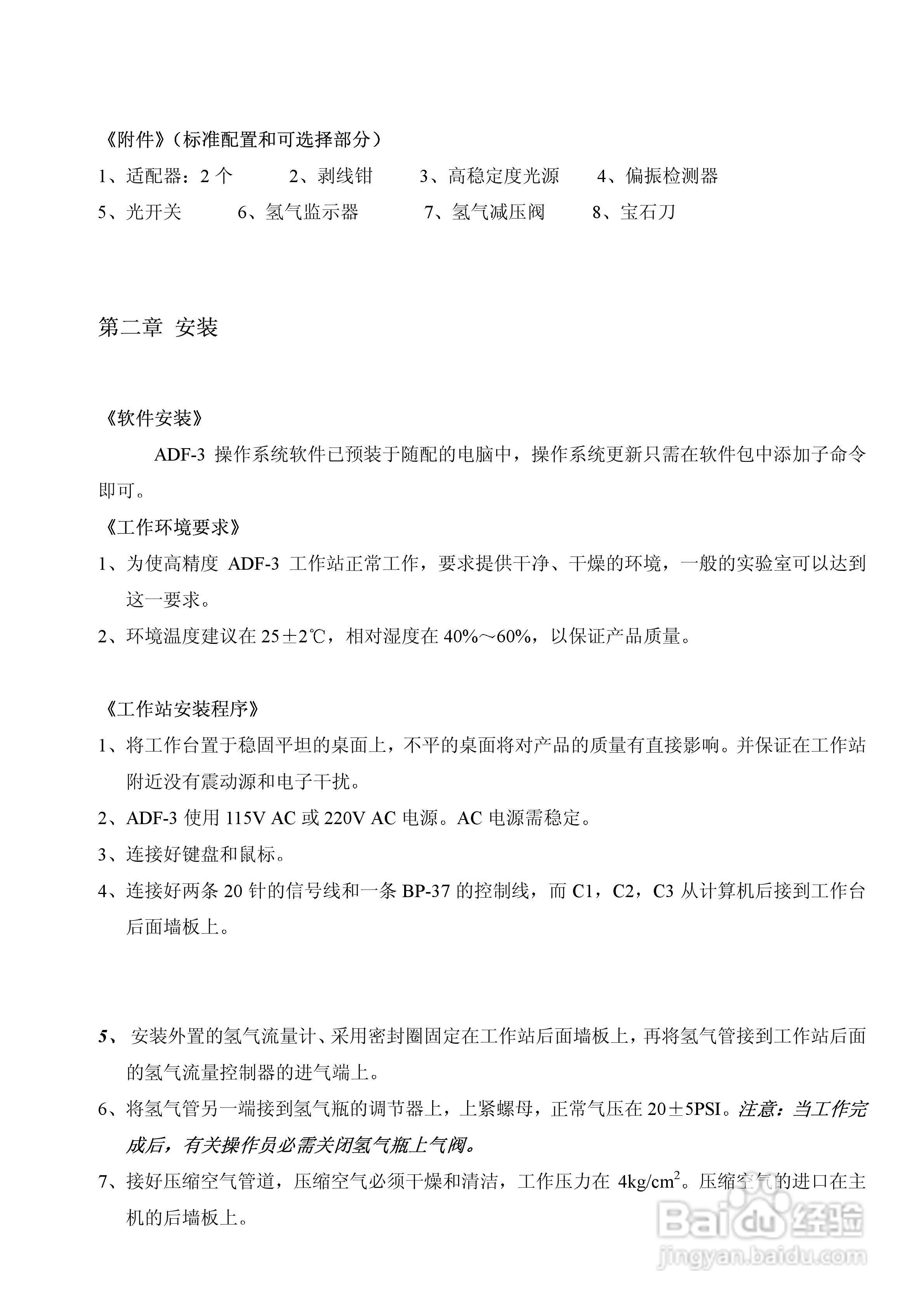
ADF-3耦合器熔拉机使用手册:[1]
2026-02-16 15:31:56
本篇为《ADF-3耦合器熔拉机使用手册》,主要介绍该产品的使用方法以及常见故障解决方案。
(共篇)
声明:
本网站引用、摘录或转载内容仅供网站访问者交流或参考,不代表本站立场,如存在版权或非法内容,请联系站长删除,联系邮箱:site.kefu@qq.com。
相关推荐
如何选择除尘装置是生产单位
阅读量:135
德国留学需要同学注意八点
阅读量:110
Agwl病毒怎么查杀呢?
阅读量:150
最好的瘦脸方法
阅读量:154
python之元组
阅读量:31
猜你喜欢
慕思凯奇床垫怎么样
贵州旅游景点介绍
怎么用电脑给手机杀毒
如何减脂肪
如何让头发快速长长
dnf怎么锁装备
宝宝吐奶严重怎么办
哪里可以做亲子鉴定
海尔冰柜怎么样
如何写小说赚钱
猜你喜欢
四川旅游景点介绍
whoops英语怎么读
2024年奥运会在哪里举行
如何改善红血丝
excel直方图怎么做
如何开红酒
黔南旅游
如何治疗早泄
如何减掉大肚子
途风海外旅游网