小度生活
首页
美食营养
手工爱好
生活家居
返回
小度生活
首页
美食营养
游戏数码
手工爱好
生活家居
健康养生
运动户外
职场理财
情感交际
母婴教育
时尚美容
知识问答
生活知识
搜索
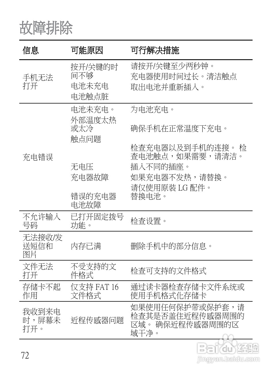
LG LG-E720手机使用说明书:[16]
2026-02-06 01:53:12
(共篇)
上一篇:
|
下一篇:
声明:
本网站引用、摘录或转载内容仅供网站访问者交流或参考,不代表本站立场,如存在版权或非法内容,请联系站长删除,联系邮箱:site.kefu@qq.com。
相关推荐
LG LG-E720手机使用说明书:[17]
阅读量:27
LG LG-E720手机使用说明书:[14]
阅读量:92
LG LG-E720手机使用说明书:[21]
阅读量:158
手机如何登陆网页电脑版淘宝
阅读量:36
手机如何查看已连接wifi的密码
阅读量:100
猜你喜欢
耐威克猫粮怎么样
复方氨酚烷胺片怎么样
怎么包书皮
肚子老是胀气怎么办
贝雷帽怎么戴
怎么用电脑赚钱
怎么辨别玉的真假
怎么杀螃蟹
肛门湿疹怎么治疗
栗子怎么做好吃
猜你喜欢
怎么保护嗓子
下眼袋浮肿怎么回事
奥黛丽赫本怎么死的
骨转移怎么治疗
我的世界怎么驯服龙
怎么让脸变小
怎么取消电脑自动休眠
excel怎么取消隐藏
金毛怎么养
怎么写议论文