小度生活
首页
美食营养
手工爱好
生活家居
返回
小度生活
首页
美食营养
游戏数码
手工爱好
生活家居
健康养生
运动户外
职场理财
情感交际
母婴教育
时尚美容
知识问答
搜索
Kodak EasyShare-One 变焦数位相机使用说明书:[8]
2025-11-25 11:07:08
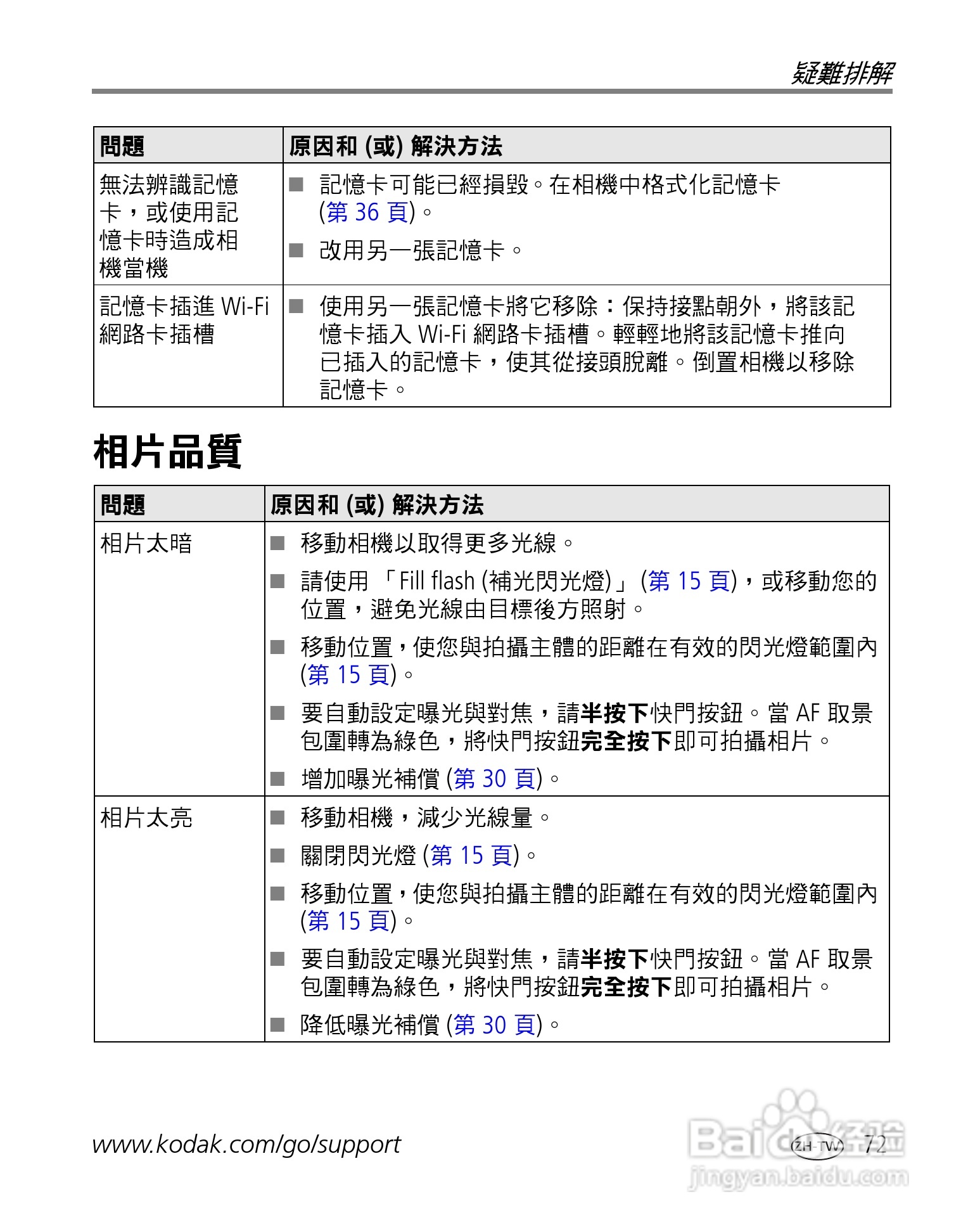
本篇为《Kodak EasyShare-One 变焦数位相机使用说明书》,主要介绍该产品的使用方法以及常见故障解决方案。
(共篇)
上一篇:
|
下一篇:
声明:
本网站引用、摘录或转载内容仅供网站访问者交流或参考,不代表本站立场,如存在版权或非法内容,请联系站长删除,联系邮箱:site.kefu@qq.com。
相关推荐
Kodak EasyShare-One 变焦数位相机使用说明书:[11]
阅读量:94
使用说明书封面怎么做
阅读量:195
Kodak EasyShare-One 变焦数位相机使用说明书:[12]
阅读量:100
柯达EasyShare LS755变焦数码相机使用说明书:[1]
阅读量:59
柯达EasyShare LS755变焦数码相机使用说明书:[2]
阅读量:142
猜你喜欢
小麦芽的功效与作用
市盈率是什么意思
四环素的作用
什么是税负
运费险是什么意思
囿是什么意思
国防生是什么意思
供认不讳什么意思
静谧的意思
蹉跎是什么意思
猜你喜欢
多多益善的意思
麦冬的作用与功效
菊花茶的作用和功效
销声匿迹的意思
男闺蜜什么意思
矗立的意思
分销是什么意思
买手机要注意什么
浙江有什么旅游景点
随迁子女是什么意思