小度生活
首页
美食营养
手工爱好
生活家居
返回
小度生活
首页
美食营养
游戏数码
手工爱好
生活家居
健康养生
运动户外
职场理财
情感交际
母婴教育
时尚美容
知识问答
生活知识
搜索
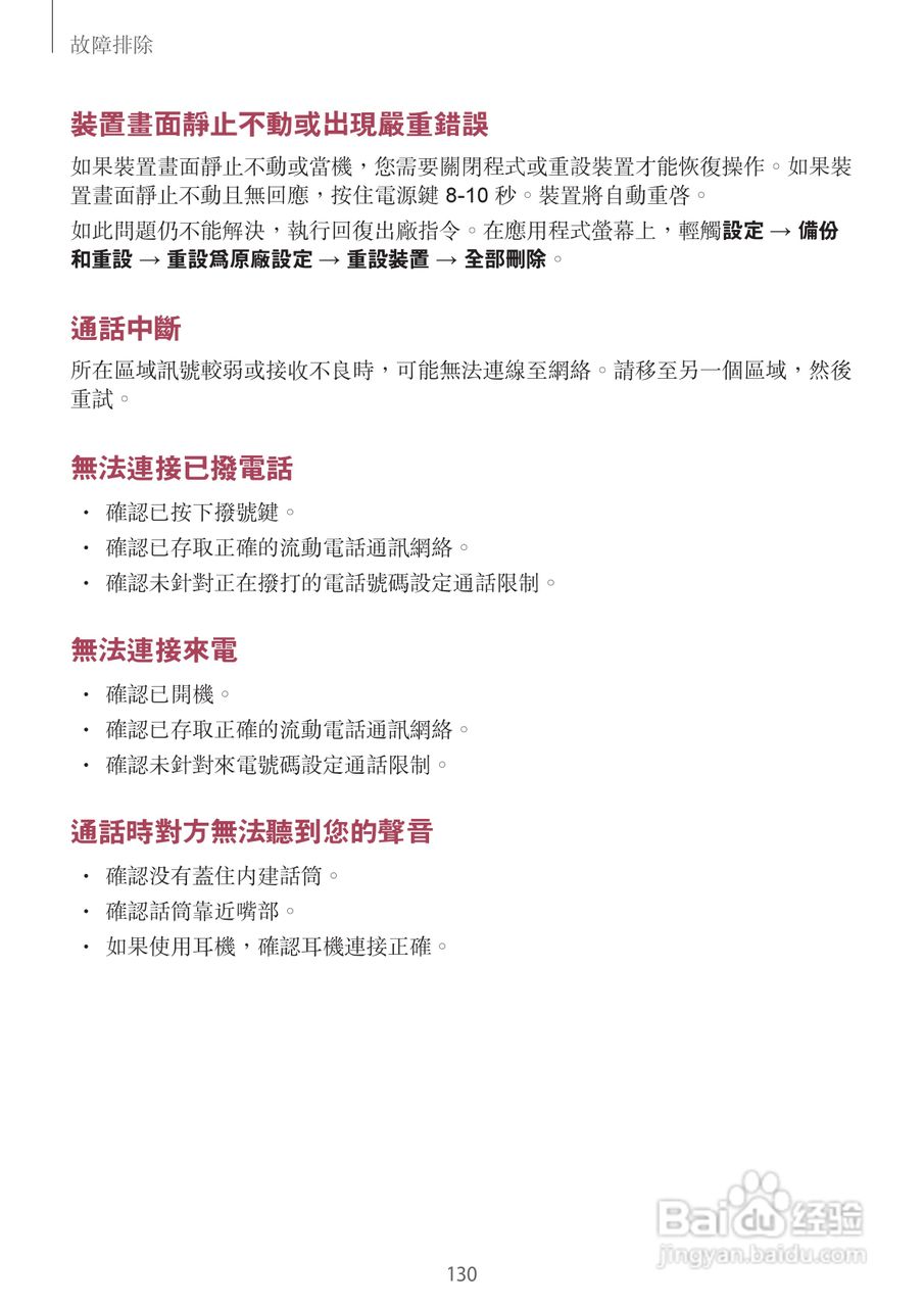
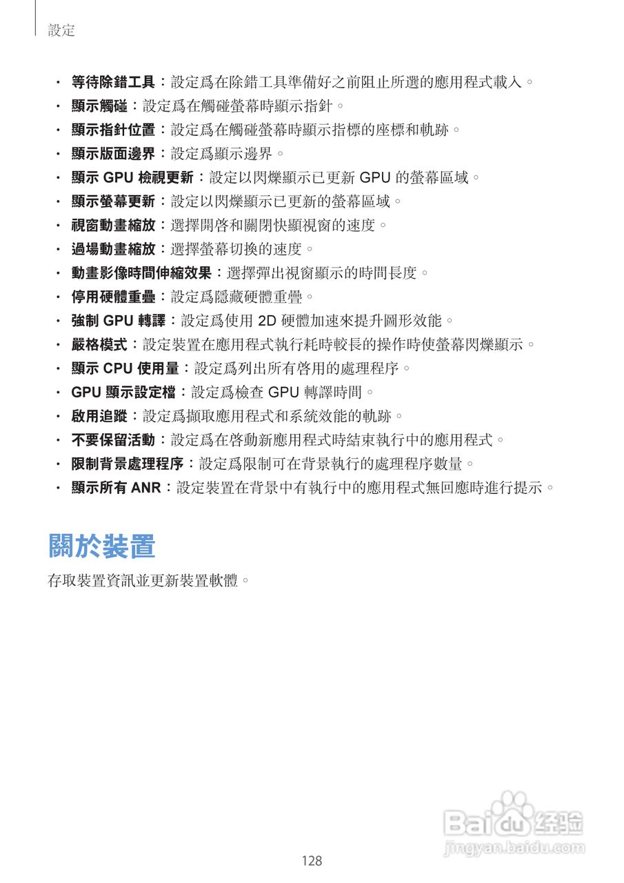
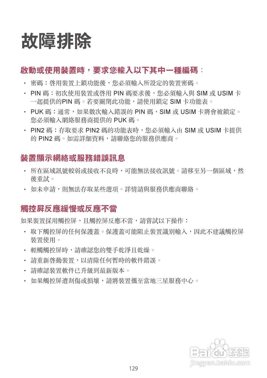
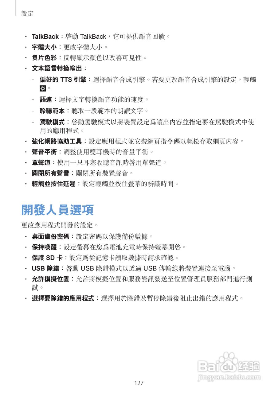
三星GT-N7105手机说明书:[13]
2025-12-26 15:07:08
(共篇)
上一篇:
|
下一篇:
声明:
本网站引用、摘录或转载内容仅供网站访问者交流或参考,不代表本站立场,如存在版权或非法内容,请联系站长删除,联系邮箱:site.kefu@qq.com。
相关推荐
三星GT-N7105手机说明书:[14]
阅读量:185
三星GT-N7105手机说明书:[10]
阅读量:75
手机如何查看已连接wifi的密码
阅读量:67
手机如何登陆网页电脑版淘宝
阅读量:192
手机6g和8g的区别
阅读量:21
猜你喜欢
qq被限制登录了怎么办
suv是什么车
除号怎么输入
泰福高保温杯怎么样
香港人的生活
右胳膊肘疼怎么回事
如何算命
痔疮如何自愈
格玛仕手表怎么样
如何打好麻将
猜你喜欢
生活启示
产后盆底肌怎么修复
怎么美白脸
郑州日产怎么样
中老年如何补钙
身体瘦弱如何增肥
残保金如何计算
生活小常识广播稿
天地合装饰公司怎么样
生活中的小事