小度生活
首页
美食营养
手工爱好
生活家居
返回
小度生活
首页
美食营养
游戏数码
手工爱好
生活家居
健康养生
运动户外
职场理财
情感交际
母婴教育
时尚美容
知识问答
搜索
Panasonic WV-CF504CH彩色闭路监控摄像机使用说明书:[5]
2025-11-20 06:32:45
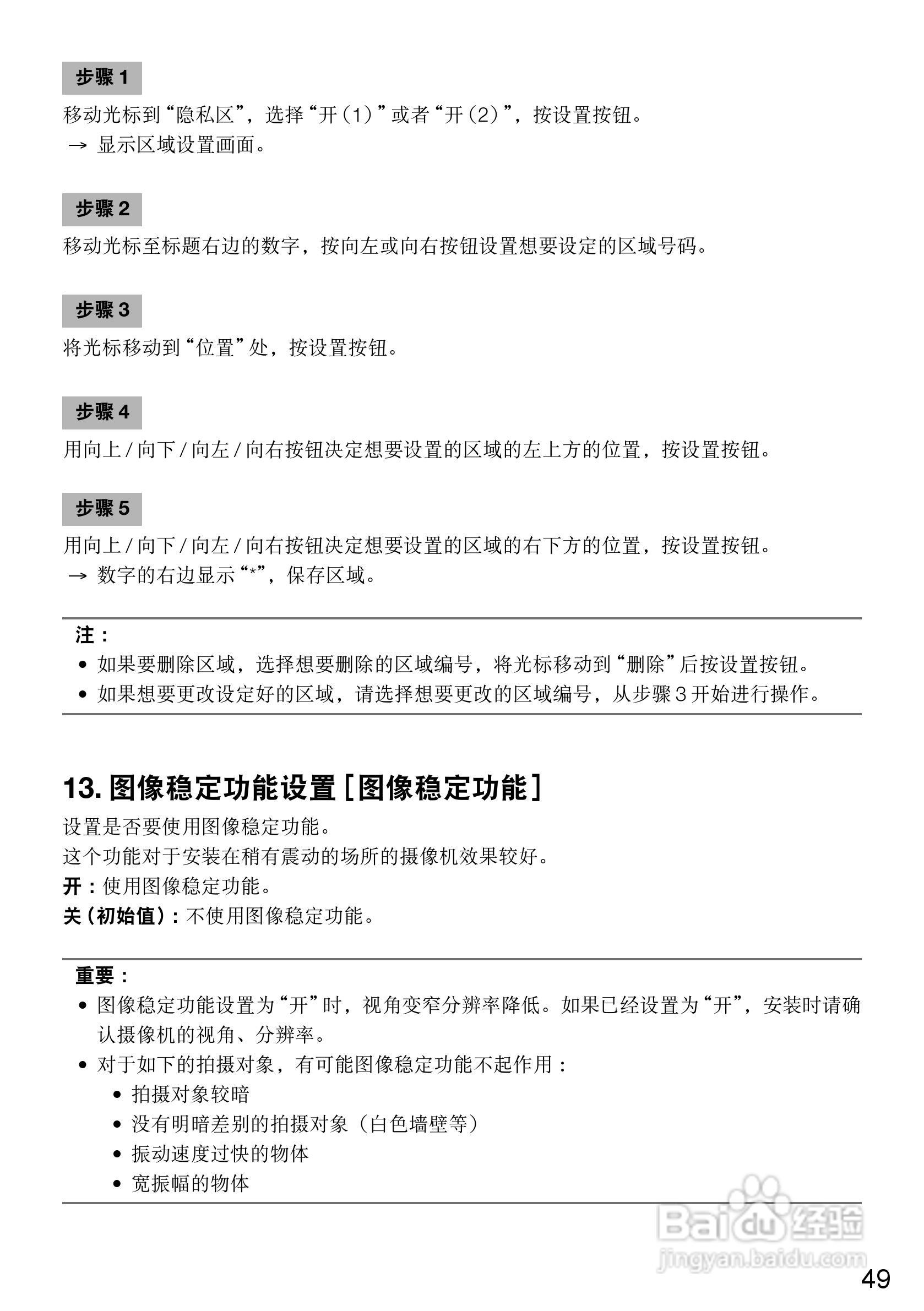
本篇为《Panasonic WV-CF504CH彩色闭路监控摄像机使用说明书》,主要介绍该产品的使用方法以及常见故障解决方案。
(共篇)
上一篇:
|
下一篇:
声明:
本网站引用、摘录或转载内容仅供网站访问者交流或参考,不代表本站立场,如存在版权或非法内容,请联系站长删除,联系邮箱:site.kefu@qq.com。
相关推荐
Panasonic WV-CS950彩色闭路监控摄像机使用说明书:[5]
阅读量:48
Panasonic WV-CS950彩色闭路监控摄像机使用说明书:[2]
阅读量:153
Panasonic WV-CS950彩色闭路监控摄像机使用说明书:[1]
阅读量:44
使用说明书封面怎么做
阅读量:80
使用说明书wf2651使用指南
阅读量:109
猜你喜欢
尘埃落定什么意思
鳄鱼属于什么类动物
窒息是什么意思
liar什么意思
青青子衿悠悠我心什么意思
gj是什么意思
夭折是什么意思
经常趴着睡觉对身体有什么危害
单反相机什么意思
括约肌是什么
猜你喜欢
otherwise什么意思
浮云是什么意思
及物动词是什么
词牌名是什么
坚强的反义词是什么
什么是像素
什么是罗生门
绣球花的养殖方法
脚底痛是什么原因
口腔出血是什么原因