小度生活
首页
美食营养
手工爱好
生活家居
返回
小度生活
首页
美食营养
游戏数码
手工爱好
生活家居
健康养生
运动户外
职场理财
情感交际
母婴教育
时尚美容
知识问答
生活知识
搜索
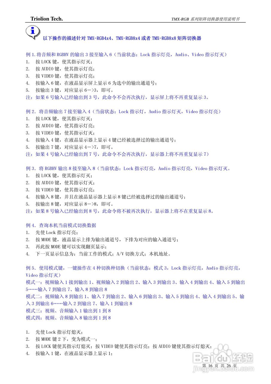
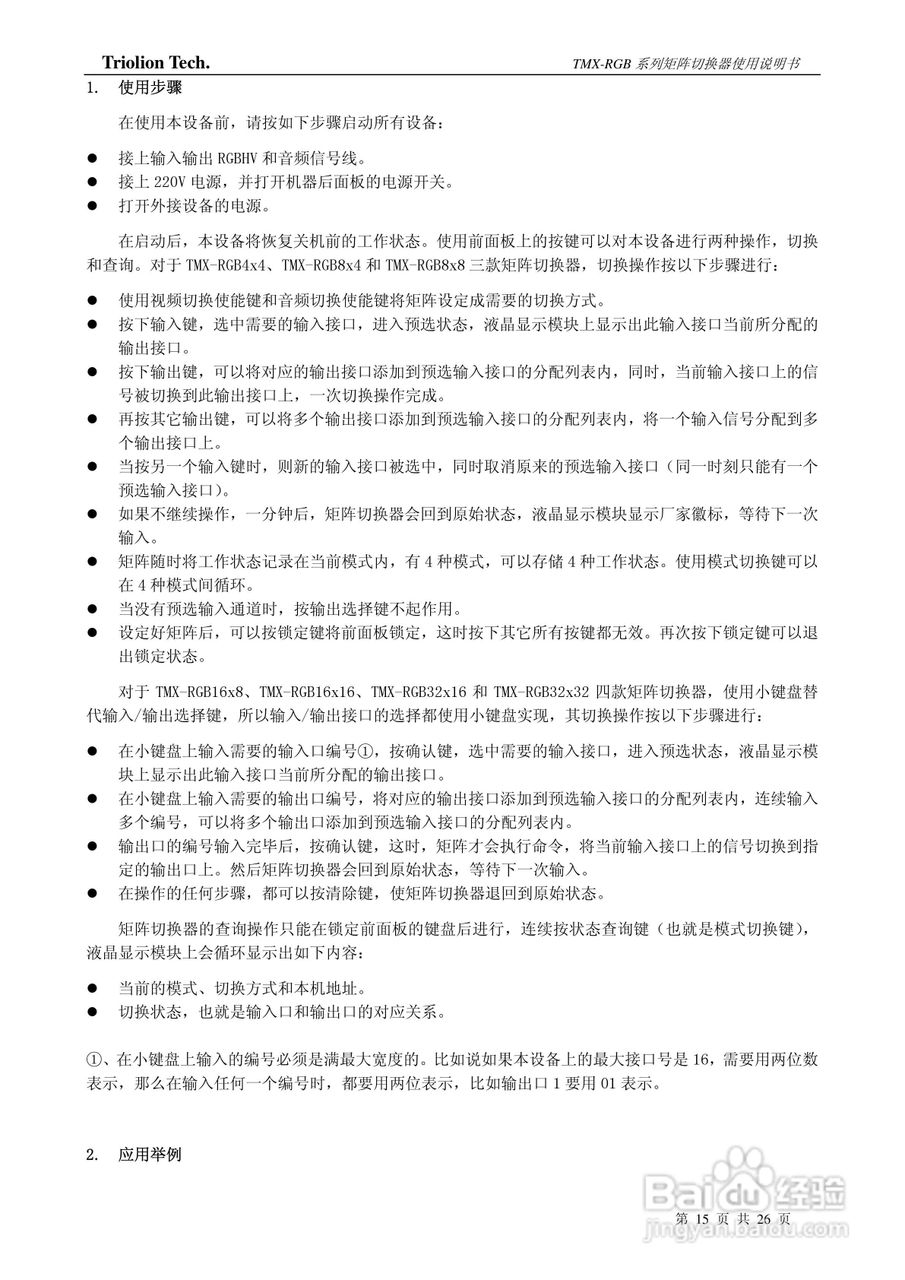
彩讯 TMX-RGB系列矩阵切换器使用说明书:[2]
2025-12-15 18:25:49
本篇为《彩讯 TMX-RGB系列矩阵切换器使用说明书》,主要介绍该产品的使用方法以及常见故障解决方案。
(共篇)
上一篇:
|
下一篇:
声明:
本网站引用、摘录或转载内容仅供网站访问者交流或参考,不代表本站立场,如存在版权或非法内容,请联系站长删除,联系邮箱:site.kefu@qq.com。
相关推荐
彩讯 TMX-RGB系列矩阵切换器使用说明书:[3]
阅读量:76
彩讯TMX-VIDEO系列矩阵切换器使用说明书:[2]
阅读量:80
彩讯TMX-AV系列矩阵切换器使用说明书:[1]
阅读量:53
彩讯TMX-VGA系列矩阵切换器使用说明书:[1]
阅读量:47
彩讯TMX9100长线驱动器使用说明书:[1]
阅读量:55
猜你喜欢
file是什么意思
蜜蜂养殖
哈弗h6运动版
dhcp是什么
suffer是什么意思
partner是什么意思
塑料水杯什么材质好
面试需要注意什么
养生堂维生素c
3d touch是什么
猜你喜欢
orz什么意思
什么热水器好
info是什么意思
butter是什么意思
什么牌子的净水器好
辣椒怎么腌制好吃
黑鱼养殖
什么是大保健
吃坚果有什么好处
什么是活性炭