小度生活
首页
美食营养
手工爱好
生活家居
返回
小度生活
首页
美食营养
游戏数码
手工爱好
生活家居
健康养生
运动户外
职场理财
情感交际
母婴教育
时尚美容
知识问答
生活知识
生活百科
搜索
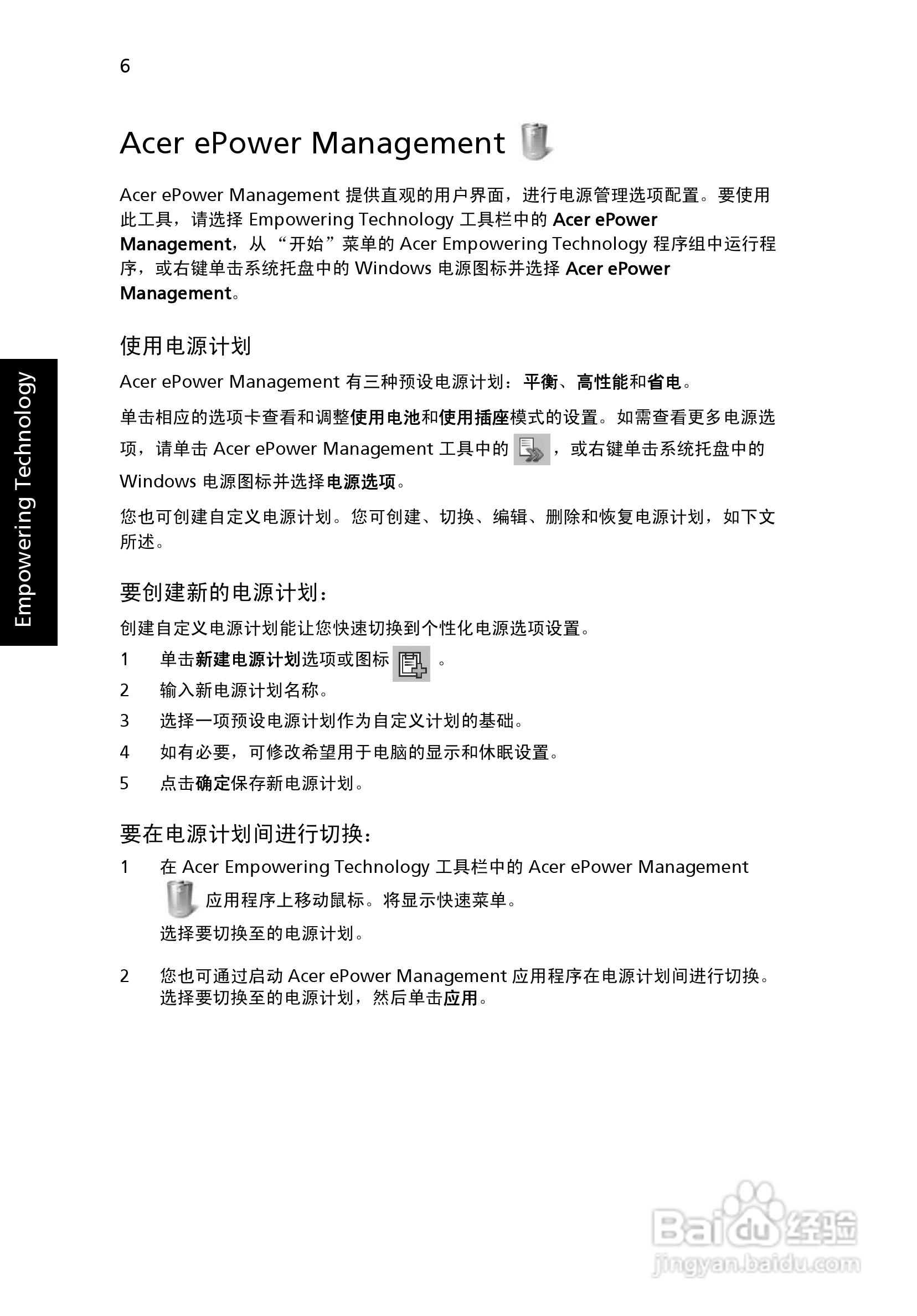
ACER宏基Aspire 5530笔记本说明书:[3]
2026-04-19 03:52:26
本篇为《ACER宏基Aspire 5530笔记本说明书》,主要介绍该产品的使用方法以及常见故障解决方案。
(共篇)
上一篇:
|
下一篇:
声明:
本网站引用、摘录或转载内容仅供网站访问者交流或参考,不代表本站立场,如存在版权或非法内容,请联系站长删除,联系邮箱:site.kefu@qq.com。
相关推荐
ACER宏基Aspire 5530笔记本说明书:[7]
阅读量:99
ACER宏基Aspire 1640笔记本说明书:[3]
阅读量:63
ACER宏基Aspire 5510笔记本说明书:[3]
阅读量:138
ACER宏基Aspire 5910笔记本说明书:[3]
阅读量:185
宏基Acer Aspire 4530拆机教程
阅读量:105
猜你喜欢
内涵段子暗号对话大全
腌黄瓜的做法大全
手心发热怎么回事
房贷怎么还最划算
cf二级跳怎么跳
端午节大全简单又漂亮
儿童科幻画图片大全
江淮瑞风s3怎么样
怎么打出下划线
快乐大本营小游戏大全
猜你喜欢
羊腿肉的做法大全
怎么打网络电话
枇杷叶怎么煮水
电子邮箱号码大全复制
周树人简介
湖北理工学院怎么样
儿童画荷花图片大全
原版周公解梦大全查询
脚干裂怎么办
国家英文名称大全