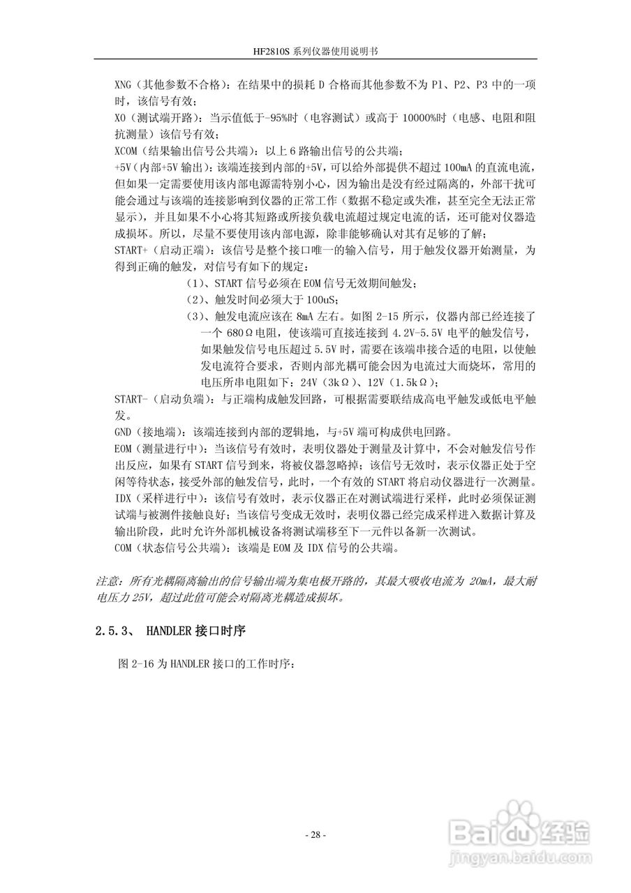
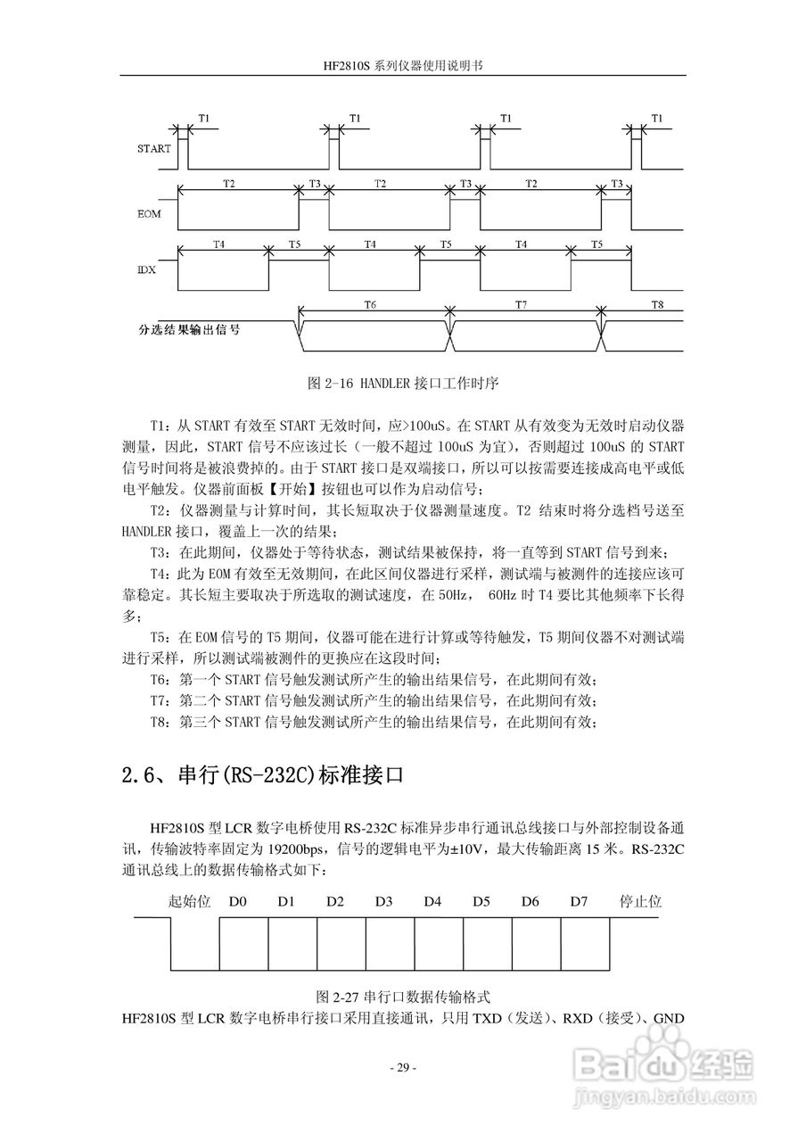
小度生活
首页
美食营养
手工爱好
生活家居
返回
小度生活
首页
美食营养
游戏数码
手工爱好
生活家居
健康养生
运动户外
职场理财
情感交际
母婴教育
时尚美容
知识问答
生活知识
生活百科
搜索
惠友HF2775S型电感测量仪使用说明书:[3]
2026-05-11 06:40:12
本篇为《惠友HF2775S型电感测量仪使用说明书》,主要介绍该产品的使用方法以及常见故障解决方案。
(共篇)
上一篇:
|
下一篇:
声明:
本网站引用、摘录或转载内容仅供网站访问者交流或参考,不代表本站立场,如存在版权或非法内容,请联系站长删除,联系邮箱:site.kefu@qq.com。
相关推荐
惠友HF2775S型电感测量仪使用说明书:[1]
阅读量:111
UWT600称重变送器说明书:[6]
阅读量:81
不要把时间浪费在犹豫不决上
阅读量:69
PostgreSQL9.x数据库中安装tds_fdw扩展
阅读量:66
快跑者更新(团队、电脑、app)端如何设置
阅读量:189
猜你喜欢
鸭肉和什么相克
七步诗的意思
习以为常的意思
什么是远程教育
third是什么意思
歧路亡羊什么意思
check是什么意思
什么中药祛斑
生气的意思
银耳汤有什么功效
猜你喜欢
硬盘什么意思
梦到被蛇咬是什么意思
snow是什么意思
我在什么中成长作文
什么是离线下载
jeans是什么意思
陶瓷刀什么牌子好
开业送什么礼物好
什么单机手游好玩
捧腹大笑的意思