小度生活
首页
美食营养
手工爱好
生活家居
返回
小度生活
首页
美食营养
游戏数码
手工爱好
生活家居
健康养生
运动户外
职场理财
情感交际
母婴教育
时尚美容
知识问答
生活知识
生活百科
搜索
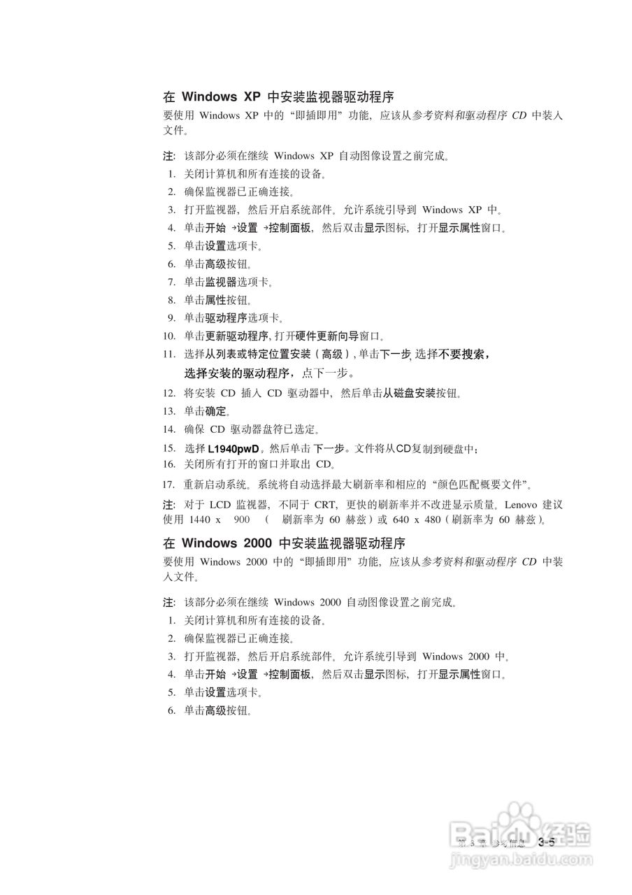
联想L1940pwD液晶显示器使用说明书:[3]
2026-05-13 22:47:39
(共篇)
上一篇:
声明:
本网站引用、摘录或转载内容仅供网站访问者交流或参考,不代表本站立场,如存在版权或非法内容,请联系站长删除,联系邮箱:site.kefu@qq.com。
相关推荐
联想D185液晶显示器使用说明书:[3]
阅读量:111
联想D186W液晶显示器使用说明书:[3]
阅读量:99
联想error1962解决步骤
阅读量:78
联想电脑bios设置图解教程
阅读量:77
联想电脑如何一键恢复出厂设置
阅读量:47
猜你喜欢
finish是什么意思
泾渭分明的意思
视图的作用
血糖高饮食应注意什么
什么是虚拟内存
system是什么意思
长裙配什么鞋子
嘉善有什么好玩的地方
short是什么意思
朋克什么意思
猜你喜欢
榜文的意思
读书破万卷下笔如有神是什么意思
ik是什么意思的缩写
坑坑洼洼的意思
蜕变什么意思
拍案叫绝的意思
什么爽肤水好用
important是什么意思
鞠躬尽瘁死而后已的意思
unit是什么意思