小度生活
首页
美食营养
手工爱好
生活家居
返回
小度生活
首页
美食营养
游戏数码
手工爱好
生活家居
健康养生
运动户外
职场理财
情感交际
母婴教育
时尚美容
知识问答
生活知识
生活百科
搜索
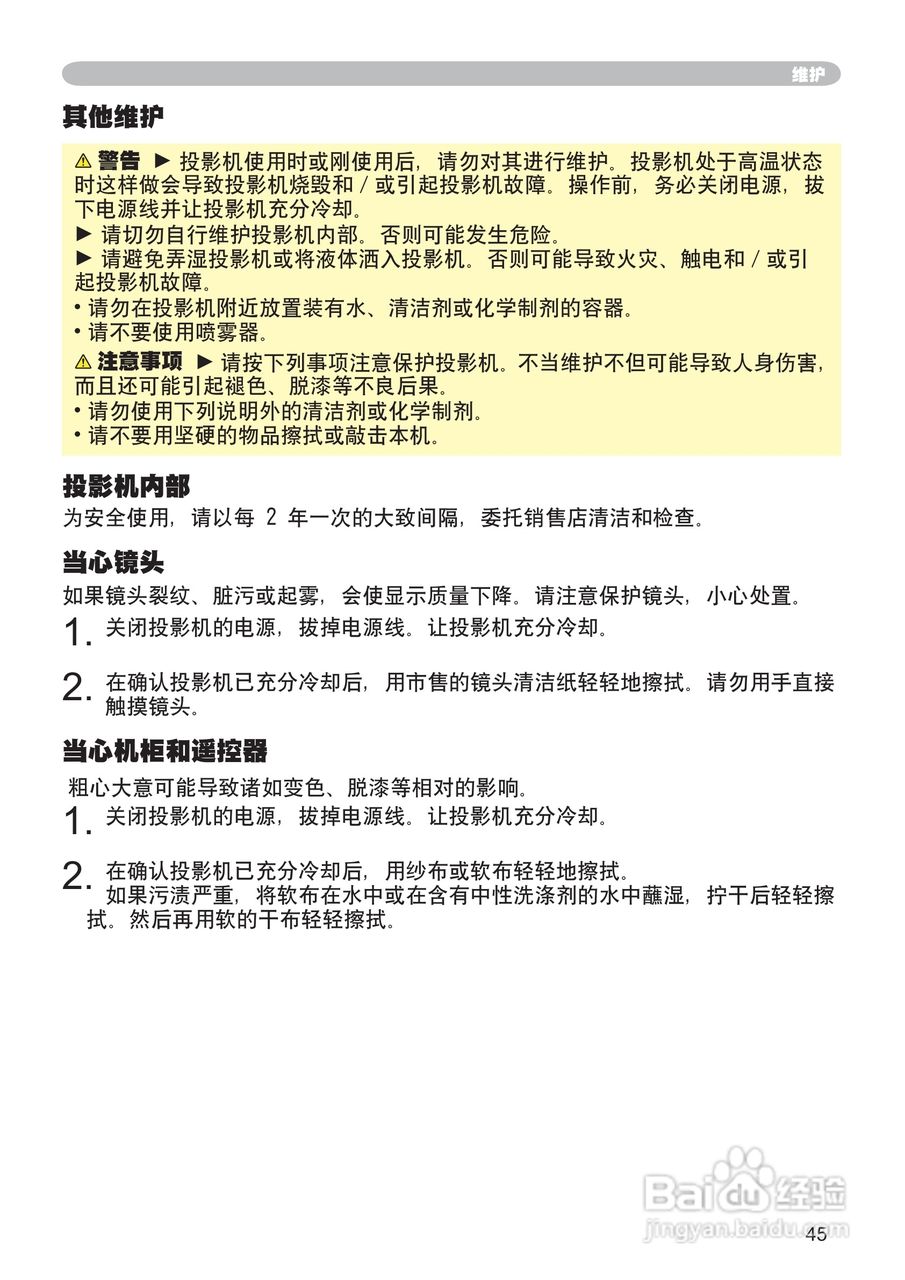
日立CP-RS55投影机使用说明书:[6]
2026-03-26 00:32:05
本篇为《日立CP-RS55投影机使用说明书》,主要介绍该产品的使用方法以及常见故障解决方案。
(共篇)
上一篇:
|
下一篇:
声明:
本网站引用、摘录或转载内容仅供网站访问者交流或参考,不代表本站立场,如存在版权或非法内容,请联系站长删除,联系邮箱:site.kefu@qq.com。
相关推荐
投影机怎样连接使用
阅读量:94
日立CP-RS57投影机使用说明书:[2]
阅读量:89
日立CP-RS57投影机使用说明书:[4]
阅读量:173
日立CP-RS57投影机使用说明书:[6]
阅读量:135
日立CP-RS56投影机使用说明书:[1]
阅读量:122
猜你喜欢
法兰绒是什么面料
荣耀30什么时候上市
潍坊有什么好玩的地方
surface是什么意思
tennis是什么意思
职务是什么
什么是题记
apk是什么文件
恍然大悟是什么意思
暗物质是什么
猜你喜欢
投影仪流明是什么意思
直男是什么意思简单点
moment什么意思
famous什么意思
view是什么意思
刑拘是什么意思
vis是什么意思
什么是净资产
睡前喝牛奶有什么好处
手办是什么意思