小度生活
首页
美食营养
手工爱好
生活家居
返回
小度生活
首页
美食营养
游戏数码
手工爱好
生活家居
健康养生
运动户外
职场理财
情感交际
母婴教育
时尚美容
知识问答
生活知识
生活百科
搜索
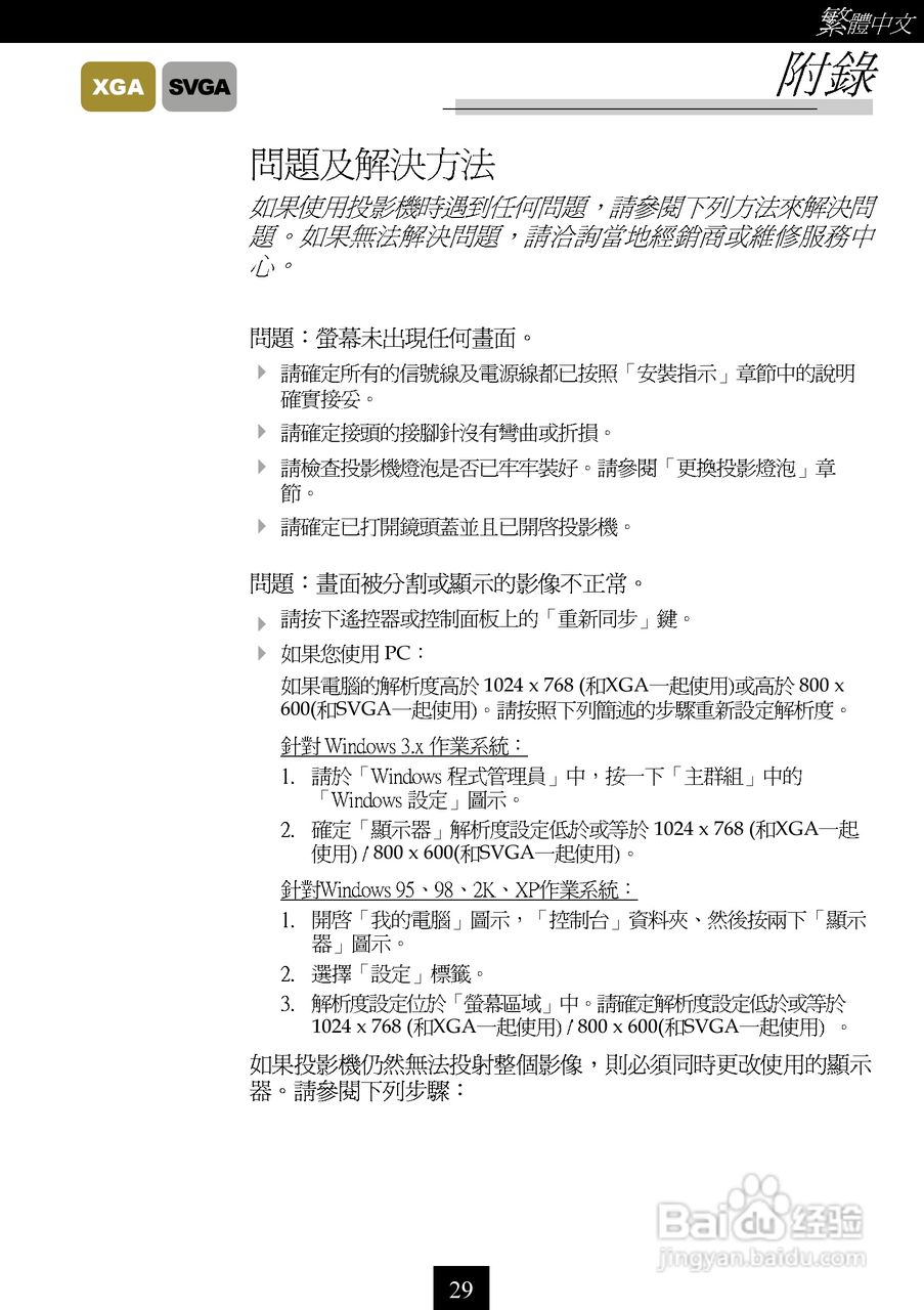
奥图码 H50投影机说明书:[3]
2026-04-25 01:07:55
本篇为《奥图码 H50投影机说明书》,主要介绍该产品的使用方法以及常见故障解决方案。
(共篇)
上一篇:
|
下一篇:
声明:
本网站引用、摘录或转载内容仅供网站访问者交流或参考,不代表本站立场,如存在版权或非法内容,请联系站长删除,联系邮箱:site.kefu@qq.com。
相关推荐
奥图码 H50投影机说明书:[1]
阅读量:59
奥图码 H50投影机说明书:[4]
阅读量:130
奥图码 H30投影机说明书:[3]
阅读量:126
奥图码 H72投影机说明书:[3]
阅读量:186
奥图码 EP716P投影机说明书:[3]
阅读量:107
猜你喜欢
两新一重是指什么
手机公开版是什么意思
乌龙茶是什么茶
内外盘是什么意思
武侯祠在什么地方
随遇而安什么意思
英雄联盟新手玩什么英雄
什么枕头好
张飞字什么
7月14日是什么节
猜你喜欢
脚发麻是什么原因
student是什么意思
庸人自扰是什么意思
fastboot是什么意思
pct是什么意思
汗斑用什么药
中医四诊指的是什么
腻子是什么
猎奇是什么意思
cba是什么意思