小度生活
首页
美食营养
手工爱好
生活家居
返回
小度生活
首页
美食营养
游戏数码
手工爱好
生活家居
健康养生
运动户外
职场理财
情感交际
母婴教育
时尚美容
知识问答
生活知识
搜索
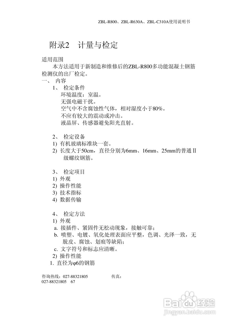
ZBL-R800/ZBL-R630A/ZBL-C310A钢筋位置测定仪使用说明:[7]
2026-02-14 21:02:06
本篇为《ZBL-R800/ZBL-R630A/ZBL-C310A钢筋位置测定仪使用说明》,主要介绍该产品的使用方法以及常见故障解决方案。
(共篇)
上一篇:
|
下一篇:
声明:
本网站引用、摘录或转载内容仅供网站访问者交流或参考,不代表本站立场,如存在版权或非法内容,请联系站长删除,联系邮箱:site.kefu@qq.com。
相关推荐
ZBL-R800/ZBL-R630A/ZBL-C310A钢筋位置测定仪使用说明:[6]
阅读量:77
ZBL-R800/ZBL-R630A/ZBL-C310A钢筋位置测定仪使用说明:[5]
阅读量:98
钢筋符号字体安装及使用详细教程
阅读量:53
钢筋桁架楼承板的安装方法
阅读量:63
钢筋除锈的常规方法
阅读量:79
猜你喜欢
消防安全知识教案
初中电学知识点
猴头菌片的功效与作用
什么是合金钢
什么是多人运动
桂圆的功效与作用
运动会上的精彩瞬间
龙骨的功效与作用
丝瓜的功效与作用
上网有什么好处
猜你喜欢
历久弥新什么意思
pure什么意思
小柴胡颗粒的功效与作用
什么是定期存款
submit什么意思
糙米茶的功效与作用
食醋的作用
袋鼠的尾巴有什么作用
柠檬水什么时候喝好
五金包括什么