小度生活
首页
美食营养
手工爱好
生活家居
返回
小度生活
首页
美食营养
游戏数码
手工爱好
生活家居
健康养生
运动户外
职场理财
情感交际
母婴教育
时尚美容
知识问答
生活知识
生活百科
搜索
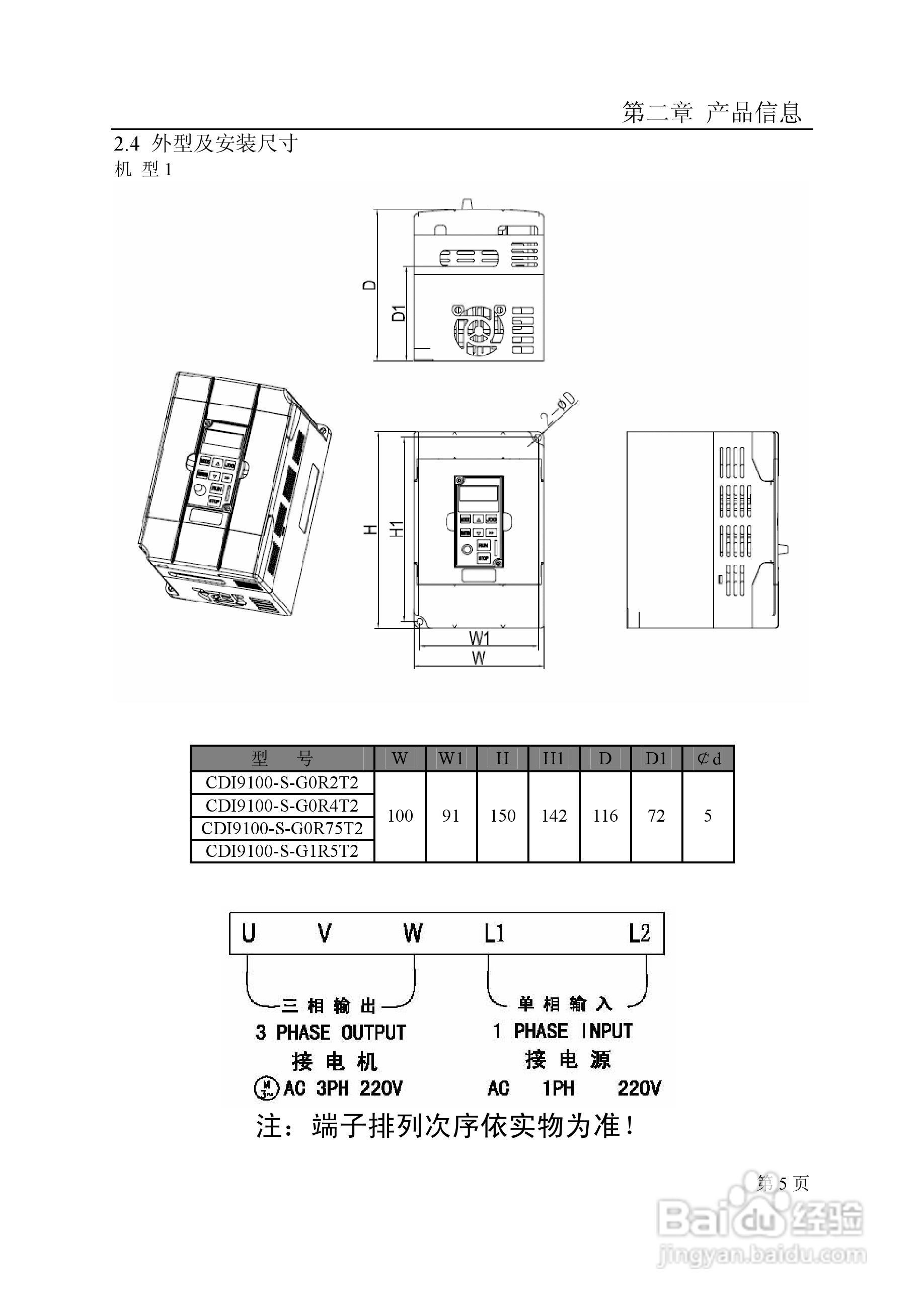
德力西CDI9100-SI-2.2T2变频调速器使用手册:[1]
2026-04-10 17:02:18
本篇为《德力西CDI9100-SI-2.2T2变频调速器使用手册》,主要介绍该产品的使用方法以及常见故障解决方案。
(共篇)
下一篇:
声明:
本网站引用、摘录或转载内容仅供网站访问者交流或参考,不代表本站立场,如存在版权或非法内容,请联系站长删除,联系邮箱:site.kefu@qq.com。
相关推荐
德力西CDI9800系列变频调速器说明书:[2]
阅读量:59
德力西CDI9800系列变频调速器说明书:[1]
阅读量:138
德力西CDI9800系列变频调速器说明书:[4]
阅读量:163
德力西CDI9800系列变频调速器说明书:[5]
阅读量:100
德力西CDI9800系列变频调速器说明书:[6]
阅读量:70
猜你喜欢
葡萄柚的功效与作用
蚕茧的作用
什么都没有穿的美女
is是什么意思
cvt无级变速是什么意思
养殖场需要什么手续
现在什么手机最好用
直方图的作用
做宣传单用什么软件
kol是什么意思啊
猜你喜欢
最近有什么好看的动漫
摧枯拉朽的意思
超体结局什么意思
suv是什么意思
什么牌子奶粉最好
鸟鸣涧描写了什么景物
社会性死亡是什么意思
什么的灯火
心仪是什么意思
gold是什么意思