小度生活
首页
美食营养
手工爱好
生活家居
返回
小度生活
首页
美食营养
游戏数码
手工爱好
生活家居
健康养生
运动户外
职场理财
情感交际
母婴教育
时尚美容
知识问答
生活知识
搜索
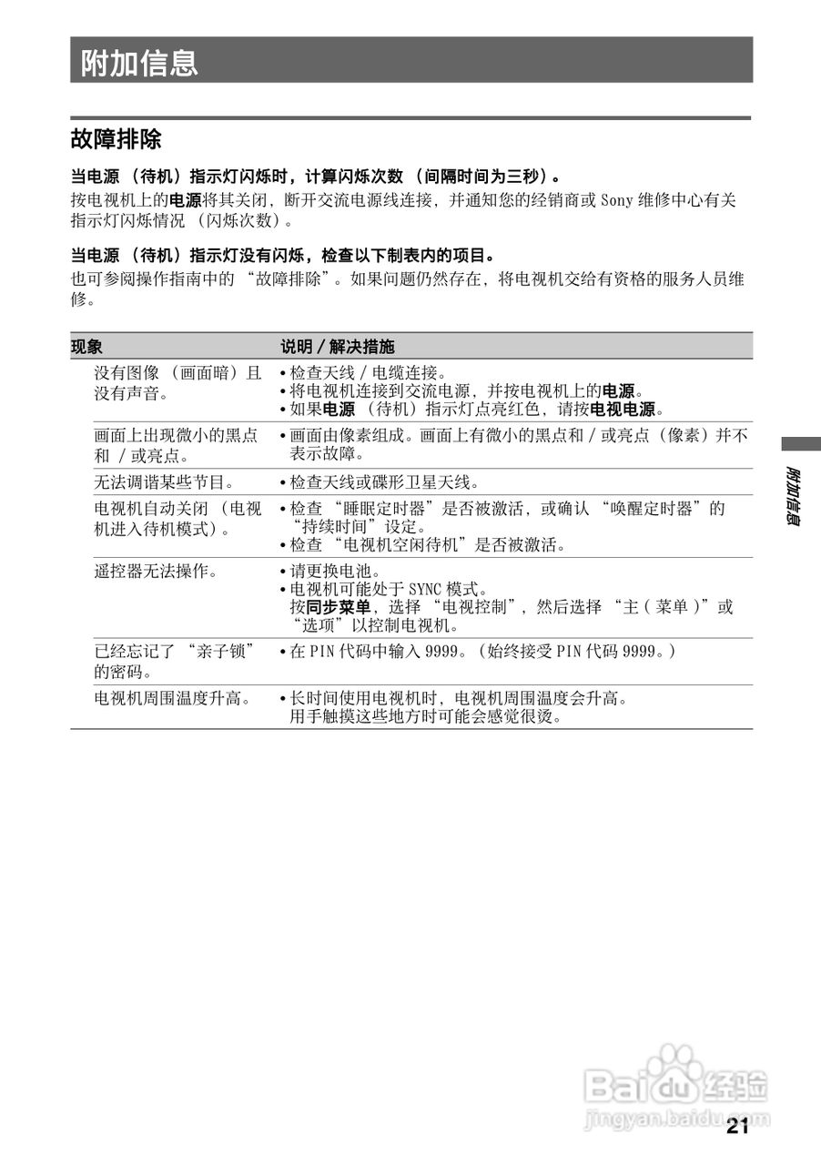
索尼KDL-32EX520液晶彩电使用说明书:[3]
2026-02-14 03:57:45
(共篇)
上一篇:
声明:
本网站引用、摘录或转载内容仅供网站访问者交流或参考,不代表本站立场,如存在版权或非法内容,请联系站长删除,联系邮箱:site.kefu@qq.com。
相关推荐
索尼KDL-46EX520液晶彩电使用说明书:[3]
阅读量:134
索尼KDL-46EX520液晶彩电使用说明书:[2]
阅读量:59
索尼KDL-46EX720液晶彩电使用说明书:[3]
阅读量:74
索尼KDL-40EX720液晶彩电使用说明书:[3]
阅读量:91
索尼a7r2视频拍摄如何设置
阅读量:34
猜你喜欢
生活中的矛盾作文
base是什么意思
电脑如何连接电视
信号灯怎么看
教学课件怎么做
格雷曼手表怎么样
五星红旗我为你自豪是什么歌
ppt怎么打不开
唐山学院怎么样
如何更换浏览器
猜你喜欢
网络如何赚钱
后背长痘痘怎么去除
鹘鹰怎么读
金骏眉是什么茶
怎么在电脑上看光盘
两杠两星是什么军衔
今日生活
低碳生活手抄报内容
换手机了怎么转通讯录
夫妻之间如何沟通