小度生活
首页
美食营养
手工爱好
生活家居
返回
小度生活
首页
美食营养
游戏数码
手工爱好
生活家居
健康养生
运动户外
职场理财
情感交际
母婴教育
时尚美容
知识问答
生活知识
搜索
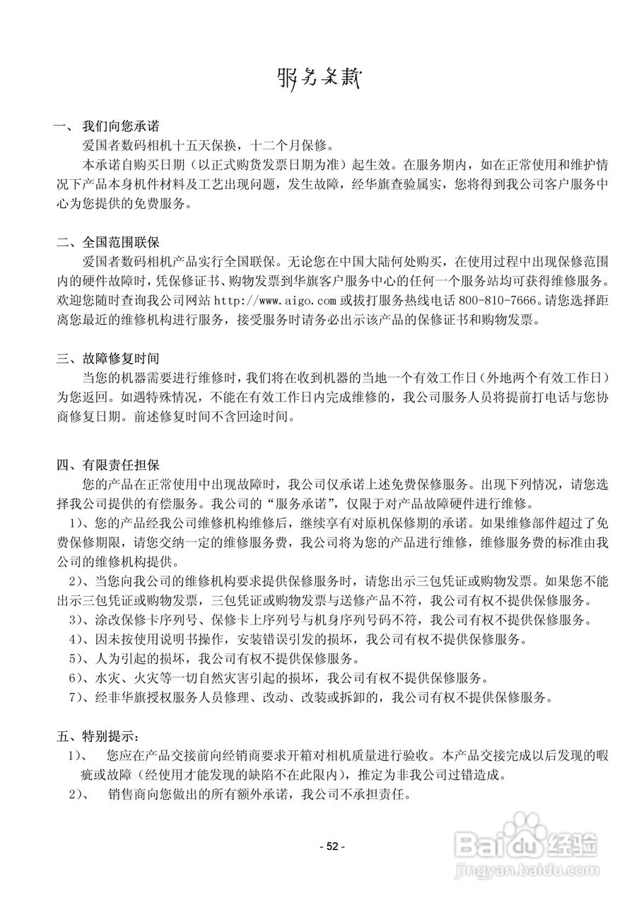
爱国者V1000数码相机使用说明书:[6]
2026-02-15 20:10:07
本篇为《爱国者V1000数码相机使用说明书》,主要介绍该产品的使用方法以及常见故障解决方案。
(共篇)
上一篇:
声明:
本网站引用、摘录或转载内容仅供网站访问者交流或参考,不代表本站立场,如存在版权或非法内容,请联系站长删除,联系邮箱:site.kefu@qq.com。
相关推荐
爱国者V1000数码相机使用说明书:[1]
阅读量:189
爱国者V1000数码相机使用说明书:[2]
阅读量:62
爱国者 GeYao DC F210数码相机使用说明书:[6]
阅读量:81
爱国者 GeYao DC F210数码相机使用说明书:[3]
阅读量:148
爱国者 GeYao DC F210数码相机使用说明书:[2]
阅读量:166
猜你喜欢
弱受是什么意思
强烈的气息有什么用
walkman是什么意思
谨慎的意思
家里养什么花风水好
壁纸什么材质的好
霸王硬上弓是什么意思
六月雪什么时候开花
异想天开是什么意思
公司开业祝福语
猜你喜欢
放量下跌什么意思
什么是灰色收入
坪坝的意思
室内适合养什么花草
365个祝福
exo是什么意思
flv用什么播放器
王健林中等意思
机动车年检需要什么
author是什么意思