小度生活
首页
美食营养
手工爱好
生活家居
返回
小度生活
首页
美食营养
游戏数码
手工爱好
生活家居
健康养生
运动户外
职场理财
情感交际
母婴教育
时尚美容
知识问答
生活知识
生活百科
搜索
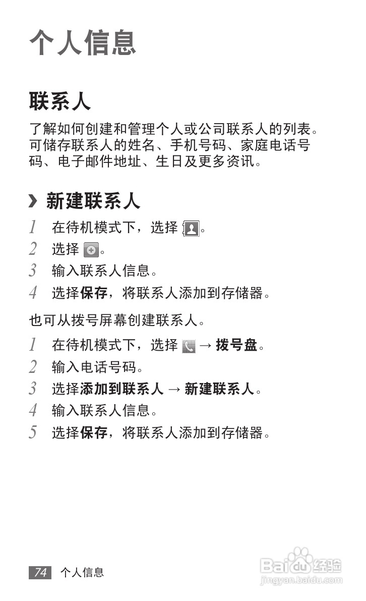
三星GT-S5690手机使用说明书:[8]
2026-04-01 05:40:40
(共篇)
上一篇:
|
下一篇:
声明:
本网站引用、摘录或转载内容仅供网站访问者交流或参考,不代表本站立场,如存在版权或非法内容,请联系站长删除,联系邮箱:site.kefu@qq.com。
相关推荐
三星GT-S5690手机使用说明书:[10]
阅读量:105
三星GT-S5690手机使用说明书:[14]
阅读量:51
三星GT-S5690手机使用说明书:[13]
阅读量:122
三星GT-S5660手机使用说明书:[8]
阅读量:80
手机6g和8g的区别
阅读量:143
猜你喜欢
q10的功效与作用
什么是快闪
满面春风的意思
灯红酒绿的意思
勿忘我的功效与作用
车水马龙的意思解释
sub是什么意思
空调睡眠模式是什么意思
爆竹声中一岁除春风送暖入屠苏的意思
万劫不复的意思
猜你喜欢
said是什么意思
mc是什么意思
三者险是什么意思
骄傲的意思
不甘示弱的意思
ib是什么意思
毒龙是什么意思
大咖是什么意思
什么是双拼别墅
蝉蜕的作用