小度生活
首页
美食营养
手工爱好
生活家居
返回
小度生活
首页
美食营养
游戏数码
手工爱好
生活家居
健康养生
运动户外
职场理财
情感交际
母婴教育
时尚美容
知识问答
生活知识
搜索
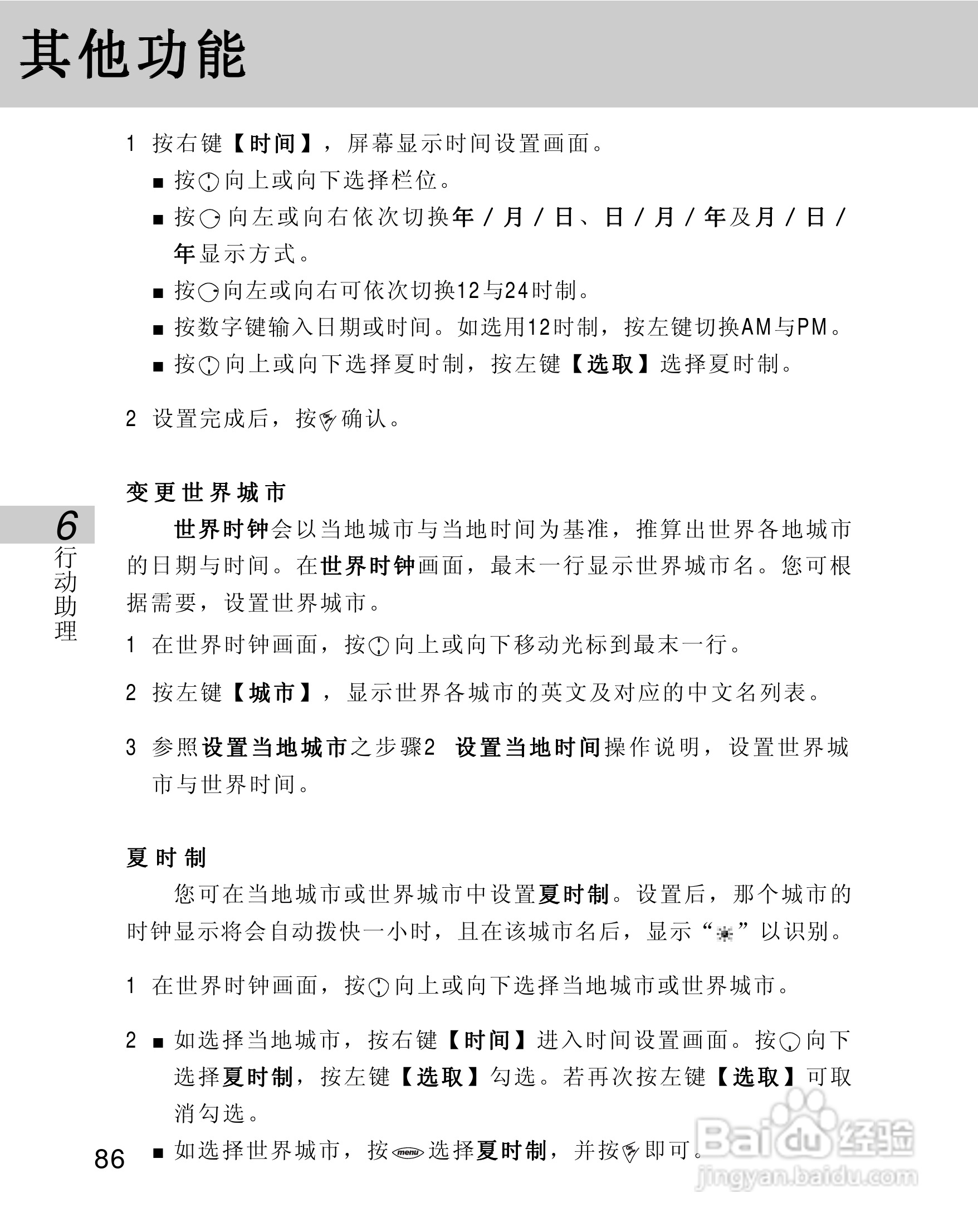
OKWAP 710手机说明书:[10]
2026-02-06 14:44:14
(共篇)
上一篇:
|
下一篇:
声明:
本网站引用、摘录或转载内容仅供网站访问者交流或参考,不代表本站立场,如存在版权或非法内容,请联系站长删除,联系邮箱:site.kefu@qq.com。
相关推荐
OKWAP 710手机说明书:[9]
阅读量:91
OKWAP 710手机说明书:[14]
阅读量:37
手机如何查看已连接wifi的密码
阅读量:134
手机6g和8g的区别
阅读量:100
手机如何登陆网页电脑版淘宝
阅读量:67
猜你喜欢
小米粥怎么做好吃
林内燃气热水器怎么样
穿越火线解封方法
怎么画眉
接收证明怎么开
面瘫的自我治疗方法
落枕怎么办简单快速的有效方法
煮茶叶蛋的方法
郑州富士康怎么样
奥特曼大全
猜你喜欢
旅游管理专业怎么样
栀子花的养殖方法
虾怎么做好吃
红烧鸡翅的家常做法
卤牛肉的家常做法
眼压高的治疗方法
治疗扁平疣最好方法
工程监理证怎么考
化妆品过敏了怎么办
蒸面条的家常做法