小度生活
首页
美食营养
手工爱好
生活家居
返回
小度生活
首页
美食营养
游戏数码
手工爱好
生活家居
健康养生
运动户外
职场理财
情感交际
母婴教育
时尚美容
知识问答
生活知识
搜索
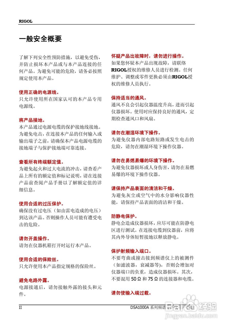
普源DSA1000A系列频谱分析仪说明书:[1]
2025-12-11 21:21:39
本篇为《普源DSA1000A系列频谱分析仪说明书》,主要介绍该产品的使用方法以及常见故障解决方案。
(共篇)
下一篇:
声明:
本网站引用、摘录或转载内容仅供网站访问者交流或参考,不代表本站立场,如存在版权或非法内容,请联系站长删除,联系邮箱:site.kefu@qq.com。
相关推荐
普源DSA1000A系列频谱分析仪说明书:[14]
阅读量:116
普源DSA1000A系列频谱分析仪说明书:[24]
阅读量:29
频谱分析仪维修维护保养的基本方法
阅读量:192
普源DSA1000A系列频谱分析仪说明书:[25]
阅读量:165
普源DSA1000A系列频谱分析仪说明书:[23]
阅读量:39
猜你喜欢
三个女念什么
夜来香什么时候开花
柠檬茶的功效与作用
椴树蜂蜜的作用与功效
虾青素的功效与作用
seo优化知识
运动会通讯稿400字
月见草的功效与作用
蛇皮果的功效与作用
大麦的功效与作用
猜你喜欢
运动会通讯稿400字
为运动员加油的稿子
红木知识大全
什么是伤官配印
30万买什么车好
交通知识
一什么青烟
男人的作用
幼儿园安全小知识
朋友结婚送什么