小度生活
首页
美食营养
手工爱好
生活家居
返回
小度生活
首页
美食营养
游戏数码
手工爱好
生活家居
健康养生
运动户外
职场理财
情感交际
母婴教育
时尚美容
知识问答
生活知识
生活百科
搜索
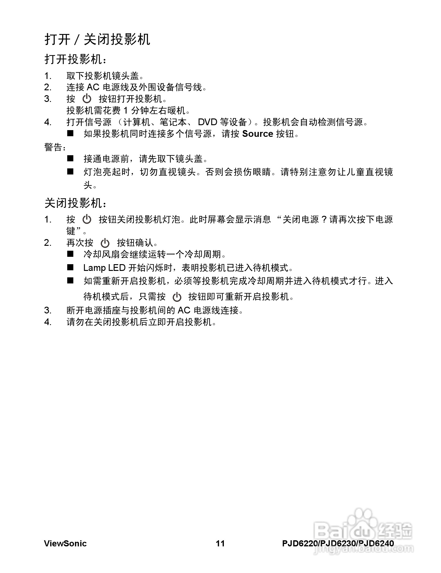
优派PJD6230投影机使用说明书:[2]
2026-04-07 22:51:07
本篇为《优派PJD6230投影机使用说明书》,主要介绍该产品的使用方法以及常见故障解决方案。
(共篇)
上一篇:
|
下一篇:
声明:
本网站引用、摘录或转载内容仅供网站访问者交流或参考,不代表本站立场,如存在版权或非法内容,请联系站长删除,联系邮箱:site.kefu@qq.com。
相关推荐
优派PJD6230投影机使用说明书:[6]
阅读量:34
优派PJD5231投影机使用说明书:[2]
阅读量:96
优派PJD7382投影机使用说明书:[2]
阅读量:136
优派PJD5122投影机使用说明书:[2]
阅读量:160
使用说明书wf2651使用指南
阅读量:169
猜你喜欢
电推剪什么牌子好
英国代购什么最划算
显卡驱动有什么用
依赖是什么意思
簇拥的意思
什么书中毛病最多
paris是什么意思
oppo和vivo什么关系
项羽是个什么样的人
衣锦还乡什么意思
猜你喜欢
大蒜精油的功效与作用
党组发挥什么作用
嚣张的意思
络绎不绝的意思
wap是什么意思
缱绻是什么意思
还剩下什么
凯旋的意思
欲穷千里目更上一层楼的意思
哈尼是什么意思