小度生活
首页
美食营养
手工爱好
生活家居
返回
小度生活
首页
美食营养
游戏数码
手工爱好
生活家居
健康养生
运动户外
职场理财
情感交际
母婴教育
时尚美容
知识问答
生活知识
生活百科
搜索
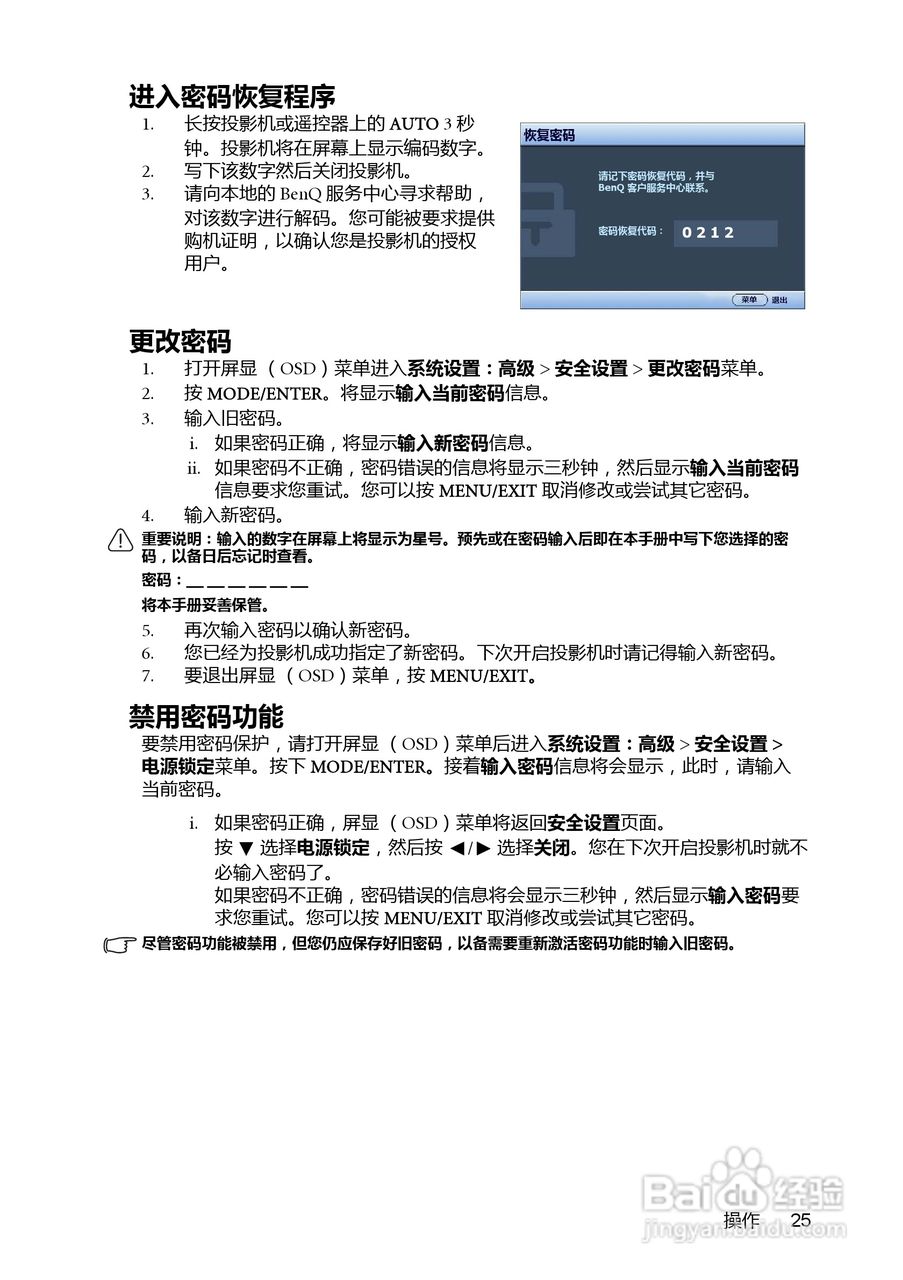
明基MP772ST投影机使用说明书:[3]
2026-05-03 20:52:42
本篇为《明基MP772ST投影机使用说明书》,主要介绍该产品的使用方法以及常见故障解决方案。
(共篇)
上一篇:
|
下一篇:
声明:
本网站引用、摘录或转载内容仅供网站访问者交流或参考,不代表本站立场,如存在版权或非法内容,请联系站长删除,联系邮箱:site.kefu@qq.com。
相关推荐
明基MP772ST投影机使用说明书:[1]
阅读量:34
明基MP772ST投影机使用说明书:[5]
阅读量:195
明基MP776ST投影机使用说明书:[3]
阅读量:155
明基W5500投影机使用说明书:[3]
阅读量:159
投影机的安装与调试
阅读量:31
猜你喜欢
海昏侯博物馆门票预约
怎么快速消除黑眼圈
什么发型适合自己
新鲜竹笋怎么做好吃
打印机怎么设置
不大便怎么办
手机关不了机怎么办
毛豆怎么做好吃
清明节用英语怎么说
喘不上气是怎么回事
猜你喜欢
轻轻的近义词
浩瀚的近义词是什么
认真的近义词
感冒头疼怎么办最快最有效
银行利息怎么计算
汉阳陵博物馆
印象笔记怎么用
河北省博物馆
反抗的近义词
mp3怎么下歌