小度生活
首页
美食营养
手工爱好
生活家居
返回
小度生活
首页
美食营养
游戏数码
手工爱好
生活家居
健康养生
运动户外
职场理财
情感交际
母婴教育
时尚美容
知识问答
生活知识
生活百科
搜索
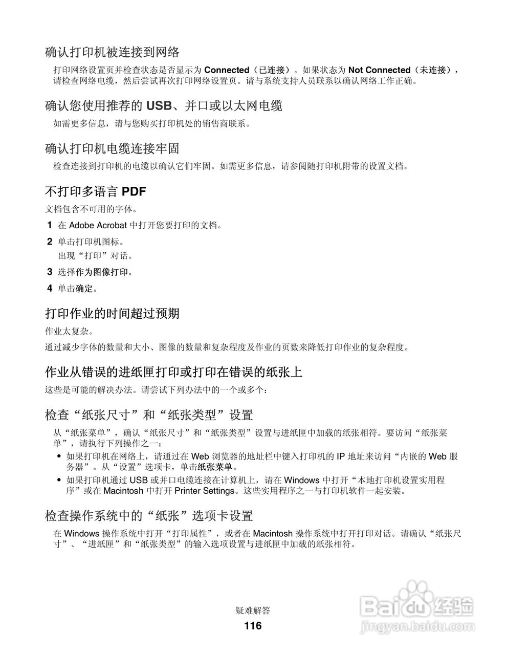
联想LJ3900激光打印机用户手册:[12]
2026-04-17 13:02:07
本篇为《联想LJ3900激光打印机用户手册》,主要介绍该产品的使用方法以及常见故障解决方案。
(共篇)
上一篇:
|
下一篇:
声明:
本网站引用、摘录或转载内容仅供网站访问者交流或参考,不代表本站立场,如存在版权或非法内容,请联系站长删除,联系邮箱:site.kefu@qq.com。
相关推荐
联想LJ3900激光打印机用户手册:[11]
阅读量:134
联想LJ3900激光打印机用户手册:[7]
阅读量:53
联想电脑bios设置图解教程
阅读量:142
如何为联想LJ2400激光打印机硒鼓、粉仓清零?
阅读量:79
联想电脑如何一键恢复出厂设置
阅读量:104
猜你喜欢
母亲节是什么时候几月几日
手麻是什么病的前兆
纳闷的近义词是什么啊
短pr间期是什么意思
team什么意思
钢是由什么组成的
大姨妈是什么
三重一大是指什么
股票解禁是什么意思
禾尤山念什么
猜你喜欢
什么是美
蓝颜知己是什么意思
无产阶级是什么意思
牙周炎是什么症状
程序员是做什么的
韭菜不能和什么一起吃
brown是什么意思
适配器是什么
三个牛念什么犇
整数包括什么