小度生活
首页
美食营养
手工爱好
生活家居
返回
小度生活
首页
美食营养
游戏数码
手工爱好
生活家居
健康养生
运动户外
职场理财
情感交际
母婴教育
时尚美容
知识问答
生活知识
搜索
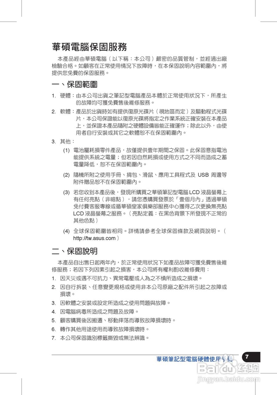
华硕G73笔记本电脑使用说明书:[1]
2026-02-06 00:18:34
本篇为《华硕G73笔记本电脑使用说明书》,主要介绍该产品的使用方法以及常见故障解决方案。
(共篇)
下一篇:
声明:
本网站引用、摘录或转载内容仅供网站访问者交流或参考,不代表本站立场,如存在版权或非法内容,请联系站长删除,联系邮箱:site.kefu@qq.com。
相关推荐
华硕G73笔记本电脑使用说明书:[3]
阅读量:124
华硕K46CA笔记本电脑使用说明书:[1]
阅读量:126
华硕UX31E笔记本电脑使用说明书:[1]
阅读量:63
华硕W3B16A-DR笔记本电脑使用说明书:[1]
阅读量:121
华硕S5215CA笔记本电脑使用说明书:[1]
阅读量:77
猜你喜欢
方法英语
35图库大全
龙口粉丝怎么做好吃
豆腐炖鱼的家常做法
肉丝面怎么做好吃
鸡腿怎么做好吃
高中满分作文大全
上香拜佛的正确方法
idm怎么用
饺子馅怎么调才好吃
猜你喜欢
家常炒豆腐
肾不好怎么调理
长高的有效方法
发财树的养殖方法
abcc式词语大全
牛排怎么做好吃又简单
翡翠鉴定方法
黄瓜的腌制方法及步骤
怎么装系统win7
鸽子图片大全大图