小度生活
首页
美食营养
手工爱好
生活家居
返回
小度生活
首页
美食营养
游戏数码
手工爱好
生活家居
健康养生
运动户外
职场理财
情感交际
母婴教育
时尚美容
知识问答
生活知识
生活百科
搜索
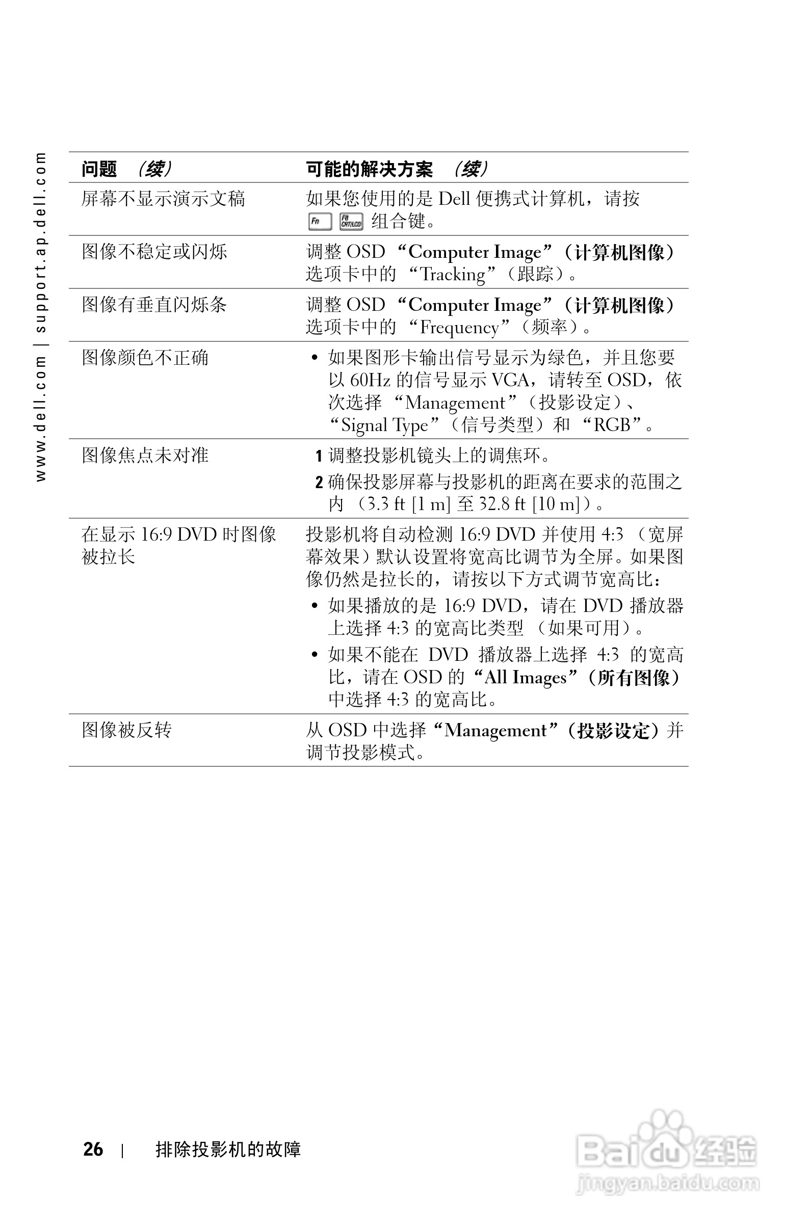
DELL 1201MP投影机说明书:[3]
2026-04-02 03:48:28
本篇为《DELL 1201MP投影机说明书》,主要介绍该产品的使用方法以及常见故障解决方案。
(共篇)
上一篇:
|
下一篇:
声明:
本网站引用、摘录或转载内容仅供网站访问者交流或参考,不代表本站立场,如存在版权或非法内容,请联系站长删除,联系邮箱:site.kefu@qq.com。
相关推荐
DELL 1201MP投影机说明书:[1]
阅读量:133
DELL 1201MP投影机说明书:[7]
阅读量:86
DELL 1800MP投影机说明书:[3]
阅读量:115
DELL Dell 1100MP Projector投影机说明书:[3]
阅读量:45
dell如何进入bios
阅读量:39
猜你喜欢
visio是什么软件
水电费计入什么科目
种花家是什么意思
早泄是什么意思
妥协是什么意思
龙傲天是什么梗
舌苔发黄是什么原因
拷贝是什么意思
苏大强是什么电视剧
国防生是什么意思
猜你喜欢
1987年属什么生肖
强势是什么意思
bt是什么意思
好基友是什么意思
什么的雨
懵懂是什么意思
帧率是什么意思
腊肉炒什么好吃
小心眼是什么意思
什么是有机奶粉